POTENZIALE DELLA CO-SOMMINISTRAZIONE DI EAA E LEUCINA

eaa-aminoacidi-essenziali-f50

Per chi non avesse dimestichezza con le abbreviazioni, per EAA si intendono gli Aminoacidi Essenziali, cioè: fenilalanina, valina, triptofano, treonina, isoleucina, metionina, istidina, arginina (essenziale nei giovani), lisina e leucina. Sono “essenziali” perché il nostro corpo non li produce, quindi bisogna ricavarli dalla dieta.

Uno studio pubblicato sull’American Journal of Nutrition ha esaminato 41 pazienti con età media 79 anni che soffrivano di disturbi diversi: disturbi coronarici (73%) e fratture femorali (34%). I soggetti sono stati suddivisi casualmente in gruppi che hanno ricevuto 2 volte al giorno per 8 settimane 4 g di aminoacidi essenziali orali o un placebo più o meno isocalorico. I ricercatori hanno scoperto che gli 8 g di EAA al giorno hanno migliorato numerosi fattori della qualità della vita dei pazienti anziani, compresi sintomi della depressione, alimentazione, funzione muscolare e attività quotidiana(1).

In uno studio 8 adulti sani hanno eseguito 2 sessioni separate di 60 minuti alla cyclette al 60% del massimale. Durante le sessioni, i soggetti hanno ricevuto delle bevande isonitrogene (contenenti 10 g di EAA), con dosi diverse di leucina. Gli scienziati hanno misurato la sintesi proteica muscolare e il ricambio proteico in tutto il corpo.(2)

Risultati: i soggetti che avevano assunto gli EAA arricchiti con 3,5 g di leucina hanno sperimentato una sintesi proteica muscolare del 33% superiore a quella di chi aveva assunto solo EAA. Anche l’ossidazione è stata maggiore, mentre la disgregazione e la sintesi proteica in tutto il corpo sono state minori. Quindi, l’aumento della leucina contenuta nell’integratore di EAA ha accresciuto la risposta anabolica.

220px-metenolone_enanthate

eaa

Studi hanno mostrato che gli EAA sono un ottimo integratore pre-allenamento e possono migliorare ipertrofia muscolare, forza e potenza. Aggiungendo la leucina, si ottiene uno degli integratori migliori per i Bodybuilder o altri atleti agonisti. Per una formula ottimale pre-allenamento si consiglia di usare 10 g di EAA, 3,5 g di leucina, 250 mg di caffeina e 400 mg di uno stimolante cognitivo come l’alfa-GPC.

Gabriel Bellizzi

Fonti Bibliografiche

1) Th1 Rondanelli, M., et al. (2011). Effect of essential amino acid supplementation on quality of life, Amino acid profile and strength. in institutionalized elderly patients. Clin Nutr. May 31.
2) http://www.ncbi.nlm.nih.gov/pubmed/21775557

Studi estratti da un articolo tratto da OLYMPIAN’S NEWS n° 131, pag. 30 pubblicato in Italia da Sandro Ciccarelli Editore.

TAURINA, GLICINA E GRASSO CORPOREO

Se si sta cercando di perdere un paio di chili di grasso, una dieta ricca di proteine è spesso l’opzione migliore e la più scelta. Ma qual è il miglior tipo di proteine per la perdita di peso? Secondo i ricercatori scandinavi, la chiave per trovare la risposta è racchiusa proprio nei muscoli. Infatti, questi ultimi contengono quantità relativamente elevate di Taurina e Glicina.(1)

 

taurine
Taurina
glycine
Glicina

I ricercatori per l’esperimento hanno diviso i topi di laboratorio in cinque gruppi. Quattro gruppi sono stati alimentati con una dieta ingrassante per sei settimane: conteneva un sacco di zuccheri e grassi. Al gruppo di controllo è stata data una dieta a basso contenuto di grassi e ricca di zuccheri.
La proteina utilizzata nella dieta povera di grassi è stata la caseina; nei quattro gruppi sperimentali la proteina era pollo, merluzzo, granchio o capesante. I ricercatori hanno utilizzato capesante canadesi, alias Placopecten magellanicus.
I ricercatori hanno voluto scoprire quale effetto abbiano le diverse proteine sull’obesità. Ci sono indicazioni che ci dicono che alcune proteine sono migliori per la riduzione del grasso corporeo in eccesso rispetto ad altre. Per esempio, uno studio del 2009 suggerisce che è più facile perdere peso utilizzando come fonte proteica il pesce magro piuttosto che la carne magra.(2)
Le proteine del pesce contengono grandi quantità di Taurina. Tutte le proteine provenienti da fauna ittica contengono grandi quantità di Taurina, e anche grandi quantità di Glicina.
Le proteine del granchio contengono più Taurina e Glicina del pesce; quindi la migliore fonte di Taurina e Glicina sono i frutti di mare.

Gli amminoacidi Taurina e Glicina non sono essenziali per gli adulti: il nostro corpo è in grado di sintetizzarli a partire da altri amminoacidi assunti con la dieta.
La figura seguente  mostra la quantità [in g per kg] di Taurina e Glicina somministrata con i cinque tipi di alimenti con i quali i ricercatori scandinavi hanno alimentato i topi dello studio.

tg1
In breve: più Glicina e Taurina sono stati ingeriti dai topi, e meno grasso corporeo hanno accumulato. I topi ai quali erano stati somministrati frutti di mare come fonte proteica erano più magri, nonostante la loro dieta fosse senza grassi e ricca di zucchero. Al contempo non avevano perso massa magra.

tg2.gif
Così Glicina e Taurina sembrano avere un effetto dimagrante. Ma come funziona? I ricercatori non sanno dare una risposta. I ricercatori hanno osservato che la dieta nella quale venivano assunti frutti di mare come fonte proteica corrispondeva ad una riduzione dell’appetito, ma non erano in grado di capire se la Glicina e la Taurina riducessero la quantità di energia derivata dal cibo, o se aumentassero il dispendio calorico.

E’ giusto sottolineare il fatto che lo studio in questione è stato finanziato dal governo norvegese, il settore dei frutti di mare Novo Nordisk.

Gabriel Bellizzi

Riferimento:

1- http://www.ncbi.nlm.nih.gov/pubmed/24658997
2- http://www.ncbi.nlm.nih.gov/pubmed/19356912

 

L’Artemisia iwayomogi agisce come il GW1516?

 

gw501516-molecule-structure
Cardarine (GW1516)

 

Del GW1516, PPAR-delta-agonista il cui uso è diffuso da alcuni anni in diverse discipline sportive, ne ho già parlato dettagliatamente. Secondo uno studio su animali pubblicato sul PLoS ONE, c’è un integratore che fa esattamente la stessa cosa. Avete mai sentito parlare della Artemisia iwayomogi? (1)

PPAR, GW1516 & Artemisia iwayomogi

Le cellule contengono la molecola PPAR. PPAR ha diverse funzioni che possiamo riassumere in una sola frase: PPAR è un sensore degli acidi grassi. Più stimoli una cellula riceve tramite il PPAR, maggiore sarà l’utilizzo degli acidi grassi come substrato energetico. La variante PPAR che è più rilevante per le cellule muscolari è il PPAR-delta.

GW1516 è una sostanza sperimentale creata nei laboratori GlaxoSmithKline. Somministrandolo a topi sottoposti a esercizio fisico si è notato che il GW1516 è un efficace farmaco per la resistenza.(2)

L’estratto di Artemisia iwayomogi ha dimostrato le medesime proprietà.

Studio

I ricercatori della Korean AmorePacific Corporation (http://www.amorepacific.com/) hanno scoperto che il concentrato [95 per cento] estratto alcolico della pianta Artemisia iwayomogi [95EEAI] ha lo stesso effetto del GW1516. Contiene sostanze che attivano il PPAR-delta. La figura seguente, che si basa sulla ricerca in vitro , lo dimostra.

artemisiaiwayomogi2
I ricercatori hanno fatto ingrassare i topi da laboratorio dando loro del cibo a cui era stato aggiunto del grasso in più [HFD]. Gli animali hanno messo su peso più rapidamente dei topi ai quali era stata somministrata una dieta normale. Quando i ricercatori hanno dato ai topi HFD una dose quotidiana di 200 mg di estratto di Artemisia iwayomogi per kg di peso corporeo, questi hanno messo su meno peso di quello che ci si aspettava [in  basso a sinistra]. I loro muscoli bruciavano quasi il doppio del grasso rispetto ai topi ingrassati ai quali non era stato somministrato l’estratto [in basso a destra].

agw1


La somministrazione di Artemisia iwayomogi ha ridotto la crescita delle riserve di grasso nei topi HFD [in  alto a sinistra]. Inoltre, l’estratto ha potenziato l’attività nelle cellule muscolari degli enzimi che aiutano a convertire gli acidi grassi in energia [in alto a destra].
I guaritori tradizionali asiatici usano gli estratti di Artemisia per trattare il diabete. Quindi non è sorprendente che i ricercatori coreani abbiano anche scoperto che l’Artemisia iwayomogi potenzi l’assorbimento del glucosio nelle cellule muscolari.

Conclusione

“I nostri dati forniscono evidenze sperimentali che 95EEAI è un naturale agonista PPARdelta che induce un rafforzamento dei geni coinvolti nel metabolismo degli acidi grassi e attiva l’ossidazione degli acidi grassi in vitro e in vivo, suggerendo il suo potenziale come misura interventiva e preventiva per il trattamento dei disturbi metabolici”, hanno riassunto i ricercatori.

Ovviamente, l’ Artemisia iwayomogi può avere la sua utilità anche in ambito sportivo, cosa chiara visti i risultati dello studio.

Gabriel Bellizzi

Riferimenti:

1- http://www.ncbi.nlm.nih.gov/pubmed/22479450
2- http://www.ncbi.nlm.nih.gov/pubmed/18674809 Altro…

CREATINA E DHT

 

creatinestructure
Creatina

 

Gli effetti della Creatina sull’aumento della massa muscolare e della forza potrebbero avvenire attraverso un meccanismo aggiuntivo a quello più conosciuto di aumento della quantità di gruppi fosfato e dell’effetto osmotico. Secondo gli scienziati dello sport della Stellenbosch University, Sud Africa, la Creatina aumenta la quantità del metabolita del testosterone DHT nei muscoli. I ricercatori hanno pubblicato lo studio sul Clinical Journal of Sport Medicine. (1)

Nel loro articolo i ricercatori descrivono l’esperimento svolto con una ventina di giocatori di rugby, di età media di 19 anni. La metà di loro ha assunto un placebo per tre settimane. L’altra metà ha assunto Creatina e glucosio. La funzione del glucosio, ovviamente, era quella di migliorare l’assorbimento della Creatina nelle cellule muscolari.

I soggetti di prova del gruppo sperimentale hanno assunto una dose giornaliera di 25 g di creatina e 25 g di glucosio per la prima settimana. Nelle settimane 2 e 3 hanno assunto una dose quotidiana di 5 g di creatina e 25 g di glucosio.

I corpi dei soggetti di prova del gruppo sperimentale hanno reagito alla Creatina nel modo che ci si aspetterebbe da atleti seri per i quali l’allenamento con i pesi non è l’attività principale. La loro massa corporea magra è leggermente aumentata e la loro percentuale di grasso è diminuita di pochi punti.

creadht2

Finora niente di nuovo. Quando però i ricercatori hanno fatto analisi del sangue per verificare i livelli ormonali nei giocatori, hanno fatto una scoperta. Alla fine della prima settimana, durante la quale i giocatori di rugby avevano assunto 25 g di creatina al giorno, i loro livelli di DHT erano aumentati del 56%. Nelle settimane successive, quando hanno assunto una dose di Creatina più bassa, il livello di DHT dei soggetti è si sceso ma rimanendo comunque a livelli rilevanti.


creadht

“L’effetto è stato un forte aumento del DHT, piuttosto che un effetto marginale e forse fisiologicamente insignificante”, hanno scritto i ricercatori.

Le concentrazioni plasmatiche di Testosterone dei soggetti di prova sono rimaste costanti. Ci si aspetterebbe che i soggetti del test abbiano meno estradiolo, ma i ricercatori non parlano dell’ Estradiolo nel loro articolo.

I ricercatori sospettano che un integrazione di Creatina aumenti l’attività dell’enzima 5-alfa-reduttasi da qualche parte nel corpo. Come sappiamo, questo enzima converte il Testosterone in DHT, ma in questo caso i ricercatori non sanno esattamente dove questo avvenga. Che ciò non avvenga nei muscoli è tutto quello che possono dire per certo, dal momento che i muscoli non contengono molto 5-alfa-reduttasi.

I ricercatori non sono nemmeno certi se gli atleti sviluppino più fibre muscolari in seguito al cambiamento metabolico. Ma ipotizzano che questo però potrebbe essere il caso. “Gli studi biochimici sull’affinità degli androgeni con i recettori indicano che il DHT è 4 volte più potente biologicamente del Testosterone”, scrivono i ricercatori. L’aumento della muscolatura degli utilizzatori di creatina, così spesso riportata dagli scienziati dello sport, può essere in parte causata da cambiamenti endocrini.

Gli scienziati ritengono che la loro scoperta sia importante per gli atleti. Essi avvertono delle possibili ripercussioni derivanti da questo aumento del DHT, e sostengono che la ricerca dovrebbe concentrarsi sul possibile aumento del rischio di calvizie in seguito all’integrazione con creatina e ad una possibile azione sull’allargamento benigno della prostata.

Sappiamo però che la calvizie si verifica in seguito a predisposizione genetica, e possiamo stare certi che un aumento del DHT in soggetti non predisposti non si tradurrà in calvizie. Sull’allargamento benigno della prostata, dipendente non solo dai livelli di DHT ma anche dai livelli di Testosterone (bassi) e Estradiolo (alti), nei soggetti sani e con un livello ormonale controllato il problema non si pone.

Gabriel Bellizzi

Riferimenti:

1- http://www.ncbi.nlm.nih.gov/pubmed/19741313 Altro…

Winstrol orale vs. iniettabile – approfondimento

 

stano
Stanozololo

 

Questo articolo vuole distinguersi dal resto degli altri articoli di “Informazione” sugli AAS presenti in rete. La rete è ricca di articolo che trattano di AAS , e personalmente ne ho letti diversi e scritti da diversi autori, e sembrerebbe che non ci sia davvero nulla da aggiungere. Le caratteristiche molecolari, la Trascrizione dei geni e l’attività e l’azione recettoriale degli androgeni sono stati trattati molto spesso; ma questo articolo si prefigge delle “aggiunte” utili. Tutti gli articoli che ho letto sull’argomento sono ben scritti ma contengono quasi sempre le stesse informazioni. Non fraintendetemi, tutti gli articoli che trattano l’argomento sono molto utili a livello informativo, ma quando hai finito di leggerli, non hanno quasi nulla che si possa “usare” nel prossimo ciclo.

Sono sicuro che tutti voi sappiate perfettamente quale sia la differenza tra un AAS orale e uno iniettabili, ma continuate a leggere questo articolo, perché ho intenzione di spiegare alcune cose qui che potreste utilizzare nel vostro prossimo ciclo. In realtà, ho intenzione di spiegare come è possibile utilizzare il Winstrol (Stanozolol) sia orale che iniettabile, e ottenere un insieme molto diverso di effetti dalla stessa molecola , dipendenti dalla via di somministrazione che si sceglie di utilizzare.

Differenze strutturali tra Testosterone e Diidrotestosterone

testosterone-diidrotestosterone-differenza

Il Winstrol (Stanozolol) è uno steroide derivato dalla struttura di base del diidrotestosterone (DHT). Il diidrotestosterone (DHT) [nome completo: 5α-Diidrotestosterone, abbreviato a 5α-DHT; INN: androstanolone] è un metabolita biologicamente attivo dell’ormone Testosterone, formato anzitutto nella prostata, nei testicoli, nei follicoli dei capelli e nelle ghiandole surrenali dall’enzima 5α-reduttasi con riduzione del doppio legame tra il 4° e il 5° atomo di carbonio. Il DHT contribuisce attivamente anche ad altre caratteristiche generalmente attribuite al genere maschile, incluse la crescita dei peli sulla faccia e sul corpo, e della profondità della voce. Il DHT può essere inattivato nel muscolo scheletrico per azione della 3-alfa idrossisteroide deidrogenasi e pertanto non ha effetto significativo sull’ipertrofia muscolare. Il DHT ha diversi effetti benefici che sono più pronunciati rispetto l’ormone dal quale deriva. Il DHT è in grado di aumentare la proliferazione e l’attività dei recettori degli androgeni per quasi 24 ore, ed ha anche effetti profondi sul Sistema Nervoso Centrale (SNC), e questo è il motivo per il quale vediamo spesso maggiore aggressività negli atleti che utilizzano i derivati del DHT come il Masteron (che ha un valore anabolizzante basso rispetto a quello androgeno). Come ulteriore vantaggio, il DHT non può aromatizzare (convertire tramite l’enzima aromatasi) in estrogeni.

Differenze strutturali tra  Diidrotestosterone e Stanozolol

diidrotestosterone-stanozolol-differenze

anello-pirazolico-stanozolol-da-ossimetolone
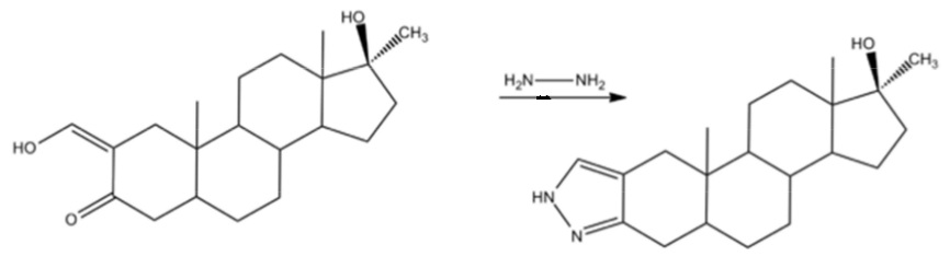
L’anello “pirazolico” dello Stanozololo può essere ricavato dall’Oxymetholone mediante la condensazione di un cheto-aldeide con idrazina. 

 

Stanozolol (Winstrol) orale

stanozololo

Quando un AAS orale è inghiottito entra nello stomaco dove è disgregato parzialmente e trasferito all’intestino tenue . L’intestino tenue contiene un gruppo di enzimi detti CYP-450. Questi enzimi cominciano a disgregare ulteriormente l’AAS nel tentativo di deattivarlo. L’AAS è poi assorbito attraverso le cellule della mucosa intestinale e trasferito alla vena porta del fegato per un ulteriore deattivazione in sostanze chimiche come l’ethiocolanone. Queste sostanze chimiche sono poi coniugate all’acido glucuronico ed espulse con l’urina. In questo processo conosciuto come deattivazione di primo passaggio, può deattivarsi fino al 100% della sostanza originale. Modificando le strutture molecolari degli AAS, è possibile ridurre di molto la deattivazione . Alcuni AAS sono resi oralmente attivi aggiungendo un gruppo chimico alchile (metile o etile) alla posizione alfa del 17° atomo di carbonio: questi AAS sono comunemente chiamati C17 alfa-alchilati o metilati (come nel caso del Winstrol orale) . Questa alterazione presente nel Winstrol è eseguita affinché una quantità maggiore della molecola entri nel flusso ematico e resti attiva per un periodo prolungato. E ‘ importante notare che la molecola passa una seconda volta attraverso il fegato attraverso la vena porta e poi infine ritorna nel circolo ematico attraverso la vena epatica . Il fegato è l’unità di filtraggio del corpo , e rimuove grandi quantità tossine pericolose e altre sostanze dal sangue.

Quindi, come si può vedere, quando si assume uno steroide orale c17-alchilato come il Winstrol, esso subisce un metabolismo di primo passaggio nei due intestini e nel fegato. Alcuni farmaci possono essere assorbiti più o meno completamente intatti, dopo una solo moderata attività metabolica, mentre alcuni sono assorbiti solo dopo un’ampia attività metabolica. Ora, il farmaco ripassa ulteriormente dal fegato dove subisce ciò che è noto con il nome di “metabolismo di secondo passaggio”. Naturalmente, nel caso del Winstrol, una versione iniettabile è disponibile, e quando confrontiamo la versione orale e iniettabili del Winstrol e dei loro effetti nel corpo, si presentano alcune differenze sorprendenti. La versione iniettabile (naturalmente) entra direttamente nel flusso sanguigno e subisce solo la molto meno incisiva deattivazione di secondo passaggio metabolico, mentre quella orale, come visto prima, deve subire due passaggi epatici prima di finire definitivamente in circolo.

Stanozol (Winstrol) iniettabile

wininj

Ora, ecco la parte interessante: quando si inietta il Winstrol, invece di assumerlo per via orale, si è in grado di ottenere più ritenzione di azoto , specie a livello locale dell’iniezione (e quindi una maggiore crescita di tessuto muscolare). Quindi, se si sta tentando di utilizzare il Winstrol per costruire nuovo tessuto muscolare, specie a livello locale, la versione iniettabile sembra essere di gran lunga superiore alla versione orale. Tuttavia, ci sono alcuni vantaggi che la versione orale possiede a differenza dell’iniettabili, compresa una possibile “sinergia” con altri farmaci, ma solo (primariamente) per via orale.

Nel fegato, durante il suo primo passaggio, il Winstrol è esposto ad una varietà di enzimi e proteine. Per capire come una possibile sinergia tra il Winstrol e altri steroidi (accennata in precedenza) può essere possibile, bisogna capire cosa sono le “Sex Hormone Binding globulin” (SHBG). Per i nostri scopi qui, tutto quello che dobbiamo sapere è che l’SHBG è una glicoproteina prodotta nel fegato, che si lega al Testosterone trasportandolo nel flusso ematico nel corpo. Quindi, l’SHBG serve per trasportare il Testosterone e gli altri AAS in tutto il corpo, ma fino a che il legame permane , la molecola di Testosterone/AAS non può esercitare i suoi effetti anabolizzanti.

Del Testosterone prodotto endogenamente dal corpo , circa il 97-99% si trova in forma legata, e quindi inattiva, mentre il Testosterone libero, e quindi attivo, equivale all’3-1% del Testosterone totale. Può non sembrare molto ma anche 0,1-0,3 mg di Testosterone libero contengono molte molecole individuali separate e una molecola può attivare più volte i siti recettori degli androgeni. Come accennato in precedenza il Winstrol possiede la peculiarità di abbassare l produzione epatica delle SHBG in media del 60%.

Una dose di Winstrol orale piuttosto contenuta di 0,2mg/kg/die ha dimostrato di abbassare le SHBG di quasi il 50%. Per un ipotetico Bodybuilder di 100kg sarebbero necessari soli 20mg/die per ridurre della metà le SHBG circolanti e aumentare il Testosterone/AAS attivo. Di logica conseguenza, con meno SHBG circolanti, un ciclo di steroidi anabolizzanti sarà più efficace.

– Ma perché possiamo solo aspettarci un tale drammatico abbassamento delle SHBG con il Winstrol orale? –

Perché si sfrutta l’effetto del Winstrol nella fase di primo passaggio epatico , molto più incisiva, dove le SHBG sono sintetizzate.

Osservando uno studio dove si è confrontato un contraccettivo iniettabile contro la versione orale, vediamo che la versione orale a 70mg/settimana (10mg/die somministrati per via orale) è più efficace a influenzare i livelli di SHBG rispetto a 400mg/settimana somministrati tramite un’iniezione! In questo studio, il Testosterone Undecanoato è stato somministrato ad una dose costante con del Norestisterone (che alza le SHBG). Quello che si nota è che quando il Norestisterone viene somministrato per via orale, produce un rialzo delle SHBG, rispetto a quando è somministrato tramite un’iniezione. E questo avviene anche quando le dosi del iniettabile sono di 4 volte superiori! Naturalmente, in questo studio, si nota palesemente che l’interazione sulle SHBG della versione orale rispetto all’iniettabili è presente in maniera più pronunciata nella somministrazione della prima (composto orale) di quanto lo sia con la seconda (iniettabili).

shbg-albumina

In questo modo, somministrando durante il ciclo una piccola quantità di Winstrol orale, abbassando le SHBG, andremmo a creare una ambiente nel quale una quantità maggiore degli altri AAS co- somministrati durante il ciclo sarà in uno stato “non legato” e quindi attivo.

Recentemente molti preparatori raccomandano che le atlete usino la versione iniettabile di Winstrol al posto dell’orale.

Il motivo per il quale questi preparatori raccomandano che le donne evitino la versione orale di questo prodotto e lo stesso per il quale gli uomini scoprono che dà loro una maggiore sinergia ed efficacia nei loro cicli.

Quando le SHBG si abbassa nelle donne, vi è più Testosterone libero in circolo. E come abbiamo visto, la versione orale dello Stanozolol influenza negativamente le SHBG in maniera maggiore rispetto alla versione iniettabili. Quando si abbassiamo troppo le SHBG nelle donne, notiamo una forte correlazione con la comparsa di iperandrogenismo, e irsutismo (crescita anomala di peli sul corpo). Inoltre, un livello basso di SHBG nelle donne contribuisce all’irregolarità mestruale. Infine, e (parzialmente) aneddoticamente, notiamo anche una maggiore incidenza di allargamento del clitoride e aumento dell’acne quando la versione orale del Winstrol è utilizzata da donne invece dell’iniettabile. Le ragioni di questo sono evidenti: quando aumentiamo il Testosterone libero abbassando le SHBG, aumentiamo la quantità di Testosterone in grado di essere 5a-ridotto a DHT. Il DHT è il colpevole principale della comparsa di acne, ed è anche l’ormone responsabile dell’allargamento dei genitali esterni. Chiaramente, questo è il motivo per cui vediamo un maggiore livello di ipertrofia clitoridea, così come l’acne, quando il Winstrol orale viene usato dalle donne.

Possiamo anche vedere un aumento dell’acne quando gli uomini usano il Winstrol orale, ma questi effetti sono relativamente contenuti quando viene somministrata una dose di 0,2mg/kg per aumentare l’efficacia degli altri AAS in un ciclo. Questa non è certamente una scusa per utilizzare il Winstrol per un periodo di tempo prolungato. Come precedentemente detto, lo Stanozolol possiede una tossicità epatica (epatotossicità) tra le più alte tra gli AAS orali mg per mg. Senza contare i suoi effetti deleteri pronunciati sul profilo lipidico (colesterolo), anche a basse dosi.

In fine , il lettore si renderà conto che il Winstrol orale può essere utilizzato in qualsiasi ciclo per aumentare l’efficacia di esso, ma che deve essere usato con parsimonia a causa della sua epatotossicità e la sua capacità di alterare il profilo lipidico. Se usato in cicli a base di Testosterone (o di altri AAS SHBG- affini) , ad una dose che dimezzerà i livelli di SHBG, è possibile aumentare l’efficacia degli altri AAS. Il Winstrol orale possiede anche un vantaggio aggiuntivo: provoca un aumento della produzione epatica si IGF-1 come risposta alla deattivazione di primo passaggio. Cosa comune a tutti gli AAS orali c-17 alchilati.

Se assunto in un ciclo come AAS volto all’aumento della massa muscolare , le dosi consigliate di Stanozolol orale sono generalmente di 20-30mg al giorno per gli uomini (anche se una dose di 30-50mg al giorno si è rivelata di gran lunga più efficace ma anche più tossica) e 10-15mg per le donne. Solitamente però, una dose di Stanozolol orale pari a 20-30mg/die (e ancor di più se la dose arrivava a 50mg/die) è piuttosto costosa (specie se il prodotto è farmaceutico/veterinario) quindi alcuni atleti utilizzano la versione iniettabile (come accennato prima, del tutto simile all’orale) per via orale ingoiando la dose prefissata: ingerendo 0,5ml della classica versione iniettabile del Winstrol Desma equivale ad assumere 25mg di Stanozolol orale. La vita attiva della forma orale dello Stanozolol è di 8-9 ore; ne consegue che una somministrazione della dose giornaliera divisa in due-tre parti sia l’approccio migliore.

Il Winstrol iniettabile si è dimostrato la scelta migliore quando si vuole ottenere la massima sintesi proteica a livello localizzato. Nel corso delle mie ricerche ho riscontrato che gli AAS iniettati direttamente in una pancia muscolare (specie se di un gruppo muscolare “piccolo”) incrementano la crescita localizzata.

I fattori coinvolti sono principalmente due:

  • La disponibilità locale di qualsiasi sostanza ad azione rapida/breve induce un maggiore stimolo localizzato dei siti recettori cellulari. Dato che i protocolli di iniezione locali vengono eseguiti nei muscoli rimasti indietro tale effetto è probabilmente dovuto anche al fatto che questi gruppi sono soggetti ad un minore afflusso di sangue e di nutrienti in esso trasportati. Spesso ciò è dovuto allo sviluppo inadeguato dei fattori vascolari e nervosi in quelle zone.
  • La teoria dei protocolli di iniezione locale dice che introducendo un riempimento, le fibre muscolari e la fascia sono costrette ad allungarsi e ad incrementare la loro area. Ciò a sua volta crea una crescita localizzata grazie al maggiore spazio a disposizione per l’ipertrofia delle cellule e delle fibre muscolari.

Comunque, gli AAS più efficaci per i protocolli di iniezione locale sono quelli non esterificati come il Winstrol iniettabile. Poiché gli AAS esterificati dipendono fortemente dall’enzima esterasi per slegarsi dal loro estere diventando attivi, e poiché nel punto di iniezione intramuscolare non è presente molto esterasi, si verifica meno stimolo locale dei siti recettori cellulari. Con gli AAS non esterificati il problema non sussiste e la loro azione anabolizzante localizzata è spiccata. Ecco perché il Winstrol iniettabile viene spesso utilizzato durante i cicli pre-gara come parte di un protocollo di iniezione locale nei muscoli rimasti indietro, o per aumentare la qualità muscolare e le striature in determinati punti come tra il deltoide e il petto.

Le dosi consigliate di Stanozolol iniettabile sono generalmente per gli di 50-100mg ogni 1-2 giorni: se usato localmente la dose può essere suddivisa in 1ml(50mg) iniettati nel gruppo muscolare rimasto indietro, per un totale di 100mg. Le donne solitamente utilizzano dosi di Stanozolol iniettabile di 25-50mg la settimana, oppure 25mg 2-3 volte a settimana.

La tossicità epatica del Winstrol iniettabile è leggermente inferiore (mg x mg) rispetto alla versione orale, ma comunque presente e non trascurabile (ciò vale anche per la capacità di alterare i lipidi ematici). Si è a lungo dibattuta sulla vita attiva del Winstrol iniettabile della quale esistono le valutazioni più disparate, comprensibili in base al concetto piuttosto soggettivo di vita attiva ma anche alle molto variabili dimensioni dei microcristalli in cui il Winstrol è posto in soluzione: più larghi i cristalli più è lunga la vita attiva. La formulazione più “veloce” attualmente disponibile è quella oleosa non esterificata, che comincia ad apparire in vari laboratori UGS.

In conclusione si può affermare che le due versioni del Winstrol (orale e iniettabile) sono identiche ma con qualità singolari e proprie in ognuna (come quella di abbassare le SHBG della versione orale o quella di creare un aumento della crescita localizzata di quella iniettabile). E’ possibile, se le dosi sono contenute e calibrate attentamente, assumere entrambe le versioni nello stesso ciclo sfruttando così le singolari caratteristiche di ognuna.

Bibliografia

Trop Doct. 2004 Jul;34(3):149-52. J Clin Endocrinol Metab. 1989 Jun;68(6):1195-200 JAMA. 1989 Feb 24;261(8):1165-8. J Steroid Biochem Mol Biol. 2005 Jan;93(1):43-8. Epub 2005 Jan 25. Di Yi Jun Yi Da Xue Xue Bao. 2003 Nov;23(11):1117-20. Can J Vet Res. 2000 Oct;64(4):246-8. Endocrinology. 1984 Jun;114(6):2100-6. J Am Vet Med Assoc. 1997 Sep 15;211(6):719-22 Agents Actions. 1994 Mar;41(1- 2):37-43. Chemical Muscle Enhancement J Invest Dermatol. 1998 Dec;111(6):1193-7. 1. Improvement in steroid screening for doping control with special emphasis on stanozolol. J Chromatogr A. 2003 Jan 24;985(1-2):375-86. provement in steroid screening for doping control with special emphasis on 2. Excretion study of furazabol, an anabolic steroid, in human urine. J Chromatogr B Biomed Appl. 1996 Dec 6;687(1):79-83. 3. 17-Epimerization of 17 alpha-methyl anabolic steroids in humans: metabolism and synthesis of 17 alpha-hydroxy-17 beta-methyl steroids. Enhancement of fibrinolytic and thrombolytic potential in the rat by treatment with an anabolic steroid, furazabol. Thromb Haemost. 1976 Nov 30;36(2):451-64 9. Enhancement of fibrinolytic and thrombolytic potential in the rat by an anabolic steroid, furazabol.Thromb Res. 1976 May;8(2 suppl):107-14. 10. Some non- hormonal properties of 17 -hydroxy-17 -methyl-5 – androstano(2,3-c)furazan (furazabol). Chem Pharm Bull (Tokyo). 1973 Jan;21(1):21-4. 11. [Influences of testosterone, progesterone and furazabol, an anabolic steroid, on the cholesterol- shifting response to estrone] Yakugaku Zasshi. 1972 Mar;92(3):316-21. Japanese 12. Suzuki Y, Honda Y, Ito M. Pharmacological studies on experimental nephritic rats. (4) Improvement of hyperlipemic models in rats utilizing anti-rat kidney rabbit serum and effects of anti-hyperlipemic agents on serum lipid levels. Jpn J Pharmacol 1978 Oct;28(5):729-38 13. Kim T, Suh JW, Ryu JC, Chung BC, Park J.

Neural Androgen Receptor Regulation: effects of androgen and antiandrogen. Lu S, Simon NG, Wang Y, Hu S, J Neurobiol 1999 Dec; 41(4):505-12 Endocrinology. 1990 Feb;126(2):1229-34. Xu X, De Pergola G, Bjorntorp P Endocrinology. 1984 Jun;114(6):2100-6. Can J Vet Res. 2000 Oct;64(4):246-8. J Am Vet Med Assoc. 1997 Sep 15;211(6):719-22 MacDonald PC, Madden JD, Brenner PF, Wilson JD, Siiteri PK 1979 Origin of estrogen in normal men and in women with testicular feminization. J Clin Endocrinol Metab 49:905–916 Agents Actions. 1994 Mar;41(1-2):37-43. Sex Hormone Binding Globulin response to the Anabolic steroid: Stanozolol: Evidence for its suitability as a Biological Androgen Sensitivity test. J Clin Metab Endocrinol 68: 1195, 1989) The Journal of Clinical Endocrinology & Metabolism Vol. 87,No. 2 530-539. An Effective Hormonal Male Contraceptive Using Testosterone Undecanoate with Oral or Injectable Norethisterone Preparations Axel Kamischke, Tanja Heuermann, Kathrin Krüger, Sigrid von Eckardstein, Ilka Schellschmidt, Alexander Rübig and Eberhard Nieschlag Institute of Reproductive Medicine of the University (A.K., T.H., K.K., S.V.E., E.N.), D-48129 Münster, Germany; and Schering AG (I.S., A.R.), D-13342 Berlin, Germany

Non-sex hormone-binding globulin-bound testosterone as a marker for hyperandrogenism DC Cumming and SR Wall J. Clin. Endocrinol. Metab., Nov 1985; 61: 873 – 876. Menstrual Irregularity in Women with Acromegaly G. A. Kaltsas, J. J. Mukherjee, P. J. Jenkins, M. A. Satta, N. Islam, J. P. Monson, G. M. Besser, and A. B. GrossmanJ. Clin. Endocrinol. Metab., Aug 1999; 84: 2731 – 2735 JAMA. 1989 Feb 24;261:1165-8

Masteron come anti-estrogeno

masteron

So che può sembrare che io passi tutto il giorno a cercare di trovare nuovi usi per vecchi farmaci, ma in questo caso, nulla potrebbe essere più veritiero. Prima di parlare del come e del perché si può utilizzare il Masteron come un anti-estrogeno, vi parlerò di come è nata questa idea, e il motivo per il quale ne sto parlando. E sì, questa tecnica funziona nella vita reale, non solo sulla carta (l’ho visto utilizzare per questo scopo con successo da diversi atleti).

Alcuni anni fa, lessi le prime pubblicazioni sul Masteron (Drostanolone Propionato), comprendendo il suo reale uso clinico: “riduzione del cancro al seno, e come trattamento ormonale del carcinoma mammario”. In breve, il Masteron è uno steroide anabolizzante-androgeno, utilizzato come agente per prevenire o inibire la crescita di tumori cancerosi estrogeno-sensibili.

Quindi, in uno di questi miei studi su questa molecola, ho compreso che ginecomastia, mastectomia, e Masteron avevano tutti qualcosa in comune… in un certo senso. Si potrebbe pensare che studiare andrologia avrebbe dovuto aiutarmi a notare prima questo nesso… comunque, avevo necessariamente bisogno di maggiori elementi concreti. Mi è stato poi detto che un laboratorio UG anni effettuò ricerche sul Masteron cercando il motivo per il quale fosse stato sempre prodotto con un estere Propionato, e se sarebbe stato efficace anche con un estere a lento rilascio. Da li iniziò un altro lungo periodo di ricerca su questa molecola. In fine si scoprì che il Masteron sarebbe stato ugualmente molto efficace con un estere a lungo rilascio, e alcuni “privilegiati” ebbero la possibilità di provarlo con quel particolare estere, prima che venisse lanciato sul mercato delle UG: il farmaco resta attivo per oltre 3 settimane; così venne prodotto e venduto in massa (è prodotto ancora oggi ed è uno dei migliori prodotti di vendita di questa UG).

Così ho continuato la mia ricerca sul Masteron. Dopo aver analizzato nuovamente il composto, un paio di cose mi hanno colpito.

– La prima cosa che mi ha colpito è stata che il Masteron è stato creato per le donne! –

Il Masteron è uno dei pochi steroidi che sono stati effettivamente creati per l’uso sulle donne, non sugli uomini, e quello che la maggior parte delle persone/preparatori dicono alle donne è di evitarlo! E l’altra cosa che ho notato subito è che viene utilizzato per il trattamento del cancro al seno. In particolare, è utilizzato per il trattamento di tumori mammari estrogeno-dipendenti. Per esempio, anche il Nolvadex è usato clinicamente per questo stesso scopo, come Arimidex, Femara, Aromasin (un inibitore dell’aromatasi steroideo), e Teslac (uno steroide, tecnicamente). Ma è interessante notare che il Teslac è in realtà uno steroide e anche l’Aromasin è un inibitore dell’aromatasi steroideo.

– Allora perché non può uno steroide “reale” fare lo stesso lavoro di prevenzione del cancro al seno? –

La risposta è che può!

Per capire perché il Masteron può essere usato come anti-estrogeno, in primo luogo abbiamo bisogno di sapere che è un derivato del DHT.

Perché è importante? Questo è importante perché il DHT è in grado di inibire direttamente l’attività estrogenica sui tessuti. Ci riesce probabilmente agendo come antagonista competitivo al recettore degli estrogeni o diminuendo il legame del recettore estrogeno. In entrambi i casi, ha molteplici meccanismi ipotizzati d’azione in alcuni tessuti.

È stato anche ipotizzato che il DHT sopprime effettivamente gli effetti degli estrogeni non solo inibendo l’attività del recettore dell’estrogeno, ma diminuendo i livelli degli estrogeni circolanti inibendo l’aromatizzazione del Testosterone/AAS. Ciò significa, in termini molto semplici, che l’attività estrogena è mantenuta bassa diminuendone l’attività. Ciò significa che è possibile assumere steroidi che convertono in estrogeni (steroidi aromatizzabili) e non preoccuparsi che gli estrogeni eccedano provocando ritenzione idrica, accumulo di grasso con modello femminile, ecc.

Inoltre, questo potrebbe significare che l’effetto anti-estrogeno del DHT è mediato da un meccanismo recettoriale androgeno. Infatti, il DHT ha dimostrato di impedire l’aumento estrogeno-dipendente del recettore del progesterone in cellule del carcinoma mammario umano. E, per non essere ridondante, ma è importante ricordarlo, la quasi totalità degli anti-estrogeni che usiamo per controllare la ginecomastia e la ritenzione idrica sono utilizzati anche per curare il cancro al seno. Quindi, ora sappiamo che alcuni androgeni sono in grado di inibire sia l’attività dell’enzima aromatasi impedendo la conversione di AAS aromatizzabili in estrogeni sia inibendo l’attività dei recettori estrogeni nei tessuti, ma non hanno alcun effetto apparente sulla concentrazione basale di questi recettori. Il Diidrotestosterone (DHT) mostra un elevato grado di inibizione degli estrogeni in cellule del carcinoma mammario umano. Ma non è soltanto il DHT che è in grado di fare questo, i suoi metaboliti hanno dimostrato di inibire l’aromatizzazione stessa, il DHT, Androsterone, e 5alfa-androstandione sono tutti potenti inibitori della formazione di estrone dall’androstenedione. In effetti, è così potente nel ridurre gli estrogeni che il DHT in gel transdermico applicato sulla zona interessata è stato usato per trattare la ginecomastia. Il DHT è tanto potente come anti-estrogeno che è stato anche usato per aumentare l’altezza nei bambini affetti da deficit della crescita, e dal momento che è stato determinato che questo aumento non è dovuto agli effetti del GH, si è fortemente ipotizzato che gli effetti anti-estrogenici del DHT sono il meccanismo con il quale si può aumentare l’altezza nei soggetti affetti da questa patologia. Naturalmente, non ho bisogno di dirvi che il DHT è strutturalmente incapace a convertirsi in estrogeni.

Quindi, tutto questo ci mostra che il DHT ha certamente effetti positivi nel mantenere gli estrogeni sotto controllo: ma per quanto riguarda il Masteron? Può essere usato per questo scopo in modo efficace? Bene, diamo un’occhiata da vicino al Masteron e vediamo le differenze che presenta rispetto al DHT. Ma prima di farlo, penso che una rapida spiegazione sul DHT sia necessaria. Non vi preoccupate, lo farò nel più breve tempo possibile.

Il Diidrotestosterone (DHT) [nome completo: 5α-Diidrotestosterone, abbreviato a 5α-DHT; INN: androstanolone] è un metabolita biologicamente attivo dell’ormone Testosterone, formato anzitutto nella prostata, nei testicoli, nei follicoli dei capelli e nelle ghiandole surrenali dall’enzima 5α-reduttasi con riduzione del doppio legame tra il 4° e il 5° atomo di carbonio. Questo processo è chiamato (ovviamente) 5alfa-riduzzione.

testosterone-diidrotestosterone-differenza

Così ora sappiamo come il Testosterone converte in Diidrotestosterone. E tutto sarebbe più semplice se questa fosse l’unica cosa che succede al nostro buon vecchio amico Testosterone, perché, come forse già sapete, il DHT è un androgeno molto più potente della molecola dalla quale deriva. Ma, purtroppo, questa non è la fine della storia, perché il DHT è largamente disattivato dall’enzima 3-alfaidrossisteroide deidrogenasi (3bHSD), che è presente principalmente nel muscolo scheletrico.

Per i nostri scopi qui, siamo solo interessati a comprendere la particolare azione di questo enzima. Esso può convertire uno steroide con un gruppo chetonico in posizione 3 dello steroide a uno con un gruppo ossidrile in quella stessa posizione, convertendo così il DHT in androstanediol. Questa conversione è, in parte, la sola ragione per cui il DHT non ha dimostrato di essere un anabolizzante molto efficace, come l’androstanediol non è conosciuto per essere molto anabolizzante. Se si osserva la struttura molecolare dopo la conversione del DHT si noterà che la “O” (ossigeno) è stata sostituita con una “HO” (idrogeno + ossigeno) alla terza posizione.

androstanediol

Il 3bHSD è presente in tutto il corpo (come il 5a- R, per la maggior parte ), ma si trova in alte concentrazioni nel cuoio capelluto e nella prostata, ed è anche possibile che la sua azione sul DHT aggravi la calvizie maschile. Inoltre, vale la pena notare che il DHT è l’ androgeno responsabile dello sviluppo dei genitali esterni. Questa è probabilmente la ragione per la quale le donne sperimentano una ipertrofia clitoridea temporanea quando usano gli steroidi loro spesso raccomandati (Primobolan, Anavar, Winstrol, ecc…) in dosi eccessive.

Ho trovato davvero interessante che gli steroidi più tipicamente consigliati sono quelli con più probabilità di causare l’allargamento del clitoride e altri effetti androgenici possibili. Ma il lato positivo, nella mia esperienza con atleti di sesso femminile, è che il primo effetto è il benvenuto. Il DHT topico può anche essere usato per trattare la Microphalia (genitali estremamente piccoli) nei maschi.

– Ora sapete cos’è il DHT, da dove viene, che cosa può fare, e perché non è un anabolizzante particolarmente potente se usato da solo. –

Ora vediamo più da vicino il Masteron e le sue differenze rispetto alla sua molecola di partenza, il DHT.

DROSTANOLONE (MASTERON)

 

drostanolone_new-and-improved
Drostanolone

 

Per ottenere il DROSTANOLONE (MASTERON) 2a- methyl-dihydro-testosterone, viene aggiunto al diidrotestosterone un gruppo metilico in C-2, ottenendo così un incremento della resistenza alla 3a-HSD da parte del C-3 chetogruppo, ma non migliorando la bio disponibilità orale, rispetto al DHT. Migliora leggermente la bioattività grazie ad una leggermente minore affinità per l’SHBG. Nel Masteron, essendo un composto 5-alfa ridotto, l’aromatizzazione è assente. Anzi, come detto in precedenza, possiede un’attività antiestrogena simile a quella del Mesterolone (Proviron), quantificabile in modo analogo a quella del Nolvadex, cosa che, assieme alla sua forte affinità per i recettori androgeni adiposi (che stimolano la lipolisi), ne ha fatto a lungo un AAS tipico per il pre-contest. Il rapporto androgeno anabolico ufficiale è: 25/40 – 62/130.

Questa alterazione 2-alfa-metil rende molto il composto più anabolizzante, anche se è in media ancora solo circa il 60% anabolizzante rispetto al Testosterone e un quarto androgeno. Di certo queste valutazioni non lo rendono il più potente anabolizzante del mondo, ma i suoi effetti anti-estrogenici (azione antiaromatase) più la sua capacità di aumentare l’aggressività e la lipolisi lo rendono un bel composto aggiuntivo pre-gara. Esiste anche un luogo comune che dice che il Masteron non apporterà benefici per l’utilizzatore, se non è in una condizione fisica nella quale la percentuale di grasso corporeo è bassissima. Questo non è affatto vero. Non importa quale sia la percentuale di grasso corporeo se si ha intenzione di ottenere un piacevole effetto anti-estrogenico dal Masteron, così come una spinta nell’aggressività e nella forza in palestra (i primi e ultimi sono entrambi conosciuti come effetti “non-genomici”) e sono il risultato dei forti effetti stimolati dall’interazione del Masteron con il sistema nervoso centrale, che è una caratteristica molto comune con steroidi DHT derivati. In sostanza, se la percentuale di grasso è alta, ma si prende qualcosa al fine di aumentare l’aggressività e che abbia effetti anti-estrogenici (Halotestin e Arimidex, per esempio), certamente non ci si dovrebbe aspettare di diventare enorme e tirato, ma questo non vuol dire che l’utilizzo sia inutile. E’ la stessa cosa con il Masteron. Ora, cosa succede se un atleta con una percentuale di grasso già ridotta aggiunge Arimidex e Halotestin ad un ciclo pre-gara? si otterrà un aspetto estetico-muscolare migliore. Questo è esattamente quello che succede se si aggiunge il Masteron ad un ciclo pre contest. Non è che l’atleta debba essere a una percentuale di grasso corporeo casuale per ottenere risultati di questo tipo, ma avrà bisogno di essere in una condizione fisica nella quale la percentuale di grasso corporeo è sufficientemente bassa per “vedere” questi risultati. Anche in questo caso, se l’atleta in questione possiede una percentuale alta di grasso e assume Halotestin e Arimidex, non lo utilizzerà a scopi estetici. Pensate al Masteron in questi termini, anche se non funziona così bene per l’aggressività come l’Halotestin, e non sarà così buono per la lotta contro gli estrogeni come l’Arimidex. Confrontato con questi due composti da solo, il Masteron probabilmente farà ottenere effetti multipli (sull’aspetto e sulla forza). Ma se si sta cercando di fare un ciclo a basso dosaggio con una quantità minima di composti presenti in esso, un semplice mix di Testosterone (Propionato) e di Masteron nel ciclo può essere esattamente quello che si sta cercando. Personalmente, ho visto utilizzare un ciclo simile usato da diversi atleti: mixavano 100mg di Testosterone Propionato e 100mg di Masteron a giorni alterni o tutti i giorni per tutta la durata della preparazione.

Generalmente gli uomini utilizzano il Masteron a dosaggi di 300-500mg a settimana. Il Masteron ha un alto ritmo di legame all’SHBG e all’albumina. Dato che queste due proteine leganti l’ormone impediscono agli AAS di legarsi al loro recettore, qualcuno può pensare che non sia una cosa positiva. Il Masteron è 3-5 volte più attivo del Testosterone nel legame recettoriale , quindi la porzione non legata circolante nel flusso ematico percorre un lungo percorso legandosi al suo recettore bersaglio e esplicando la sua attività anti-estrogena. Dato che la molecola lega un’alta percentuale di SHBG e di albumina, qualsiasi altro AAS co-somministrato insieme a esso resta in uno stato non legato e quindi attivo, libero, più a lungo e riesce a indurre una risposta androgeno-anabolica maggiore.

– Ma il Masteron è effettivamente all’altezza per essere considerato un efficace anti-estrogeno? –

Sì.

Dal 1968 al 1972 uno studio di dimensioni considerevoli è stato condotto sul Masteron, su un gruppo di donne in premenopausa con cancro al seno. Circa un terzo rispose bene al Masteron. Ciò a causa dei suoi effetti anti-estrogenici, chiaramente, anche se non paragonabili a quelli dell’Arimidex, Letrozolo, o Aromasin. Se non si sta eseguendo un ciclo con enormi quantità di steroidi aromatizzabile, questa molecola è una scelta molto buona da aggiungere al ciclo. Se si stanno assumendo invece grandi quantità di questi composti aromatizzabili, allora è consigliato l’utilizzo di un anti-estrogeno tradizionale come composto da inserire nel ciclo. Ma se si sta assumendo una quantità settimanale sotto il grammo di steroidi aromatizabli, il Masteron sarà probabilmente l’unico anti-estrogeno necessario. Questo resoconto viene dalla mia esperienza con atleti che ho intervistato.

MASTERON ED USO NELLE DONNE

Ora, mi piacerebbe affrontare brevemente l’uso del Masteron nelle donne. Il Masteron è stato sviluppato per le donne, e questo ormai dovrebbe essere chiaro, giusto? Se avete prestato attenzione fino a questo punto, sapete già che il Masteron è indicato per le donne ed è un derivato del DHT, come la maggior parte degli altri steroidi comunemente utilizzati e raccomandati agli atleti di sesso femminile (Primobolan, Anavar, Winstrol, ecc… sono tutti derivati del DHT). E, altro fatto degno di nota è che il Masteron ha una valore androgenico inferiore a quasi tutti gli altri steroidi comunemente raccomandato e utilizzati dagli atleti di sesso femminile. L’ Anavar ha un valore androgeno di 24 rispetto al testosterone e il Masteron ha una valore androgeno di 25 sempre rispetto al testosterone, espressa come percentuale (ciò significa rispettivamente 24% e 25%).

Fondamentalmente, il Masteron funziona come terapia ormonale per il cancro al seno e ha dimostrato di essere un agente utile e sicuro per l’uso nelle donne di tutte le età, anche se può apparire meno efficace rispetto ad altre possibili terapie utilizzate in pazienti in postmenopausa. È, quindi, molto sicuro per le donne. Il Masteron non è certo meno sicuro dell’ Anavar o del Primobolan per le donne, purché utilizzato con un certo grado d’intelligenza.

Le mie raccomandazioni per l’uso femminile di questo composto potrebbero essere quelle di iniziare con un dosaggio di 10-25mg ogni tre giorni, e aumentare il dosaggi se nessun effetto collaterale viene osservato. A questi dosaggi, difficilmente si presentano effetti collaterali, e si potrebbe affermare comodamente che nessun effetto collaterale incisivo sarà sperimentato con l’utilizzo di 20mg, iniettati a giorni alterni.

Ecco un modo tutto nuovo di guardare una vecchia molecola (Masteron) utile come anti-estrogeno, nonché come anabolizzante, che può certamente essere tranquillamente utilizzato da uomini e donne.

 

BIBLIOGRAFIA

  • J Steroid Biochem. 1983 Oct;19:1513-20.
  • Journal of Clinical Endocrinology & Metabolism, Vol 53, 836-842, Copyright © 1981 by Endocrine Society
  • Successful percutaneous dihydrotestosterone treatment of gynecomastia occurring during highly active antiretroviral therapy: four cases and a review of the literature. Clin Infect Dis. 2001 Sep 15;33:891-3. Epub 2001 Aug 10.
  • J Clin Endocrinol Metab. 1993 Apr;76:996-1001.
  • Baillieres Clin Endocrinol Metab. 1998 Oct;12:501-6
  • Hormonal therapy of breast cancer with special reference to Masteron therapy. Bennett MB, Helman P, Palmer P PMID: 1242823).

Drostanolone (Masteron)

 

drostanolone_new-and-improved
Drostanolone

 

Androgenico:  25-40
Anabolico: 62-130
Standard:  Testosterone
Nome Chimico: 2alpha-methyl-androstan-3-one-17beta-ol, 2alpha-methyl-dihydrotestosterone
Attività Estrogenica: nessuna
Attività Progestinica: nessun dato disponibile (bassa)

 

Il Drostanolone (DCI, noto anche come dromostanolone o Drolban o Masteron) [2a- methyl-dihydro-testosterone],  è uno steroide anabolizzante androgeno derivato del DHT con caratteristiche AR. Rispetto alla molecola di partenza il Drostanolone presenta l’aggiunta di un metile  in posizione  C-2, cosa che gli conferisce un incremento della resistenza alla 3a-HSD da parte del C-3 chetogruppo, ma senza migliorarne la biodisponibilità orale rispetto al DHT. Questa modifica migliora leggermente la bio-attività grazie ad una leggera diminuzione dell’affinità di legame per le SHBG.

Il Drostanolone è stato descritto per la prima nel 1959. (1) La Syntex sviluppò questo agente al fianco di altri steroidi ben noti come l’Anadrol e il Methyldrostanolone (Superdrol). Drostanolone Propionato sarebbe stato introdotto come un farmaco da prescrizione  circa un decennio più tardi. La Lilly aveva un accordo con la Syntex per dividere alcuni costi di ricerca e sviluppo in cambio dei diritti di commercializzare i risultati di tale ricerca. La Lilly, di conseguenza, avrebbe venduto il Drostanolone Propionato negli Stati Uniti con il marchio Drolban, mentre la Syntex avrebbe venduto la molecola in altri mercati. I prodotti incdevano il Masteron in Belgio (Sarva-Syntex) e in Portogallo (Cilag), il Masteril nel brevetto britannico e in Bulgaria, e il Metormon in Spagna. Il Drostanolone Propionato era presente anche in preparati popolari come il Permastril (Cassenne, Francia), il Mastisol (Shionogi, Giappone), e il Masterid (Grünenthal, Repubblica Democratica Tedesca).

 

220px-drostanolone_propionate-svg
Drostanolone Propionato

 

La statunitense Food and Drug Administration ha approvato il Drostanolone Propionato per il trattamento del carcinoma mammario operabile avanzato nelle donne in postmenopausa. Questo è rimasta la principale indicazione clinica per l’agente in tutti i mercati internazionali. La letteratura di prescrizione ricorda ai medici e ai pazienti di sesso femminile che vi è meno virilizzazione con l’uso di Drostanolone Propionato rispetto all’uso di dosi uguali di Testosterone Propionato, suggerendo che questo agente era un alternativa molto più comodo delle iniezioni di Testosterone per questi pazienti. Eppure, il livello di dosaggio determinato (300 mg a settimana) era relativamente alto, e la letteratura ci ricorda anche che i sintomi di virilizzazione lievi sono ancora comunemente verificabili, come approfondimento della voce, acne,  crescita di peli sul viso, e allargamento del clitoride. Si segnala, inoltre, che a volte si verifica una marcata virilizzazione in seguito a una terapia a lungo termine.

Mentre diveniva molto popolare tra gli atleti durante gli anni ’70 e ’80, il Drostanolone Propionato in definitiva godette di un successo limitato come agente da prescrizione. I produttori hanno cominciato in breve tempo a cessare volontariamente la vendita del farmaco in vari mercati, probabilmente a causa dell’avvento di terapie più efficaci per il cancro al seno. Uno dei primi prodotti  ad essere interrotto fu l’americano Drolban, che è stato rimosso dal mercato durante la fine degli anni ’80. Il Permastril e il  Metormon furono subito dopo eliminati dal mercato. L’ultimo residuo occidentale di un preparato contenente Drostanolone Propionato fu il  Masteron in Belgio, che scomparve dalla fine degli anni ’90. Il Drostanolone Propionato rimane quotato dalla U.S. Pharmacopias, suggerendo che non vi è attualmente alcun ostacolo legale alla sua vendita, anche se il suo riemergere come prodotto da prescrizione sembra altamente improbabile.

Il Drostanolone Propionato è una forma modificata di Drostanolone, dove un estere di acido carbossilico (acido propionico) è stato attaccato al gruppo ossidrile 17-beta. L’emivita del Drostanolone Propionato è di circa 48-72 ore dopo l’iniezione.

 

de
Drostanolone Enantato

 

Nel mercato nero esiste un’altra forma di Drostanolone esterificato, il Drostanolone Enantato. Il Drostanolone Enantato è una forma modificata di Drostanolone, dove un estere di acido carbossilico (Enantato) è stato attaccato al gruppo ossidrile 17-beta. L’emivita del Drostanolone Enantato è di circa 8-10 giorni dopo l’iniezione.

Ovviamente, il Drostanolone non è soggetto ad aromatizzazione (essendo un composto 5-alfa ridotto) e  possiede un certa attività antiestrogena che ci riposta a quanto sopra detto. Questa caratteristica, assieme alla sua forte affinità per i recettori androgeni adiposi (che stimolano la liposi), rese il Drostanolone un AAS molto usato nel pre-gara. Purtroppo, vista la sua mite attività anabolizzante, il Drostanolone non si presta molto bene come AAS per la conservazione della massa magra durante regimi alimentari ipocalorici e quindi andrebbe comunque abbinato ad altra molecola più potente (possibilmente non AR).

Sebbene il Drostanolone possegga un valore androgeno contenuto (25-40) le possibilità che si verifichino effetti collaterali androgeni non sono assenti, specialmente con dosi superiori alle normali dosi terapeutiche. Questo può includere pelle oleosa, acne, aumento della peluria, e alopecia androgenetica. Come già accennato,  le donne possono sperimentare effetti virilizzanti tra i quali un approfondimento della voce, irregolarità mestruale, cambiamenti nella struttura della pelle, crescita di peli sul viso, e allargamento del clitoride.
Si noti che il Drostanolone non è influenzato dal l’enzima 5-alfa reduttasi, quindi la sua androgenicità relativa non è influenzata dall’uso concomitante di finasteride o dutasteride.

Come già accennato, il Drostanolone non è un AAS metilato in C-17, e nonostante presenti una metilazione in C-2 questa non rende questo composto epatotossico. La tossicità epatica è improbabile.

Gli AAS possono avere effetti deleteri sul colesterolo sierico. Questo include una tendenza alla riduzione del colesterolo HDL (buono) e all’aumento del colesterolo LDL (cattivo), con un alterazione dell’equilibrio tra HDL/LDL favorendo un maggiore rischio di arteriosclerosi. L’impatto relativo di un AAS sui lipidi sierici dipende dalla dose, dalla via di somministrazione (per via orale o iniettabile), dal tipo di steroide (aromatizzabile o non aromatizzabile), e dal livello di resistenza al metabolismo epatico. Il Drostanolone dovrebbe avere un effetto negativo maggiore sulla gestione epatica di colesterolo rispetto al Testosterone o Nandrolone a causa della sua natura non aromatizzabile, ma con un impatto più debole rispetto ai composti metilati in C-17. Gli AAS possono anche influenzare negativamente la pressione del sangue e i livelli dei trigliceridi, ridurre il rilassamento endoteliale, e incrementare l’ipertrofia ventricolare sinistra, tutti potenzialmente fattori di rischio per  malattie cardiovascolari e infarto del miocardio.

Per contribuire a ridurre lo sforzo cardiovascolare si consiglia di mantenere un programma di esercizio cardiovascolare attivo e di ridurre al minimo l’assunzione di grassi saturi, colesterolo e carboidrati semplici in ogni momento durante la somministrazione di AAS.

La supplementazione con oli di pesce (4 grammi al giorno) e un integratore alimentare di Niacina per il controllo del colesterolo è anche raccomandata.

Tutti gli AAS se assunti in dosi sufficienti per promuovere l’aumento della massa muscolare causano una soppressione del  Testosterone endogeno. Senza l’intervento con sostanze  Testosterone-stimolante, e una adeguata PCT, i livelli di Testosterone dovrebbero tornare alla normalità entro 1-4 mesi dalla cessione del farmaco. Si noti che un ipogonadismo ipogonadotropo prolungato può svilupparsi secondariamente all’abuso di steroidi, cosa che richiede un intervento medico.

Il Drostanolone Propionato non è stato approvato dalla FDA per l’uso negli uomini. Per tanto le linee guida di prescrizione per soggetti di sesso maschile non sono disponibili. Per scopi dopanti questo farmaco è solitamente iniettato tre volte a settimana. Il dosaggio totale settimanale è mediamente di 200-400 mg, e  viene assunto per 6-12 settimane. Questo dosaggio è  sufficiente negli atleti maschi per ottenere risultati misurabili sulla qualità della massa muscolare magra. 

Le linee guida di prescrizione del Drolban consigliavano una dose di 100 mg tre volte a settimana nel trattamento di donne con cancro al seno. La terapia era somministrata per un minimo di 8-12 settimane prima di una valutazione della sua efficacia. In caso di successo, il farmaco poteva essere somministrato fino a quando si ottenevano risultati soddisfacenti. Si noti che sintomi di virilizzazione erano comuni alla dose raccomandata. Quando viene utilizzato per scopi dopanti in ambito femminile un dosaggio medio comune è di 50 mg a settimana, assunto per 4-6 settimane. I sintomi di virilizzazione sono rari con dosaggi di 100 mg a settimana o inferiori. Si noti che, a causa della natura a breve durata d’azione del estere Propionato, il dosaggio totale settimanale è di solito suddiviso in piccole iniezioni somministrate una volta ogni due o tre giorni.

Con l’estere Enantato i dosaggi medi sono i medesimi sopra indicati per entrambi i sessi (200-400mg per gli uomini e 50-100mg per le donne) ma con una tempo di somministrazione maggiore tra un iniezione e l’altra.

Il Drostanolone Propionato non è attualmente disponibile  come farmaco da prescrizione. Ci sono limitate offerte delle società farmaceutiche all’esportazione dall’oriente, ma la stragrande maggioranza dei prodotti contenenti Drostanolone Propionato provengono dal mercato nero. Il Drostanolone Enantato è reperibile soltanto dal mercato nero.

Dal momento che i prodotti del mercato nero etichettati come “Drostanolone Propionato” o  “Drostanolone Enantato” possono contenere altra o nessuna molecola, la molecola (in olio) può essere identificata positivamente con il ROIDTEST ™.

Il ROIDTEST ™, che può essere utilizzato per confermare la presenza di questo AAS in un prodotto, può essere acquistato qui:
drostanolone_large
Gabriel Bellizzi
Riferimenti:

 

CORRETTA ASSUNZIONE DI EGCG

 

egcg
EGCG

 

Se si beve il tè verde o si assumono capsule contenenti estratto di tè verde, nella speranza di trarne i benefici per i quali le catechine ivi contenute sono conosciute, è preferibile farlo a stomaco vuoto. Nutrizionisti australiane hanno riportato questi consigli in un articolo su Nutrients. I ricercatori australiani hanno scoperto che il corpo non assorbe l’EGCG – la principale sostanza bioattiva nel tè verde – così bene in abbinamento con il cibo. (1)

I ricercatori hanno somministrato a quattro soggetti sani 500 mg di EGCG in tre diverse occasioni. Per l’esperimento hanno usato il Teavigo, prodotto dalla DSM.

L’EGCG è stato somministrato ai soggetti dello studio in tre diverse occasioni:

1) Nella prima occasione, i soggetti hanno assunto la loro dose di EGCG in forma di capsule al mattino a stomaco vuoto [Capsule senza prima colazione].
2) Nella seconda occasione, hanno assunto le capsule insieme con cornflakes e latte [Capsule con prima colazione].
3) Nella terza e ultima occasione, i ricercatori hanno mescolato l’EGCG in un frullato contenente fragole, zucchero e siero di latte [Sorbetto alle fragole], che i soggetti bevevano come prima colazione.

Dopo che i soggetti avevano assunto l’EGCG, i ricercatori hanno monitorato il livello della catechina nel sangue dei soggetti per un periodo di otto ore. I soggetti, su concessione dei ricercatori, hanno consumato il pranzo durante questo lasso di tempo.

I ricercatori hanno scoperto che il livello di EGCG nel sangue dei soggetti che lo avevano assunto a stomaco vuoto era da tre a quattro volte più alto rispetto alle altre condizioni nelle quali i soggetti hanno assunto il supplemento.
egcgemptystomachversusmeal1egcgemptystomachversusmeal2
Quando il cibo viene ingerito, lo stomaco produce acido per digerirlo. Una volta che il cibo entra nel piccolo intestino il pancreas neutralizza l’acido con bicarbonato. Secondo uno studio del 2001, questo è il momento in cui molto dell’EGCG viene perso. (2)

In conclusione, l’assorbimento sistemico è stato significativamente più alto per l’EGCG assunto in capsule senza cibo al mattino a digiuno rispetto a quando è stato assunto in capsule con una leggera colazione o inserito in un sorbetto alla fragola. Pertanto, sulla base di questi risultati, i ricercatori sottolineano che l’ingestione di EGCG con acqua a stomaco vuoto è il metodo più appropriato per la sua somministrazione orale.

I ricercatori concludono anche dicendo che questo dato dovrà essere preso in considerazione per studi clinici futuri in cui l’EGCG dovrà essere studiato come un potenziale nutraceutico bioattivo negli esseri umani.

Gabriel Bellizzi

Riferimenti:

1- http://www.mdpi.com/2076-3921/4/2/373
2- http://www.sciencedirect.com/science/article/pii/S0308814601001315

EFFETTO ANTI-CATABOLICO DELLA GLICINA

 

glycine
Glicina

 

I produttori di integratori sembrano non puntare sull’amminoacido Glicina. Per loro la Glicina è al massimo un costoso agente di riempimento. Ma questa immagine non è giustificata secondo quanto affermato da uno studio su animali svolto da fisiologi presso l’Università di Melbourne e pubblicato sul Clinical Nutrition. Secondo il loro studio, la Glicina ha un effetto anticatabolico.(1)

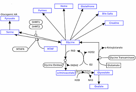
La figura seguente riassume ciò che sappiamo circa il modo in cui il corpo umano metabolizza la Glicina. Le funzioni della Glicina comprendono il suo essere utilizzata come materia prima per i sali biliari, purine, glutatione e glucosio, e per la creazione di altri aminoacidi.

glycinemetabolism

Meno noto è che la Glicina inibisce i processi infiammatori (2) e protegge il tessuto muscolare dal deperimento, quando la circolazione del sangue viene meno (3). A causa di questi effetti, il ricercatore australiano Daniel Ham si chiese se la Glicina potesse esercitare un aiuto contro la cachessia: fase terminale del cancro.

Ham ha impiantato cellule tumorali aggressive su topi di laboratorio per poi somministrare agli animali iniezioni quotidiane di Glicina. La Glicina è anche facilmente assorbita per via orale, quindi non ci sarebbe alcuna obiezione a somministrarla mescolata con il cibo. Ma Ham ha utilizzato le iniezioni per aggirare il problema della riduzione dell’appetito come conseguenza del cancro.

La dose giornaliera di Glicina era pari a 1 g per kg di peso corporeo. Convertito negli esseri umani adulti la dose ammonterebbe tra i 7-10 g di Glicina al giorno.

Ham dopo tre settimane ha osservato che la somministrazione di Glicina aveva protetto la massa muscolare dalla ripartizione proteica e aveva impedito un declino della forza muscolare.

La supplementazione con Glicina ha inibito l’attività dei geni catabolici come l’Atrogin-1 nei muscoli.

glycineanticatabolic

Ham ha ripetuto i suoi esperimenti con gli aminoacidi alanina e citrullina. Questi non hanno offerto alcuna protezione ai muscoli. La Glicina ha anche inibito la crescita dei tumori cosa che nessuno degli altri amminoacidi ha fatto. La Citrullina in effetti aveva accelerato la crescita del tumore.

glycineanticatabolic2

“Indipendentemente dal meccanismo specifico, la Glicina rappresenta un potenziale trattamento della cachessia, sia da sola che in combinazione con altre sostanze nutritive”, hanno concluso i ricercatori. “La Glicina fornisce protezione contro le riduzioni delle dimensioni del muscolo scheletrico e della sua funzione indotta dal cancro, riduce il carico ossidativo e infiammatorio, e riduce l’espressione dei geni associati con la ripartizione delle proteine muscolari nella cachessia”.

E ‘possibile quindi che la Glicina abbia effetti simili sugli atleti. Forse si potrebbero avere dei benefici associando nel pre-allenamento (se si è in restrizione calorica) o nel post-allenamento (se si è in fase “Bulk”) – ad esempio – Glicina e EAA. Potrebbe essere un supplemento interessante applicato al Bodybuilding.

Gabriel Bellizzi

Riferimenti:

1- http://www.ncbi.nlm.nih.gov/pubmed/23835111
2- http://www.ncbi.nlm.nih.gov/pubmed/12589194
3- http://www.ncbi.nlm.nih.gov/pubmed/16918424 Altro…

QUALI SONO I MIGLIORI PROTOCOLLI E LE MIGLIORI MOLECOLE PER IL BRIDGING?

bridge

Ovviamente, quando si parla di Bridging si va a trattare un argomento molto complesso che, al pari del ciclo di AAS stesso o della PCT, si fonda sull’individualità del soggetto preso in esame. Ma esistono delle linee logiche modulabili in base alle diverse variabili soggettive applicabili al Bridging ? Certo che si! Come ne esistono d’altronde nella pianificazione di un ciclo farmacologico o di una PCT efficaci . Il punto di partenza logico è quello di tenere bene a mente che il Bridging oltre ad avere lo scopo “mantenitivo” della massa magra ha quello di dare all’organismo un periodo di recupero dall’uso più o meno “intelligente” (questo dipende da voi o dal vostro preparatore) di AAS; evitando quindi di incappare nell’”uso ad oltranza” di megadosi di AAS e altri farmaci per il miglioramento delle prestazioni con i conseguenti effetti negativi, tra i quali:

– Incremento della attività dell’enzima aromatasi e della biosintesi degli estrogeni;
– Incremento dell’attività della 5-alfa-reduttasi, e di conseguenza aumento dei livelli di DHT;
– Incremento della produzione di glucocorticoidi e incremento dell’attività dei relativi recettori.
– Incremento dei livelli di Sexual Hormone Binding Proteins (SHBG)
– Alterazioni lipidiche croniche (colesterolo totale, HDL, LDL e Trigliceridi);
– Alterazioni croniche degli enzimi epatici (AST, ALT, ALP, GGT)
– Alterazione cronica dell’ematocrito e dei fattori della coagulazione (tempo di protrombina).

Le alterazioni sopra elencate vanno ovviamente tenute in considerazione nella pianificazione corretta di un Bridge. Quindi , per comporre un Bridging funzionale si dovrebbero tenere in considerazione le seguenti linee guida:

1- Contemplare prodotti non 5-alfa-riducibili (anche se il Testosterone rimane la scelta base migliore) o che vengono 5-alfa-ridotti in molecole ancora più anabolizzanti (un esempio sono le molecole sintetizzate a partire dal Boldenone);
2- La dove si sceglie per esempio il Testosterone, sfruttare l’attività estrogena per la sua proprietà di proliferazione dei recettori androgeni, tenendo sotto controllo i livelli di androgeni ed estrogeni circolanti mantenendoli in un rapporto favorevole (con appositi esami ematici), selezionando accuratamente tipologie e dosaggi delle molecole aromatizzabili e degli antiestrogeni;
3- Evitare l’utilizzo di inibitori enzimatici o della biosintesi dei glucocorticoidi così da evitare l’insorgenza di deleteri e cronici rebounds: utilizzare prodotti come ad esempio la N-ademetionina (SAMe) che regola a livello ipotalamico la produzione di cortisolo attraverso la sua attività anti-stress o la Fosfatidilserina (PS), oppure utilizzare androgeni anabolizzanti dotati di affinità inversa rispetto ai recettori del cortisolo come il Trenbolone ed i derivati del nandrolone in genere.
4- Utilizzare deboli AAS con una forte affinità di legame con le SHBG (il Proviron, per esempio), utilizzare sostanze che abbassano la produzione di SHBG (tralasciando i metilati in c-17, vari antiestrogeni come l’Exemestane ma anche l’Ostarine sono buone scelte), oppure assumere molecole refrattarie al legame con l’SHBG.
5- Evitare l’utilizzo di molecole metilate in C-17 per la loro tossicità epatica e per la loro capacità di alterare l’equilibrio lipidico: quindi, per esempio, evitare di seguire la vecchia moda dei 10mg di Dianabol al mattino;
6- Per una donna, tanto quanto per il ciclo, scegliere molecole con un basso impatto androgeno (vedi Nandrolone);
7- Se si opta per molecole quali Boldenone e derivati, e si hanno tendenze allo squilibrio dell’ematocrito, l’utilizzo della cardio aspirina può risultare una scelta saggia (sempre con appositi esami del sangue per verificarne la necessità).
8- Uso saltuario ma ben calcolato di Gonadotropine, in modo da evitare un atrofia testicolare cronica.
9- Il GH risulta un ottima aggiunta al classico bridge, a dosaggi di 2-3UI al giorno, portafoglio permettendo.
10- In caso di scelta di molecole come Trenbolone o Nandrolone e derivati, utilizzare un antiprolattinico (sempre con appositi esami del sangue per verificarne la necessità).

Quale potrebbe essere un esempio di bridge maschile o femminile per un soggetto intermedio? In maniera puramente esemplificativa:

– Bridging maschile esemplificativo
– 300mg di Metenolone Enantato a settimana
– 250UI di Gonadotropina tre volte a settimana.
– 800mg di SAMe o Fosfatidilserina
– Oppure
– 250mg di Testosterone Enantato a settimana
– 250UI di Gonadotropina tre volte a settimana.
– 50-100mg di Proviron al giorno.
– 800mg di SAMe o Fosfatidilserina

– Bridging femminile esemplificativo
– 50mg di Boldenone a settimana
– 800mg di SAMe o Fosfatidilserina
– Oppure
– 100mg di Metenolone Enantato a settimana
– 800mg di SAMe o Fosfatidilserina
– Oppure
– 50mg di Nandrolone Decanoato a settimana.
– 800mg di SAMe o Fosfatidilserina

Molti atleti, in special modo quelli di livello agonistco, scelgono di intraprendere la metodica del Bridging, che consente loro di mantenere la massa magra e l’equilibrio dei valori ematici, attraverso la selezione (e limitazione) dei tipi di prodotti in base ai criteri qui sopra indicati.
E’ da tenere in considerazione che, molecole spiccatamente anaboliche ma senza effetti androgeni apprezzabili, fino a 20-25mg al giorno, e senza effetti negativi sul fegato e sui lipidi, parliamo quindi dell’Ostarina, tende a ibridare il Bridging e la classica PCT: ma la vera impresa è reperire questa molecola essendo sicuri della sua reale presenza nel prodotto acquistato.
Personalmente, sconsiglierei il Bridging agli “spiaggiaroli”, a tutti coloro che non hanno alle spalle almeno 2-3 cicli correttamente svolti, a tutti coloro che non raggiungono un peso HP con il 10% (o meno) di grasso nei periodi off (in questo caso, probabilmente bisognerebbe imparare prima a mangiare ed allenarsi), ed agli amatoriali che lo fanno solo ed esclusivamente per “piacere” al gentil-sesso (non servono gli AAS per questo) . Per tutti gli agonisti ed i veri appassionati della ghisa, il Bridging risulta superiore alla PCT nel mantenimento dei guadagni e, al tempo stesso, nel mantenimento di valori ematici salubri.

Gabriel Bellizzi