Il methenolone promuove l’espressione del MGF intramuscolare indotta dalla tensione meccanica

Introduzione:

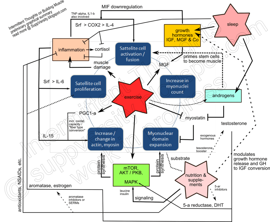
Ovviamente, l’aumento della produzione intracellulare di MGF non è l’unica, ma certamente una nuova e importantissima via attraverso la quale gli AAS promuovono “attivamente” la crescita muscolare. Secondo uno studio del 2013 del Dipartimento di Riabilitazione e Medicina Fisica della Graduate School of Medical and Dental Sciences dell’Università di Kagoshima in Giappone (Ikeda. 2013) [1], gli agenti anabolizzanti come il Methenolone, che, come sappiamo, è un AAS presente in natura e classificato dalla WADA, con moderate proprietà androgene, presentano questa caratteristica.

Crescita muscolare indotta dalla tensione meccanica:

Per i roditori dello studio in questione, gli scienziati hanno settato il dosaggio somministrato a circa 10mg/kg per esemplare.
Successivamente, i muscoli gastrocnemio destro sono stati allungati (sotto tensione) ripetutamente mediante dorsiflessione manuale della caviglia 15 volte al minuto per 15 minuti. I muscoli controlaterali non sono stati allungati come controllo. Nei ratti di controllo (n=6), il gastrocnemio è stato allungato come nel gruppo di trattamento, ma non è stato somministrato Methenolone. Ventiquattro ore dopo la procedura, i ratti sono stati soppressi mediante iniezione di una dose letale di Pentobarbital di sodio e i loro muscoli gastrocnemici mediali sono stati rimossi da entrambi i lati.
In realtà, per lo scopo dell’analisi non sarebbe stato necessario sopprimere gli animali, poiché l’estrazione della ” variante autocrina specifica dello splicing IGF-I del fattore di crescita meccanica” è qualcosa che si può misurare da una biopsia muscolare. Quindi, l’unico argomento contro uno studio sull’uomo è probabilmente il dosaggio (alto) e la somministrazione generale di AAS a soggetti umani.

Effetti del trattamento su MGF, MyoD, Miogenina (a.u.) in ratti con/senza iniezione di Methenolone (Ikeda. 2013)

Con gli effetti altamente significativi sul MGF e quelli non significativi sulla MyoD e sulla Miogenina, entrambe coinvolte nel reclutamento di nuovi nuclei muscolari dal pool di cellule staminali (cellule satelliti) nella muscolatura, il risultato dello studio è ancora di natura generica e quasi certamente si applicherà anche all’uomo.

  • Fare stretching per la crescita muscolare?

Non è l’atto dello stretching, ma piuttosto l’usura delle cellule che viene interpretata come un lavoro intenso a indurre la crescita muscolare e soprattutto l’adattamento strutturale: in altre parole, uno “allungamento durante un sollevamento” (vedi Tensione Meccanica). Gli effetti a valle di queste reazioni intracrine (=confinate all’interno della cellula stessa) vanno ben oltre il semplice pompaggio di più proteine nella struttura muscolare esistente. In uno studio precedente, Ikeda et al. hanno già dimostrato che lo stretching continuo o ripetitivo di breve durata dei muscoli per 1 settimana aumenta i livelli di espressione dell’mRNA di MyoD, Miogenina e MyHC embrionale rispetto a quelli dei muscoli non sottoposti a tele procedura. (Ikeda. 2003)[2]

Sezione di una fibra muscolare scheletrica di mammifero – mionucleo (turchese), mitocondri (blu), rettilo sarcoplasmatico (marrone), tubuli (arancione), miofibrille (rosato)
Artista: Lesley Skeates. Originariamente da Gray’s Anatomy 29a ed. Elsevier. 2008

Queste ultime sono i marcatori della spesso osannata attivazione, reclutamento e rifornimento delle “cellule staminali” o “satelliti” del muscolo che sono ciò che permette di crescere oltre il limite naturale, un limite che rende il muscolo degli animali Miostatina-deficienti enorme, ma disfunzionale – un risultato diretto dei cambiamenti strutturali che non sono in grado di tenere il passo con il costante afflusso di proteine.
Poiché gli effetti dell’MGF sono correlati agli importanti effetti di facilitazione della forza dell’esercizio fisico e la causa di fondo dei cambiamenti è una semplice tensione della muscolatura, i risultati pongono un’ulteriore enfasi sulla necessità di “stressare” adeguatamente il tessuto muscolare per realizzare gli adattamenti epigenetici indotti dall’esercizio fisico.

Qual è allora il risultato esatto dello studio?

Questo studio non fa altro che confermare (a buon grado di riscontro umano) il complesso ruolo degli AAS nella crescita del muscolo scheletrico. Una dimostrazione in più di come l’assetto ormonale (anabolizzante) sia coadiuvante e cooperativo con IGF-1, MGF, hGH, Miostatina e AAS come attori di spicco con i loro ruoli specifici nell’ipetrofia del muscolo scheletrico.

Fonte immagine:

La Figura qui sopra, offre un’anticipazione di ciò di cui sto parlando.

Nonostante lo studio sia stato ricavato da una ricerca sui roditori con un agente anabolizzante “leggero”, non c’è dubbio che i risultati dello studio in questione siano rilevanti anche per gli atleti enhanced e ci sono buone prove che ciò si si possa applicare anche agli atleti di sesso femminile.

Gabriel Bellizzi [CEO BioGenTech]

Riferimenti:

  • Ikeda S et al. The Effect of Anabolic Steroid Administration on Passive Stretching-Induced Expression of Mechano-Growth Factor in Skeletal Muscle. The Scientific World Journal. 2013: Article ID 313605.
  • Ikeda S, Yoshida A, Matayoshi S, Tanaka N. Repetitive stretch induces c-fos and myogenin mRNA within several hours in skeletal muscle removed from rats. Arch Phys Med Rehabil. 2003 Mar;84(3):419-23.

EPO e miglioramento delle prestazioni

DISCLAIMER: Il presente articolo è a solo scopo educativo, di intrattenimento e informativo. Non rappresenta in alcun modo una forma di incitamento all’uso/abuso di sostanze dopanti. L’autore ed il sito, per tanto, è esentato da qualsiasi responsabilità dipendente dalla libera scelta individuale.

Introduzione:

L’uso dell’eritropoietina (EPO) per migliorare le prestazioni atletiche, soprattutto nel ciclismo agonistico, è una questione controversa da oltre vent’anni. Nonostante la sua diffusione e le controversie che ne derivano, mancano ancora prove scientifiche solide che ne dimostrino l’efficacia nel migliorare le prestazioni dei ciclisti ben allenati.

Jules Heuberger e il suo team del  Centre for Human Drug Research nei Paesi Bassi si sono posti l’obiettivo di affrontare scientificamente proprio questa domanda: L’EPO migliora effettivamente le prestazioni dei ciclisti esperti? Hanno condotto uno studio in doppio cieco, randomizzato e controllato con placebo – considerato il “gold standard” della ricerca scientifica – con dosaggi di EPO che rispecchiano l’uso reale nel ciclismo agonistico. Questo articolo ne condivide i risultati.

Ma partiamo con ordine…

Caratteristiche e azioni dell’Eritropoietina (EPO)

Paul Carnot

Nel 1905, Paul Carnot propose l’idea che un ormone regolasse la produzione di globuli rossi. Dopo aver condotto esperimenti su conigli sottoposti a salasso, Carnot e la sua studentessa laureata Clotilde-Camille Deflandre[1] attribuirono un aumento dei globuli rossi nei conigli trattati a un fattore emotropico chiamato emopoietina. Eva Bonsdorff e Eeva Jalavisto chiamarono la sostanza emopoietica “eritropoietina”. K.R. Reissman e Allan J. Erslev hanno dimostrato che una certa sostanza, circolante nel sangue, è in grado di stimolare la produzione di globuli rossi e di aumentare l’ematocrito. Questa sostanza è stata purificata e confermata come eritropoietina.[2][3]

Nel 1977, Goldwasser e Kung hanno purificato l’EPO.[4] L’EPO pura ha permesso di identificare parzialmente la sequenza aminoacidica e di isolare il gene.[2] L’EPO sintetica è stata utilizzata per la prima volta con successo per correggere l’anemia nel 1987.[5] Nel 1985, Lin et al. hanno isolato il gene dell’eritropoietina umana da una libreria genomica di fagi e l’hanno utilizzato per produrre l’EPO.[6] Nel 1989, la Food and Drug Administration (FDA) statunitense ha approvato l’ormone Epogen per l’uso in alcune anemie.[7][8]

Gregg L. Semenza e Peter J. Ratcliffe hanno studiato il gene dell’EPO e la sua regolazione ossigeno-dipendente. Insieme a William Kaelin Jr. hanno ricevuto il Premio Nobel 2019 per la Fisiologia o la Medicina per la loro scoperta del fattore inducibile dell’ipossia (HIF), che regola il gene dell’EPO, così come altri geni, in risposta all’ipossia.[9]

L’Eritropoietina (/ɪˌrɪθroʊˈpɔɪ. ɪtɪn, -rə-, -pɔɪˈɛtɪn, -ˈiːtɪn/; [10][11][12] EPO), nota anche come eritropoetina, ematopoietina o emopoietina, è una citochina glicoproteica secreta principalmente dai reni in risposta all’ipossia cellulare; stimola la produzione di globuli rossi (eritropoiesi) nel midollo osseo. Bassi livelli di EPO (circa 10mU/mL) sono costantemente secreti in quantità sufficiente a compensare il normale ricambio dei globuli rossi. Le cause comuni di ipossia cellulare che determinano livelli elevati di EPO (fino a 10.000mU/mL) comprendono qualsiasi anemia e l’ipossiemia dovuta a malattie polmonari croniche e alla bocca.

L’Eritropoietina è prodotta dai fibroblasti interstiziali del rene in stretta associazione con il capillare peritubulare e il tubulo contorto prossimale. Viene prodotta anche nelle cellule perisinusoidali del fegato. La produzione epatica predomina nel periodo fetale e perinatale; la produzione renale predomina nell’età adulta. È omologa della trombopoietina.

rhEPO

L’Eritropoietina esogena, l’Eritropoietina umana da DNA ricombinante (rhEPO), viene prodotta con la tecnologia del DNA ricombinante in coltura cellulare e viene chiamata collettivamente agenti stimolanti l’eritropoiesi (ESA): due esempi sono l’epoetina alfa e l’epoetina beta. Gli ESA sono utilizzati nel trattamento dell’anemia nella malattia renale cronica, dell’anemia nella mielodisplasia e dell’anemia da chemioterapia oncologica. I rischi della terapia includono morte, infarto miocardico, ictus, tromboembolismo venoso e recidiva del tumore. Il rischio aumenta quando il trattamento con EPO aumenta i livelli di emoglobina oltre 11g/dL fino a 12g/dL: questo è da evitare.

GATA2

Come accennato, i livelli di eritropoietina nel sangue sono piuttosto bassi in assenza di anemia, circa 10mU/mL. Tuttavia, in caso di stress ipossico, la produzione di EPO può aumentare fino a 1000 volte, raggiungendo 10.000mU/mL di sangue. Negli adulti, l’EPO è sintetizzata principalmente dalle cellule interstiziali nel letto capillare peritubulare della corteccia renale, con quantità aggiuntive prodotte nel fegato,[13][14][15] e nei periciti del cervello.[16] Si ritiene che la regolazione si basi su un meccanismo di feedback che misura l’ossigenazione del sangue e la disponibilità di ferro.[17] I fattori di trascrizione per l’EPO sintetizzati costitutivamente, noti come fattori inducibili dall’ipossia, sono idrossilati e digeriti proteosomicamente in presenza di ossigeno e ferro. Durante la normossia, GATA2 inibisce la regione promotrice dell’EPO. I livelli di GATA2 diminuiscono durante l’ipossia e permettono di promuovere la produzione di EPO.[18]

PGC-1α

La produzione di eritropoietina può essere indotta da HIF-2α e da PGC-1α.[19] L’eritropoietina attiva anche questi fattori, dando luogo a un ciclo di feedback positivo.[19]

È stato dimostrato che l’eritropoietina esercita i suoi effetti legandosi al recettore dell’eritropoietina (EpoR).[20][21] L’EPO si lega al recettore dell’eritropoietina sulla superficie dei progenitori dei globuli rossi e attiva una cascata di segnalazione JAK2. Questo avvia le vie di STAT5, PIK3 e Ras MAPK. Ciò determina la differenziazione, la sopravvivenza e la proliferazione delle cellule eritroidi.[22] Vengono inoltre espressi SOCS1, SOCS3 e CIS, che agiscono come regolatori negativi del segnale delle citochine.[23]

L’espressione del recettore dell’eritropoietina ad alto livello è localizzata nelle cellule progenitrici eritroidi. Sebbene sia stato riferito che i recettori dell’EPO si trovano in una serie di altri tessuti, come il cuore, il muscolo, il rene e il tessuto nervoso periferico/centrale, questi risultati sono confusi dalla non specificità dei reagenti, come gli anticorpi anti-EpoR.[24] In esperimenti controllati, un recettore funzionale dell’EPO non viene rilevato in questi tessuti.[25] Nel flusso sanguigno, gli stessi globuli rossi non esprimono il recettore dell’eritropoietina, quindi non possono rispondere all’EPO. Tuttavia, è stata segnalata una dipendenza indiretta della longevità dei globuli rossi nel sangue dai livelli plasmatici di eritropoietina, un processo definito neocitolisi.[26] Inoltre, vi sono prove inconfutabili che l’espressione del recettore dell’EPO è regolata in modo elevato nelle lesioni cerebrali.[27]

L’eritropoietina è un ormone essenziale per la produzione di globuli rossi. Senza di essa, l’eritropoiesi definitiva non ha luogo. In condizioni di ipossia, il rene produrrà e secernerà eritropoietina per aumentare la produzione di globuli rossi, mirando alle sottopopolazioni di CFU-E, proeritroblasti ed eritroblasti basofili nella differenziazione. L’eritropoietina ha un effetto primario sui progenitori e sui precursori dei globuli rossi (che si trovano nel midollo osseo degli esseri umani), promuovendo la loro sopravvivenza attraverso la protezione di queste cellule dall’apoptosi, o morte cellulare.

IL-6

L’eritropoietina è il fattore eritropoietico primario che coopera con vari altri fattori di crescita (ad esempio, IL-3, IL-6, glucocorticoidi e SCF) coinvolti nello sviluppo della linea eritroide da progenitori multipotenti. Le cellule eritroidi a formazione di unità di esplosione (BFU-E) iniziano a esprimere il recettore per l’eritropoietina e sono sensibili all’eritropoietina. Lo stadio successivo, l’unità formante colonie eritroidi (CFU-E), esprime la massima densità di recettori per l’eritropoietina ed è completamente dipendente dall’eritropoietina per l’ulteriore differenziazione. Anche i precursori dei globuli rossi, i proeritroblasti e gli eritroblasti basofili, esprimono il recettore dell’eritropoietina e ne sono quindi influenzati.

È stato riferito che l’eritropoietina ha una serie di azioni che vanno oltre la stimolazione dell’eritropoiesi, tra cui l’ipertensione dipendente dalla vasocostrizione, la stimolazione dell’angiogenesi e la promozione della sopravvivenza cellulare attraverso l’attivazione dei recettori dell’EPO, con conseguenti effetti anti-apoptotici sui tessuti ischemici. Questa proposta è tuttavia controversa, in quanto numerosi studi non hanno dimostrato alcun effetto.[28] È inoltre incoerente con i bassi livelli di recettori dell’EPO su queste cellule. Gli studi clinici condotti su esseri umani con tessuti ischemici cardiaci, neurali e renali non hanno dimostrato gli stessi benefici osservati negli animali. Inoltre, alcuni studi hanno dimostrato un effetto neuroprotettivo sulla neuropatia diabetica, ma questi dati non sono stati confermati da studi clinici condotti sui nervi peroneo profondo, peroneo superficiale, tibiale e surale.[29]

Come sappiamo, le eritropoietine disponibili come agenti terapeutici sono prodotte con la tecnologia del DNA ricombinante in coltura cellulare e comprendono Epogen/Procrit (epoetina alfa) e Aranesp (darbepoetina alfa); sono utilizzate per il trattamento dell’anemia derivante da malattie renali croniche,[30] dell’anemia indotta dalla chemioterapia in pazienti affetti da cancro, da malattie infiammatorie intestinali (morbo di Crohn e colite ulcerosa)[31] e da mielodisplasia dovuta al trattamento del cancro (chemioterapia e radiazioni). I foglietti illustrativi includono avvertenze relative all’aumento del rischio di morte, infarto del miocardio, ictus, tromboembolismo venoso e recidiva del tumore, in particolare quando viene utilizzato per aumentare i livelli di emoglobina a più di 11g/dL – 12g/dL.[32]

L’EPO è altamente glicosilata (40% del peso molecolare totale), con un’emivita nel sangue di circa 5 ore. L’emivita dell’EPO può variare tra le versioni endogene e quelle ricombinanti. L’ulteriore glicosilazione o altre alterazioni dell’EPO attraverso la tecnologia ricombinante hanno portato a un aumento della stabilità dell’EPO nel sangue (richiedendo così iniezioni meno frequenti).

EPO come PEDs

Come farmaco per il miglioramento delle prestazioni, l’EPO è stato vietato dall’inizio degli anni ’90, ma un primo test non è stato disponibile fino alle Olimpiadi estive del 2000. Prima che questo test fosse disponibile, alcuni atleti sono stati sanzionati dopo aver confessato di aver fatto uso di EPO, ad esempio nel caso Festina, quando fu trovata un’auto con prodotti dopanti per la squadra ciclistica Festina.

A questo punto, però, è necessario comprendere le questioni di fondo relative all’uso dell’EPO nello sport e, in particolare, il suo impatto sulle prestazioni ciclistiche.
Molti atleti agonisti e osservatori ritengono che l’EPO migliori le prestazioni atletiche aumentando la produzione di globuli rossi e l’apporto di ossigeno ai muscoli. Come abbiamo visto precedentemente, infatti, la rHuEPO clinica viene utilizzata per trattare l’anemia, aumentando il numero di globuli rossi nei pazienti, il che implica che potrebbe fare lo stesso per gli atleti. Questa logica ha contribuito al suo status di sostanza vietata dalla maggior parte delle agenzie antidoping, a partire proprio dal Comitato Olimpico Internazionale nel 1990.

Tuttavia, nonostante questa convinzione diffusa e il suo uso illecito tra gli atleti, è difficile trovare prove scientifiche concrete a sostegno dei suoi effetti di miglioramento delle prestazioni nei ciclisti ben allenati.

Mentre molti si concentrano sul potenziale dell’EPO di aumentare la massa dei globuli rossi e la capacità di trasportare ossigeno, altri, più previdenti, ritengono che il suo uso improprio possa portare a gravi effetti negativi. Sono state rilasciate innumerevoli dichiarazioni relative a complicazioni cardiovascolari come ipertensione, trombosi e aumento del rischio di ictus, nonché a disturbi ematologici come la policitemia.

Inoltre, alcuni avvertono che la somministrazione o il dosaggio improprio dell’EPO possono provocare uno squilibrio nella produzione di globuli rossi, portando a livelli pericolosi di ematocrito e viscosità, che a loro volta possono aumentare il rischio di coaguli di sangue e altri eventi cardiovascolari. Tuttavia, come abbiamo detto in questa serie, i presunti pericoli dell’EPO nel ciclismo di prestazione sono stati oggetto di analisi e studi, che hanno dimostrato che le agenzie sportive si sono spesso basate su affermazioni non comprovate.

Sebbene alcuni considerino l’EPO tra i migliori farmaci per il miglioramento delle prestazioni nel ciclismo, esistono studi che ne confermano la potenziale pericolosità.

Sebbene l’entità dei rischi associati all’uso dell’eritropoietina (EPO) negli atleti rimanga incerta, i dati provenienti da revisioni della letteratura e da studi condotti su soggetti sani e allenati forniscono indicazioni sui potenziali pericoli.

  • Pressione sanguigna sistolica

In uno studio, i ricercatori hanno notato un notevole aumento della pressione arteriosa sistolica, sia a riposo che durante l’esercizio submassimale, in seguito alla somministrazione di EPO. L’aumento della pressione arteriosa può predisporre gli atleti a complicazioni cardiovascolari, tra cui l’ipertensione e l’aumento del rischio di eventi trombotici.

  • Eventi trombotici

Le evidenze delle revisioni della letteratura evidenziano anche un’elevata incidenza di eventi trombotici nei pazienti trattati con dosi elevate di rHuEPO rispetto a quelli che ricevono un placebo. Tuttavia, è importante notare che questi studi hanno tipicamente utilizzato dosi significativamente superiori a quelle comunemente utilizzate negli studi sulle prestazioni di resistenza. Fattori come l’aumento della viscosità del sangue, l’aumento della coagulazione, l’attivazione endoteliale, la reattività piastrinica e l’infiammazione possono contribuire a questi eventi avversi.

  • Impatto con l’esercizio fisico

È inoltre importante considerare i cambiamenti fisiologici indotti dall’esercizio fisico acuto. Questi impatti includono riduzioni del volume plasmatico e del volume sanguigno accompagnate da un aumento dell’ematocrito, potenzialmente in grado di esacerbare il rischio di eventi trombotici negli atleti di resistenza, soprattutto in condizioni di disidratazione e ipertermia.

  • Non conclusività delle prove

Sebbene questi risultati suggeriscano potenziali pericoli associati all’uso di EPO negli atleti, mancano prove conclusive. Non è possibile trarre conclusioni definitive senza studi di ricerca ben progettati che analizzino specificamente gli effetti dell’EPO sulle prestazioni e sulla sicurezza dei ciclisti d’élite.

Heuberger et al. [33] hanno progettato uno studio randomizzato, in doppio cieco e controllato con placebo per affrontare le incertezze che circondano gli effetti e la sicurezza dell’uso dell’EPO in ciclisti ben allenati. Questo studio si propone di analizzare in modo rigoroso l’impatto di NeoRecormon, una forma di eritropoietina umana ricombinante sintetica, sulle prestazioni e sui parametri di sicurezza nei ciclisti d’élite.

Lo studio si è concentrato sugli effetti su ciclisti ben allenati, comprendendo 48 soggetti sani e stabili dal punto di vista medico, reclutati tramite pubblicità sui media e associazioni ciclistiche. Questi soggetti sono stati selezionati per rappresentare l’élite del ciclismo, con un alto livello di forma fisica ed esperienza di allenamento. Il protocollo dello studio prevedeva un periodo di 8 settimane durante il quale i partecipanti sarebbero stati assegnati in modo casuale a ricevere NeoRecormon o un placebo.

NeoRecormon è stato somministrato a dosi di 2000, 5000 o tra 6000 e 10.000 UI alla settimana. L’obiettivo era quello di raggiungere l’intervallo prefissato, con aggiustamenti necessari in base ai risultati dell’emoglobina (Hb) o dell’ematocrito (Ht).

Lo studio ha avuto una durata totale di 129 giorni, con un periodo di trattamento di 8 settimane. Questo lasso di tempo ha permesso di valutare in modo completo le prestazioni e la sicurezza dopo la somministrazione di NeoRecormon. Prima e dopo il periodo di intervento sono state condotte valutazioni dettagliate delle metriche di prestazione, tra cui resistenza, potenza e utilizzo dell’ossigeno.

  • Obiettivi primari

L’obiettivo dello studio era esplorare gli effetti di NeoRecormon sulle prestazioni ciclistiche in ciclisti ben allenati. L’obiettivo è stato raggiunto con diversi mezzi, tra cui valutazioni separate delle prestazioni in test da sforzo, in condizioni di gara e la misurazione dei marcatori ematologici tramite il Passaporto Biologico dell’Atleta. Sono state effettuate anche misurazioni del flusso sanguigno per valutare le risposte fisiologiche alla somministrazione di EPO.

  • Obiettivi secondari

Gli obiettivi secondari comprendevano un’ulteriore esplorazione degli effetti del NeoRecormon in un contesto di gara su strada, per facilitare la determinazione della sua capacità tra gli integratori e i farmaci che migliorano le prestazioni ciclistiche. Altri obiettivi comprendevano una valutazione completa del suo profilo di sicurezza in ciclisti ben allenati e una valutazione dei metodi di rilevamento del doping per l’uso del NeoRecormon.

  • I risultati dello studio

La valutazione della sicurezza del trattamento con rHuEPO in ciclisti ben allenati ha rivelato risultati rassicuranti. I segni vitali come il peso, la frequenza cardiaca e la pressione sanguigna erano simili tra i due gruppi di trattamento, mentre gli eventi avversi osservati erano da lievi a moderati e comparabili tra i gruppi. In particolare, non sono stati segnalati eventi avversi gravi (di grado 3 o peggiore) in nessuno dei due gruppi.

Mentre alcuni marcatori della funzione endoteliale hanno mostrato un leggero aumento con il trattamento con rHuEPO, suggerendo un potenziale aumento della trombogenicità, non ci sono stati segni clinici di effetti avversi associati alla somministrazione di rHuEPO.

In termini di miglioramento delle prestazioni, il trattamento con rHuEPO ha portato a miglioramenti nei test di laboratorio di esercizio massimale, con conseguente aumento della resistenza e delle prestazioni. Tuttavia, i suoi effetti sui test di esercizio submassimale e sulle prestazioni nelle corse su strada non sono stati rilevabili. Nel complesso, i risultati dello studio sono stati meno pronunciati rispetto alle affermazioni spesso riportate nella letteratura popolare e nei resoconti aneddotici. Ciò sottolinea l’importanza di una ricerca basata sull’evidenza per valutare l’efficacia e la sicurezza di interventi di miglioramento delle prestazioni come l’EPO.

L’assenza di effetti significativi di miglioramento delle prestazioni osservati nello studio può essere attribuita a diversi fattori:

  • Differenze contestuali

Gli effetti dell’EPO possono essere più pronunciati in eventi a più tappe come il Tour de France, in cui la resistenza e il recupero giocano un ruolo critico, rispetto a gare di un solo giorno come quella del Mont Ventoux inclusa nello studio. La durata e l’intensità degli eventi possono influenzare la rilevabilità degli effetti dell’EPO.

  • Dimensione dello studio e potenza statistica

La dimensione del campione dello studio potrebbe essere stata insufficiente per rilevare sottili differenze nei risultati delle prestazioni, in particolare nel contesto della corsa su strada. La complessità della misurazione delle prestazioni nelle competizioni ciclistiche reali e la variabilità inerente alle prestazioni dei singoli atleti possono aver limitato la potenza statistica dello studio nel rilevare effetti significativi.

  • Entità ridotta dei benefici

È possibile che i benefici della rHuEPO sulle prestazioni, pur essendo presenti, siano minori di quanto si tende a sostenere o a credere, il che li rende difficili da distinguere in assenza di campioni più ampi o di tecniche di misurazione più sensibili.

Conclusioni sulla sicurezza dell’EPO e sul miglioramento delle prestazioni

Sulla base dei risultati dello studio controllato in doppio cieco, la sicurezza dell’uso dell’EPO per migliorare le prestazioni ciclistiche rimane un argomento di dibattito e di cautela. Sebbene non siano state osservate differenze significative negli eventi avversi tra i gruppi EPO e placebo, lo studio ha rivelato un aumento preoccupante dei marcatori endoteliali, in particolare E-selectina e P-selectina, associati a trombogenicità e infiammazione.

Questi risultati suggeriscono un potenziale aumento del rischio cardiovascolare associato al trattamento con rHuEPO, che potrebbe non essere stato adeguatamente colto a causa della bassa incidenza di eventi cardiovascolari negli atleti sani. La limitata potenza dello studio nel rilevare tali rischi sottolinea la necessità di ulteriori ricerche con campioni di dimensioni maggiori e periodi di follow-up più lunghi.

Dato l’uso diffuso e non controllato della rHuEPO tra gli atleti, non si può escludere il rischio potenziale di eventi cardiovascolari. Pertanto, sebbene l’EPO possa offrire benefici per le prestazioni, il suo uso deve essere affrontato con cautela e gli atleti devono essere consapevoli dei potenziali rischi associati alla sua somministrazione.

Per il futuro, è indispensabile condurre studi su larga scala con periodi di follow-up prolungati per valutare in modo completo la sicurezza e l’efficacia dell’uso dell’EPO nei ciclisti ben allenati. È necessario implementare politiche e regolamenti basati sull’evidenza per mitigare i potenziali rischi associati all’abuso di sostanze che migliorano le prestazioni, evitando consapevolmente di usare iperboli o esagerazioni per demonizzare una sostanza.

Comprendere il protocollo di dosaggio dell’EPO

I ricercatori del CHDR hanno progettato e attuato con cura un protocollo di dosaggio dell’EPO [33], con l’obiettivo di replicare le pratiche note nel ciclismo professionistico, garantendo al contempo la sicurezza dei partecipanti e il rispetto degli standard etici. I partecipanti assegnati al gruppo rHuEPO (eritropoietina umana ricombinante) hanno ricevuto otto dosi totali durante il periodo di studio.

Il regime di dosaggio prevedeva la somministrazione di una dose media di rHuEPO, sotto forma di NeoRecormon, di 5000 UI per partecipante a settimana durante le prime 4 settimane dello studio. Successivamente, la dose è stata aumentata a 7000 UI a settimana per le restanti 4 settimane. Per mitigare il rischio di parametri ematologici eccessivi, ai partecipanti che hanno superato un aumento del 15% dell’emoglobina rispetto al basale o che hanno raggiunto una concentrazione di ematocrito superiore al 52% sono state somministrate iniezioni di placebo in cinque occasioni.

La dose media di rHuEPO somministrata per tutto il periodo di studio è stata di 48.000 UI, pari a una media di 6000 UI a settimana. Questa strategia di dosaggio ha determinato un aumento sostanziale della concentrazione di emoglobina, con un incremento medio del 12% fino a 10,2 mmol/L, e un aumento del 16% dei livelli di ematocrito, che ha raggiunto il 50%. Al contrario, i partecipanti al gruppo placebo hanno mostrato concentrazioni di emoglobina ed ematocrito relativamente stabili per tutta la durata dello studio.

I diari dei partecipanti sono stati tenuti con una documentazione meticolosa, contribuendo a confermare l’aderenza al regime di integrazione prescritto per tutto il periodo dello studio, garantendo coerenza e affidabilità nella somministrazione delle dosi di rHuEPO.

In seguito, approfondiremo il razionale di questa strategia di dosaggio, le sue implicazioni per le prestazioni ciclistiche e il contesto più ampio delle linee guida per il dosaggio dell’EPO sotto controllo medico.

  • Un esempio di protocollo di 8 settimane

Un esempio di protocollo di 8 settimane per la somministrazione di NeoRecormon potrebbe essere il seguente:

Settimana 1-4: Dosaggio di NeoRecormon da 2000 a 10.000 UI alla settimana (aggiustato in base alle misurazioni di Hb e Ht).

Settimana 5-8: continui aggiustamenti del dosaggio di NeoRecormon secondo le necessità, con regolare monitoraggio dei parametri ematologici.

Integrazione giornaliera: 50 mg di vitamina C e 200 mg di ferro per ottimizzare l’assorbimento e la salute generale.

  • I dettagli del dosaggio di NeoRecormon spiegati

Il farmaco sperimentale utilizzato nello studio era l’eritropoietina umana ricombinante (rHuEPO) NeoRecormon, contenente il principio attivo Epoëtine beta. NeoRecormon è stato somministrato per via sottocutanea (nel tessuto adiposo sotto la pelle) ai partecipanti rispettando uno schema di dosaggio attentamente studiato, nella speranza di ottimizzare i parametri ematologici riducendo al minimo i rischi potenziali.

Il protocollo di dosaggio di NeoRecormon si è basato su uno schema decisionale completo, ideato per guidare i ricercatori nell’aggiustamento del dosaggio in base alle caratteristiche e alle risposte dei singoli partecipanti, in particolare alla concentrazione di emoglobina (Hb) e ai livelli di ematocrito (Ht). Questo albero decisionale è stato un aiuto visivo per facilitare il processo decisionale in tempo reale per quanto riguarda gli aggiustamenti durante il periodo di trattamento di 8 settimane.

L’albero decisionale delineava vari scenari basati sulle misurazioni di Hb e Ht prima di ogni somministrazione di NeoRecormon o placebo. Se l’Ht di un partecipante superava il 52%, indicando un alto rischio di complicazioni ematologiche, la somministrazione del dosaggio veniva prontamente interrotta per ridurre i rischi potenziali. Al contrario, se i livelli di Ht erano inferiori al 52%, l’albero decisionale indirizzava i ricercatori a valutare la concentrazione di Hb del partecipante per determinare il dosaggio appropriato di NeoRecormon.

Ecco le fasi dell’albero decisionale in dettaglio:

  • Se il livello di Ht raggiungeva un valore superiore o uguale al 52%, il doping veniva interrotto. Se i livelli di Hb scendono al di sotto di circa 1,15x, anche il dosaggio si interrompe.
  • Se i livelli di Hb erano superiori o uguali a 1,10x, il dosaggio sarebbe rimasto a 2000IU/settimana.
  • Se la situazione non si fosse evoluta prima di 5 settimane, il dosaggio sarebbe arrivato a 5000IU/settimana; se la situazione non si fosse evoluta dopo 5 settimane o più, il dosaggio sarebbe stato aumentato a più o uguale a 6000IU/settimana, con un dosaggio massimo di 10.000IU/settimana.

Il dosaggio di NeoRecormon variava da 2.000 a 10.000 UI alla settimana, con la flessibilità di aggiustare questo intervallo in base alla risposta di ciascun partecipante al trattamento. Questo intervallo di dosaggio è stato concepito per garantire l’efficacia nell’innalzare i livelli di Hb e Ht all’interno dell’intervallo target, riducendo al minimo il rischio di effetti avversi.

Valutazione dei benefici e dei rischi

NeoRecormon è un farmaco registrato con un profilo di sicurezza noto, che lo rende adatto all’uso in contesti di ricerca. Tuttavia, i ricercatori hanno riconosciuto la possibilità di effetti collaterali, tra cui reazioni anafilattoidi, anche se con un basso tasso di incidenza di ≤1 su 10.000 casi. Per questo motivo, tutte le somministrazioni del farmaco in studio sono state condotte in un ambiente clinico sotto stretta supervisione medica, contribuendo a mitigare i rischi.

  • Metodologia di monitoraggio

I partecipanti sono stati monitorati attentamente per tutta la durata dello studio e le loro condizioni mediche sono state valutate regolarmente per garantire la sicurezza e il benessere. Gli aggiustamenti del dosaggio sono stati effettuati, se necessario, in base ai parametri ematologici e alle risposte individuali al trattamento, guidati dall’algoritmo dell’albero decisionale.

Rispettando il protocollo di dosaggio prescritto, seguendo accuratamente l’albero decisionale e implementando rigorose misure di sicurezza, i ricercatori miravano a ottimizzare l’efficacia e la sicurezza della somministrazione di NeoRecormon nel migliorare le prestazioni ciclistiche dei partecipanti.

Valutazione della sicurezza e del rischio dell’uso di NeoRecormon

NeoRecormon, un’eritropoietina umana ricombinante (rHuEPO), è comunemente utilizzato in ambito clinico per il trattamento di diverse condizioni mediche, tra cui l’anemia associata a malattie renali croniche e alla chemioterapia del cancro. Il suo profilo di sicurezza è stato ampiamente studiato, con linee guida di dosaggio ben stabilite per garantire l’efficacia (in questi contesti medici) riducendo al minimo i rischi potenziali.

Il rischio più comunemente associato a NeoRecormon riguarda il suo potenziale aumento dei livelli di ematocrito e di emoglobina che, se elevati eccessivamente, possono portare a complicazioni come trombosi, ipertensione ed eventi cardiovascolari. Tuttavia, se somministrato entro gli intervalli di dosaggio raccomandati, NeoRecormon è generalmente considerato sicuro ed efficace per gli scopi medici previsti. La ricerca ha anche dimostrato che l’aumento delle prestazioni dell’EPO probabilmente non è così pericoloso come le organizzazioni antidoping vorrebbero far credere al pubblico.

Confronto con un programma di pre-donazione di sangue autologo

Gli effetti dell’uso di NeoRecormon nei pazienti che partecipano a programmi di pre-donazione di sangue autologo assomigliano molto a quelli dei volontari sani. In entrambi gli scenari, è stato riconosciuto un aumento della produzione di globuli rossi. Il Riassunto delle Caratteristiche del Prodotto (SmPC) per NeoRecormon in un programma di pre-donazione di sangue autologo specifica una dose massima raccomandata di 1200 UI/kg a settimana per somministrazione sottocutanea, equivalente a 90.000 UI per un individuo di 75 kg.

In questo protocollo di dosaggio dell’EPO, che prevede dosi pianificate da 2.000 a 10.000 UI alla settimana, i dosaggi di NeoRecormon sono ben al di sotto del limite massimo raccomandato. Pertanto, il rischio associato alla somministrazione di NeoRecormon nello studio è considerato piccolo e accettabile.

  • Integrazione obbligatoria

Per sostenere gli effetti fisiologici della somministrazione di NeoRecormon e ridurre i rischi potenziali, ai partecipanti è stata prescritta un’integrazione giornaliera obbligatoria di 50 mg di vitamina C (acido ascorbico) e 200 mg di ferro (ferrofumarato) per tutto il periodo di trattamento di 8 settimane. Questi integratori contribuiscono a ottimizzare il metabolismo del ferro, l’eritropoiesi e la salute generale durante la terapia con EPO.

Supervisione medica e misure di Harm Reduction

La supervisione medica durante la somministrazione di NeoRecormon controlla da vicino i parametri ematologici, i segni vitali e lo stato di salute generale dei partecipanti, con controlli dettagliati eseguiti prima di ogni dose, il che significa 8 controlli durante tutto il processo. I partecipanti hanno sempre ricevuto le iniezioni in un ambiente clinico sotto la diretta supervisione di un professionista sanitario, garantendo una corretta somministrazione e la gestione immediata di eventuali reazioni avverse.

  • Le misure di Harm Reduction includono:
  1. Valutazione settimanale dei parametri ematologici per individuare e prevenire aumenti eccessivi dei livelli di Hb e Ht.
  2. Fornitura di un’integrazione obbligatoria di vitamina C e ferro per supportare l’eritropoiesi e minimizzare il rischio di carenza di ferro.
  3. Interruzione tempestiva del dosaggio di NeoRecormon se i parametri ematologici superano soglie predefinite o se si verificano reazioni avverse.
  • Esami del sangue effettuati

Durante lo studio, i partecipanti sono stati inoltre sottoposti a esami del sangue settimanali per monitorare i parametri ematologici, tra cui:

  • Concentrazione di emoglobina
  • Livelli di ematocrito
  • Conteggio dei globuli rossi
  • Conteggio delle piastrine
  • Profilo di coagulazione

Questi esami del sangue hanno fornito informazioni cruciali per valutare la sicurezza e l’efficacia della somministrazione di NeoRecormon e per guidare gli aggiustamenti del dosaggio, se necessario.

Implicazioni per i medici dello sport e per i pazienti che praticano l’automedicazione

Per i medici sportivi che si trovano di fronte a pazienti che si curano da soli con l’EPO o che ne considerano l’uso per migliorare le prestazioni, questa ricerca fornisce indicazioni preziose su ciò che costituisce un protocollo di dosaggio supervisionato da un medico con le giuste misure di sicurezza. Lo studio sottolinea l’importanza di livelli di dosaggio accurati, di un monitoraggio regolare dei parametri ematologici e dell’aderenza ai regimi di integrazione per ridurre i rischi potenziali e ottimizzare i benefici.

  • Criteri per i dosaggi iniziali, per le modifiche o per l’interruzione del trattamento

I criteri che hanno portato alla direzione degli aggiustamenti sono stati:

  • Parametri ematologici di base (livelli di Hb e Ht)
  • Risposta ai dosaggi iniziali (per esempio, tasso di aumento di Hb e Ht)
  • Valori di soglia per le concentrazioni di Hb e Ht per evitare aumenti eccessivi
  • Comparsa di reazioni avverse o di sintomi suggestivi di complicazioni ematologiche

Questi criteri hanno guidato i ricercatori nell’individualizzazione dei regimi di trattamento e nel garantire la sicurezza dei partecipanti durante lo studio.

  • Rischi ed effetti collaterali monitorati

I ricercatori hanno monitorato attentamente i partecipanti per individuare potenziali rischi ed effetti collaterali, tra cui:

  • Aumento eccessivo dei livelli di Hb e Ht con conseguenti complicazioni ematologiche (ad es. trombosi, ipertensione).
  • Reazioni anafilattoidi o risposte allergiche alle iniezioni di NeoRecormon.
  • Carenza di ferro o disturbi del metabolismo del ferro dovuti all’aumento dell’eritropoiesi.

La valutazione regolare dei parametri ematologici e la valutazione clinica hanno permesso di individuare e gestire precocemente gli eventi avversi, riducendo al minimo il loro impatto sulla sicurezza e sul benessere dei partecipanti.

Conclusioni:

Uno studio del 2007 ha dimostrato che l’EPO ha un effetto significativo sulle prestazioni di esercizio.[chiarisci][https://link.springer.com/article/] Uno studio del 2017 ha dimostrato che allo sforzo submassimale gli effetti dell’EPO non erano distinguibili da quelli del placebo. Si afferma che “[Allo] sforzo [submassimale]…[la potenza media] non differiva tra i gruppi”. Tuttavia, “alla potenza massima [da sforzo] era più alta nel gruppo rHuEPO rispetto al gruppo placebo”. Quindi, anche se non c’erano differenze a livelli inferiori di sforzo, allo sforzo massimale il gruppo EPO ha comunque ottenuto risultati migliori rispetto al gruppo placebo.[https://www.thelancet.com/]

Ma attraverso l’approfondimento di questo articolo abbiamo compreso che il protocollo di dosaggio qui discusso fa luce sull’uso potenziale dell’EPO per migliorare le prestazioni ciclistiche sotto supervisione, e con questo articolo è stato dimostrato che potrebbe essere efficace in determinati contesti. Questo protocollo è un’ottima risorsa per chi sta valutando l’uso dell’EPO e sottolinea l’importanza di aderire a pratiche scientificamente valide per ottimizzare i risultati dando priorità alla sicurezza.

Gabriel Bellizzi [CEO BioGenTech]

Riferimenti:

  1. Carnot P, Deflandre C (1906). “Sur l’activite hematopoietique du serum au cours de la regeneration du sang”. Compt. Rend. Acad. Sci143: 384–386.
  2. elkmann W (March 2007). “Erythropoietin after a century of research: younger than ever”. European Journal of Haematology78 (3): 183–205. doi:10.1111/j.1600-0609.2007.00818.xPMID 17253966S2CID 37331032.
  3. Höke A (2005). Erythropoietin and the Nervous System. Berlin: Springer. ISBN 978-0-387-30010-8OCLC 64571745.
  4. Miyake T, Kung CK, Goldwasser E (August 1977). “Purification of human erythropoietin”The Journal of Biological Chemistry252 (15): 5558–64. doi:10.1016/S0021-9258(19)63387-9PMID 18467.
  5.  Eschbach JW, Egrie JC, Downing MR, Browne JK, Adamson JW (January 1987). “Correction of the anemia of end-stage renal disease with recombinant human erythropoietin. Results of a combined phase I and II clinical trial”. The New England Journal of Medicine316 (2): 73–8. doi:10.1056/NEJM198701083160203PMID 3537801.
  6. Lin FK, Suggs S, Lin CH, Browne JK, Smalling R, Egrie JC, Chen KK, Fox GM, Martin F, Stabinsky Z (November 1985). “Cloning and expression of the human erythropoietin gene”Proceedings of the National Academy of Sciences of the United States of America82 (22): 7580–4. Bibcode:1985PNAS…82.7580Ldoi:10.1073/pnas.82.22.7580PMC 391376PMID 3865178.
  7.  “Epogen- epoetin alfa solution”DailyMed. 25 July 2018. Retrieved 20 April 2022.
  8.  “Epogen: FDA-Approved Drugs”U.S. Food and Drug Administration (FDA). 13 January 2017. Retrieved 20 April 2022.
  9.  “The Nobel Prize in Physiology or Medicine 2019”NobelPrize.org. 7 October 2019. Archived from the original on 31 October 2021. Retrieved 30 October 2019.
  10.  “Erythropoietin”Merriam-Webster.com Dictionary.
  11. “Erythropoietin”Dictionary.com Unabridged (Online). n.d.
  12. “erythropoietin – definition of erythropoietin in English from the Oxford dictionary”OxfordDictionaries.com. Archived from the original on 27 September 2012. Retrieved 20 January 2016.
  13. Jacobson LO, Goldwasser E, Fried W, Plzak L (March 1957). “Role of the kidney in erythropoiesis”. Nature179 (4560): 633–4. Bibcode:1957Natur.179..633Jdoi:10.1038/179633a0PMID 13418752S2CID 4162940.
  14.  Fisher JW, Koury S, Ducey T, Mendel S (October 1996). “Erythropoietin production by interstitial cells of hypoxic monkey kidneys”. British Journal of Haematology95 (1): 27–32. doi:10.1046/j.1365-2141.1996.d01-1864.xPMID 8857934S2CID 38309595.
  15.  Barrett KE, Barman SM, Boitano S, Brooks H (eds.). Ganong’s review of Medical Physiology (24th ed.). McGraw Hill. p. 709. ISBN 978-1-25-902753-6.
  16.  Ji P (November 2016). “Pericytes: new EPO-producing cells in the brain”Blood128 (21): 2483–2485. doi:10.1182/blood-2016-10-743880PMID 27884833.
  17. Jump up to:a b c Jelkmann W (March 2007). “Erythropoietin after a century of research: younger than ever”. European Journal of Haematology78 (3): 183–205. doi:10.1111/j.1600-0609.2007.00818.xPMID 17253966S2CID 37331032.
  18. Jelkmann W (March 2011). “Regulation of erythropoietin production”The Journal of Physiology589 (Pt 6): 1251–8. doi:10.1113/jphysiol.2010.195057PMC 3082088PMID 21078592.
  19. Packer M (2020). “Sodium-Glucose Cotransporter-2 Inhibitor (SGLT2i) as a Primary Preventative Agent in the Healthy Individual: A Need of a Future Randomised Clinical Trial?”Circulation: Heart Failure13 (9): e007197. doi:10.1161/CIRCHEARTFAILURE.120.007197PMID 32894987S2CID 221540765.
  20. Middleton SA, Barbone FP, Johnson DL, Thurmond RL, You Y, McMahon FJ, Jin R, Livnah O, Tullai J, Farrell FX, Goldsmith MA, Wilson IA, Jolliffe LK (May 1999). “Shared and unique determinants of the erythropoietin (EPO) receptor are important for binding EPO and EPO mimetic peptide”The Journal of Biological Chemistry274 (20): 14163–9. doi:10.1074/jbc.274.20.14163PMID 10318834.
  21. ^ Livnah O, Johnson DL, Stura EA, Farrell FX, Barbone FP, You Y, Liu KD, Goldsmith MA, He W, Krause CD, Pestka S, Jolliffe LK, Wilson IA (November 1998). “An antagonist peptide-EPO receptor complex suggests that receptor dimerization is not sufficient for activation”. Nature Structural Biology5 (11): 993–1004. doi:10.1038/2965PMID 9808045S2CID 24052881.
  22. ^ Kasper, C. (2003). “Erythropoietin”. The Cytokine Handbook. pp. 149–166. doi:10.1016/B978-012689663-3/50011-9ISBN 978-0-12-689663-3.
  23. ^ Hodges VM, Rainey S, Lappin TR, Maxwell AP (November 2007). “Pathophysiology of anemia and erythrocytosis”. Critical Reviews in Oncology/Hematology64 (2): 139–58. doi:10.1016/j.critrevonc.2007.06.006PMID 17656101.
  24. ^ Elliott S, Busse L, Bass MB, Lu H, Sarosi I, Sinclair AM, et al. (March 2006). “Anti-Epo receptor antibodies do not predict Epo receptor expression”Blood107 (5): 1892–5. doi:10.1182/blood-2005-10-4066PMID 16249375.
  25. ^ Sinclair AM, Coxon A, McCaffery I, Kaufman S, Paweletz K, Liu L, et al. (May 2010). “Functional erythropoietin receptor is undetectable in endothelial, cardiac, neuronal, and renal cells”Blood115 (21): 4264–72. doi:10.1182/blood-2009-10-248666PMID 20124513.
  26. ^ Risso A, Ciana A, Achilli C, Antonutto G, Minetti G (2014). “Neocytolysis: none, one or many? A reappraisal and future perspectives”Frontiers in Physiology5: 54. doi:10.3389/fphys.2014.00054PMC 3924315PMID 24592241.
  27. ^ Ott C, Martens H, Hassouna I, Oliveira B, Erck C, Zafeiriou MP, et al. (December 2015). “Widespread Expression of Erythropoietin Receptor in Brain and Its Induction by Injury”Molecular Medicine21 (1): 803–815. doi:10.2119/molmed.2015.00192PMC 4818269PMID 26349059.
  28. Elliott S, Sinclair AM (2012). “The effect of erythropoietin on normal and neoplastic cells”Biologics: Targets and Therapy6: 163–89. doi:10.2147/BTT.S32281PMC 3402043PMID 22848149.
  29. Hosseini-Zare MS, Dashti-Khavidaki S, Mahdavi-Mazdeh M, Ahmadi F, Akrami S (July 2012). “Peripheral neuropathy response to erythropoietin in type 2 diabetic patients with mild to moderate renal failure”. Clinical Neurology and Neurosurgery114 (6): 663–7. doi:10.1016/j.clineuro.2012.01.007PMID 22296650S2CID 19516031.
  30.  “The Story of Erythropoietin”http://www.hematology.org. 16 February 2018. Archived from the original on 18 February 2019. Retrieved 18 February 2019.
  31.  Liu S, Ren J, Hong Z, Yan D, Gu G, Han G, Wang G, Ren H, Chen J, Li J (February 2013). “Efficacy of erythropoietin combined with enteral nutrition for the treatment of anemia in Crohn’s disease: a prospective cohort study”. Nutrition in Clinical Practice28 (1): 120–7. doi:10.1177/0884533612462744PMID 23064018.
  32. “Safety Labeling Changes: Epogen/Procrit (epoetin alfa) and Aranesp (darbepoetin alfa)”MedWatch: The FDA Safety Information and Adverse Event Reporting Program. United States Food and Drug Administration. 11 August 2011. Archived from the original on 12 January 2017. Retrieved 16 December 2019.
  33. Heuberger, J. A. A. C., Rotmans, J. I., Gal, P., Stuurman, F. E., van ’t Westende, J., Post, T. E., Daniels, J. M. A., Moerland, M., van Veldhoven, P. L. J., de Kam, M. L., Ram, H., de Hon, O., Posthuma, J. J., Burggraaf, J., & Cohen, A. F. (2017). Effects of erythropoietin on cycling performance of well trained cyclists: A double-blind, randomised, placebo-controlled trial. The Lancet Haematology4(8), e374–e386. https://doi.org/10.1016/S2352-3026(17)30105-9

AAS, GH e loro impatto su ossa, tendini, legamenti e articolazioni

Introduzione:

Il collagene (o collageno) è la principale proteina fibrosa del tessuto connettivo negli animali. È la proteina più abbondante nei mammiferi (circa il 25% della massa proteica totale), rappresentando nell’uomo circa il 6% del peso corporeo.

Il collagene, quindi, è il componente strutturale primario di tutti i tessuti connettivi (principalmente collagene di tipo I per ossa, tendini e legamenti; e principalmente collagene di tipo II per la cartilagine). L’attività del collagene di tipo III riflette la crescita e il turnover dei tessuti molli; è ampiamente distribuito nelle fibrille interstiziali dei tessuti molli, compresi tendini e legamenti, fascia, nonché nella matrice extracellulare (ECM) e nei suoi strati (ad esempio, l’endomisio) che avvolgono le parti costitutive dei gruppi muscolari e che contengono vari fattori di crescita coinvolti nella funzione e nella crescita del muscolo scheletrico.

Il metabolismo del collagene comprende i processi biochimici che regolano la sintesi, la degradazione e il ricambio dei tessuti molli che sono costituiti principalmente da collagene. I tessuti connettivi del nostro corpo sono in uno stato costante di equilibrio e flusso. Il metabolismo del collagene mantiene l’integrità strutturale e la funzione di articolazioni, ossa, tendini e legamenti del corpo. Gli enzimi e le vie di segnalazione regolano questi processi di sintesi, scomposizione e ricambio.

Il procollagene, la proteina madre del collagene, è sintetizzata e secreta dai fibroblasti. Le molecole di procollagene sono costituite da 3 filamenti proteici disposti a tripla elica. Il procollagene lascia la cellula con estensioni protettive alle estremità per prevenire la formazione prematura di collagene. La scissione dei prolungamenti tramite enzimi porta alla formazione di collagene attivo che si allinea con altre molecole di collagene.

Punto chiave: La misurazione di questi enzimi (cioè dei marcatori) fornisce un’indicazione del metabolismo del collagene. Un aumento o una diminuzione dei livelli di alcuni enzimi indica la sintesi netta di collagene (ad esempio, di tipo I), mentre una diminuzione o un aumento dei livelli di alcuni enzimi indica la degradazione netta di collagene (ad esempio, di tipo I).

Una microfibrilla è un’unità di filamenti di collagene disposti in parallelo. Sono le subunità delle fibre di collagene. Le fibre sono disposte in fasci. I legami incrociati tra le molecole di collagene adiacenti nei fasci di collagene sono legami chimici forti che garantiscono l’integrità e un robusto reticolo di tessuti connettivi che supportano lo scheletro nella locomozione.

Il collagene di tipo I è particolarmente importante per le modifiche del contenuto minerale osseo e della densità minerale ossea (BMC/BMD).

Il collagene di tipo III è particolarmente importante per i cambiamenti nella ECM, nei tendini, nei legamenti e nei tessuti connettivi:

  • Trasmissione della forza dal sarcomero all’osso (aumento della forza)
  • Recupero da lesioni muscoloscheletriche, in particolare quelle che coinvolgono la matrice di collagene.
  • Prevenzione di lesioni muscoloscheletriche da uso eccessivo o acute (aumentando il rapporto forza-fatica).

In generale gli AAS influenzano il metabolismo del collagene. AAS sovrafisiologici:

  • ↑ PIIINP sierica [in maniera dose-dipendente]
  • ↑ urina HP:LP
    Dosi elevate di AAS aumentano il metabolismo del collagene dei tessuti molli, senza variazioni nel riassorbimento osseo. [1].

Cessazione (“cycling-off”) d’uso degli AAS:

  • ↓ ICTP sierico [in funzione del tempo]. [1].

Marker del metabolismo del collagene:

  • Tendine ( marker metabolici del collagene)

Il propeptide N-terminale del procollagene di tipo III (PIIINP) è un marker della biosintesi delle fibrille interstiziali nei tessuti molli. Il PIIINP è stimolato dall’allenamento pliometrico nei tendini e dagli AAS in generale, dove la rigidità va a vantaggio della velocità, ma l’aumento della forza muscolare deve compensare l’aumento del rischio di strappi muscolari dovuto all’eccessiva rigidità dei tendini.

-Aumenta in modo dose-dipendente con gli AAS a concentrazione sovrafisiologica.

  • Ossa e tendini (“marker metabolici del collagene”)

Procollagene di tipo I C-terminale propeptide (PICP): rilasciato in circolo dagli osteoblasti proliferanti durante la biosintesi del collagene, è quindi in gran parte un biomarcatore della formazione di collagene osseo, sebbene vi sia anche un certo contributo da parte del collagene di tipo I nei tessuti molli. [2].

Telopeptide reticolato del collagene di tipo I (ICTP): rilasciato in circolo durante la fase osteoclastica della modellazione e del rimodellamento osseo (disgregazione dell’osso/collagene). [2].

-Diminuisce con la sospensione di AAS sovrafisiologici (“cycling-off”) in modo dipendente dal tempo.

Dpyr: marcatore urinario della degradazione del collagene di tipo I. [2].

Sia l’ICTP che il Dpyr costituiscono legami incrociati piridinolinici formati nel collagene maturo di tipo I e le loro concentrazioni nel siero e nelle urine riflettono il riassorbimento osseo. [2].

  • Ossa (“marker metabolici del collagene”)

Fosfatasi alcalina ossea (ALP): proteina presente nelle cellule ossee della placca di crescita epifisaria e negli osteoblasti maturi. È irrilevante per le dimensioni o la forza muscolare. [2].

HP (PYD): idrossilisilpiridinolina; riflette il turnover dei collageni di tipo I (osso), II, III e IX; presente in tendini, cartilagini, ossa, pareti dei vasi e dentina. [2].

LP (DPD): lisilpiridinolina; riflette il turnover del collagene di tipo I (osso); presente nell’osso e nella dentina.

Esiste un declino associato all’età di HP (↓), LP (↓) e del rapporto HP/LP (↓).

HP:LP (urina) esclude il metabolismo cutaneo (utile). [2].

Idrossiprolina

L’HP e l’LP urinari sono marcatori potenzialmente più utili del catabolismo delle fibre di collagene dei tessuti scheletrici rispetto all’idrossiprolina urinaria. Quest’ultima ha un profilo di specificità inferiore poiché si trova in tutti i tipi di collagene di tutti i tessuti connettivi (compresa la pelle). Inoltre, può anche essere rilasciata dalle molecole di collagene prima della loro incorporazione nelle fibrille e una grande percentuale di idrossiprolina viene metabolizzata nel fegato, eludendo così l’analisi quantitativa del riassorbimento del collagene maturo mediante misurazioni urinarie. [3].

Un rapporto HP:LP più basso può riflettere una maggiore proporzione relativa di riassorbimento osseo rispetto al turnover del collagene e della cartilagine, poiché il collagene osseo è la fonte primaria di LP, mentre l’HP riflette i tessuti molli in generale (eccetto la pelle)… suggerisce che anche il riassorbimento del collagene di tipo III (più HP rispetto al tipo I) diminuisce con l’età. [3].

-Aumenta con gli AAS sovrafisiologici.

Il picco di massa ossea e di HP:LP si verifica all’età di 27 anni. [3].

Ossa:

  • Cellule ossee

Osteoprogenitori: Cellule osteogeniche che si sviluppano in osteoblasti.

Osteoblasti: Formano l’osso; producono ECM ossea e mineralizzano l’osso (mononucleati).

Osteociti: Cellule ossee mature; secernono enzimi per mantenere l’osso.

Osteoclasti: Degradano l’osso (distruzione dell’osso invecchiato).

  • Metabolismo osseo

La formazione ossea osteoblastica è associata alla deposizione di collagene di tipo I, seguita dalla mineralizzazione e dalla maturazione, durante le quali si formano legami incrociati stabili tra le fibrille di collagene. [4].

Osteocalcina (siero): Riflette la formazione ossea (così come il procollagene di tipo I [siero]).

Deossipiridinolina (urina): Riflette il riassorbimento osseo. [4].

Tendini e legamenti:

Il tendine è un tessuto connettivo che collega l’osso al muscolo, mentre il legamento è un tessuto connettivo che collega l’osso all’osso. In entrambi, circa ¾ del peso secco è costituito da collagene: la maggior parte è di tipo I: 60% (tendine) e fino all’85% (legamento).

La struttura relativamente (quasi totalmente) avascolare e collagena di legamenti e tendini limita il loro potenziale rigenerativo, con conseguenti complicazioni mediche sostanziali, che spesso rendono necessario un intervento chirurgico dopo una lesione traumatica.

I tendini e i legamenti maturi contengono relativamente poche cellule. Il numero ridotto di cellule metabolicamente attive comporta un fabbisogno di ↓O₂ e di nutrienti. I legamenti contengono fibre di elastina e collagene.

Le proprietà meccaniche di tendini e legamenti sono funzione di:

  • Densità delle fibre di collagene
  • Diametro
  • Orientamento e
  • Reticolazione
    -Legami incrociati enzimatici, formati dall’ossido di lisile (LOX)
    -Legami incrociati non enzimatici attraverso gli AGE (advanced glycation end-products), formati da una reazione di Maillard senza enzimi specifici tra uno zucchero e un amminoacido.
    -Entrambi i legami incrociati aumentano la rigidità di tendini e legamenti. [5].
  • Adattamenti dell’allenamento

Il metabolismo del tendine è molto più lento di quello del muscolo a causa della sua ridotta vascolarizzazione e circolazione, e l’aumento del flusso sanguigno al muscolo scheletrico attraverso l’esercizio fisico non è parallelo alla stessa perfusione del flusso nel tendine. [6].

L’ipertrofia muscolare è correlata a un aumento del numero e delle dimensioni dei fibroblasti, con conseguente aumento dell’apporto totale di collagene. L’attivazione dei fibroblasti e la successiva crescita del tessuto connettivo sono i prerequisiti dell’ipertrofia [7], in modo che il contenuto di collagene sia mantenuto in proporzione alla massa muscolare.

La rigidità del tendine si riferisce alla trasmissione della forza per unità di sforzo, o allungamento del tendine. L’aumento della rigidità del legamento è una buona cosa (✓), poiché la rigidità è utile per mantenere la stabilità dell’articolazione e il rischio di lesioni. Al contrario, poiché il tendine collega l’osso rigido al muscolo cedevole, un tendine più rigido non è sempre vantaggioso:

  • In termini di prestazioni: ↑La rigidità (tendine) trasmette più velocemente le forze muscolari all’osso, con conseguente ↑ prestazione; tuttavia,
    questo interesse deve essere bilanciato dal potenziale di concentrazione delle deformazioni all’interno del muscolo:
  • La maggiore deformazione (“stiramento”) prodotta in un determinato movimento si concentra nel muscolo collegato a un tendine rigido ⇒ contrazione isometrica piuttosto che nel tendine che si allunga in modo flessibile mentre il muscolo si contrae.

Un tendine rigido non si allunga; piuttosto, è costretto ad allungarsi durante la contrazione (eccentrica), pertanto un muscolo collegato a un tendine rigido subisce un carico eccentrico maggiore per un determinato movimento e presenta un rischio maggiore di lesioni. [5].

Effetti degli androgeni sul tendine:

Tabella che descrive le prove degli effetti meccanici, strutturali e biologici degli AAS sul tendine. [9].

Il risultato di questa tabella mostra che gli effetti degli AAS sul tendine, e soprattutto sull’unità muscolo-tendinea, non si prestano a una descrizione univoca o a una conclusione univoca, ma presentano sfumature dovute all’eterogeneità dei dati. Gli AAS migliorano e ostacolano diversi elementi della struttura e della funzione del tendine.

In sintesi, le conclusioni pratiche che si possono trarre dalla letteratura sugli effetti degli AAS sul tendine sono le seguenti:

  • Gli effetti biomeccanici potenzialmente deleteri degli AAS possono essere transitori.
  • Gli AAS somministrati per via sistemica e locale possono avere effetti simili sui tendini.
  • Esistono notevoli lacune nelle conoscenze relative a:
    -Lesioni/patologia del tendine
    -Risposta alla dose
    -Risposta al farmaco (la maggior parte degli studi utilizza il nandrolone; alcuni il metandienone)
    -Cosomministrazione
    -Tempistica e
    -Popolazione di risposta (differenze legate al sesso e all’età).
  • Effetti specifici sui tessuti:
    -È probabile che gli AAS influenzino in modo diverso il metabolismo dei tendini, dei muscoli e della fibrocartilagine (sintesi/degradazione netta), ma finora non sono stati condotti studi per caratterizzare queste differenze. [9].

Articolazioni:

Le articolazioni del corpo sono i punti in cui le ossa si incontrano (articolazione) e che consentono la locomozione umana (i muscoli tirano le ossa sulle articolazioni per muovere il corpo). Le articolazioni sono costituite da ossa, tendini (che collegano le ossa ai muscoli) e legamenti (che collegano le ossa alle ossa). È possibile classificare le articolazioni secondo vari schemi (ad esempio, funzionale, strutturale). Questo articolo si concentrerà sulle articolazioni sinoviali dell’organismo, che comprendono l’anca, il ginocchio, la spalla e il gomito. Oltre a essere composte da ossa, tendini e legamenti, queste articolazioni contengono cellule sinoviali, un tipo di cellula che contiene una membrana di rivestimento che produce il liquido sinoviale. Il liquido sinoviale lubrifica e nutre l’articolazione, riduce l’attrito e fornisce ammortizzazione tra le superfici articolari. È importante notare che questa lubrificazione e questo nutrimento dipendono dalla produzione di proteine e fattori di crescita.

Gli effetti degli AAS sulle articolazioni non sono descritti in modo esaustivo, ma esistono studi sui singoli composti che verranno esaminati in seguito per approfondire i particolari AAS e i loro effetti sulle articolazioni. I potenziali meccanismi con cui gli AAS influenzano le articolazioni riguardano in generale gli effetti sul metabolismo, sul ricambio, sulla scomposizione e sulla sintesi del collagene, gli effetti sul C1-INH e la funzione delle articolazioni sinoviali.

C1-INH:

  • Inibitore della C1-esterasi; SERPING1
Struttura molecolare del C1-INH

Il C1-INH è un inibitore della proteasi multi-serina che controlla diverse vie catalitiche, tra cui l’attivazione dei componenti classici.

Gli androgeni attenuati – AAS che possiedono una potenza androgena relativamente ridotta – qui discussi, l’Oxandrolone e lo Stanozololo, entrambi 17AA, inducono la produzione intrinseca di C1-INH e il ↑catabolismo (cioè la scomposizione) della bradichinina.

La bradichinina, attraverso la sua azione sul B₂R, media la vasodilatazione e aumenta la permeabilità con conseguente angioedema. L’angioedema ereditario (HAE), per estensione, deriva da ↓C1-INH. L’HAE è una condizione che può essere trattata con androgeni attenuati.

Quando il C1-INH è ridotto, si verifica una permeabilità vascolare (sottocutanea e sottomucosa) (“angioedema”) dovuta alla ↑bradichinina (che il C1-INH attenua) [a causa degli effetti sul sistema di contatto classico e sull’attivazione del complemento che esulano dallo scopo di questo articolo]. [10].

Gli androgeni regolano l’espressione genica della C1-INH e l’aminopeptidasi P plasmatica (che catabolizza le chinine) (55, 56). [10].

Gli androgeni attenuati (17AA) aumentano in modo più potente la produzione epatica di C1-INH [23] per azione diretta a livello epatico piuttosto che per azione dell’AR di per sé ⇒ ↑C1-INH e C4 (a causa dell’inversione dei livelli secondariamente depressi di C4). [11].

I complessi C1/C1-INH si formano quando C1-INH si combina e rimuove C1r e C1s dal C1 attivato e questi complessi – rappresentativi dell’attivazione della via del complemento classica – sono associati a condizioni artritiche e reumatologiche. [12]. Ciò può contribuire alla reputazione di Stanozolol, in particolare, di causare dolori articolari.

Punto chiave: L'”angioedema acquisito senza focolai” può essere causato da farmaci, di cui gli ACE-inibitori (nello 0,1-2,2% dei consumatori, più numerosi negli africani) sono i responsabili più comuni. L’ACE è necessario per la degradazione della bradichinina e la sua inibizione può provocare un accumulo di bradichinina che causa l’angioedema. Gli androgeni possono in qualche misura sopprimere l’angioedema grazie ai loro effetti sulla C1-INH. In un articolo di prossima pubblicazione di questo autore si discutono i rischi della diffusione di farmaci antipertensivi, soprattutto ACE inibitori e ARB, per i bodybuilder sani che fanno uso di AAS in assenza di ipertensione cronica, e si affronta la questione particolare (e apparentemente controversa) della diminuzione (blunting) dell’ipertrofia indotta dagli ACE inibitori.

Molecole:

  • Nandrolone
Scheletro carbossilico del Nandrolone

Meccanismi putativi che migliorano i sintomi del dolore articolare:

  • Aumento della sintesi e del deposito di collagene nei tendini e nei legamenti.
  • Ritenzione del liquido sinoviale articolare.

Entrambi i meccanismi (aumento della produzione di collagene, ad esempio nei tendini flessori) e la ritenzione di liquido articolare sinoviale possono essere influenzati positivamente dal sistema renina-angiotensina (RAS). Il RAS regola l’equilibrio idrico ed elettrolitico, la crescita delle cellule del tessuto connettivo e il metabolismo del tessuto connettivo lasso e denso e dei siti di riparazione dei tessuti. [13]. Dal punto di vista patologico, l’attivazione del RAS aumenta la vascocostrizione, l’ipertrofia cardiaca e la fibrosi (con conseguente infarto del miocardio e fibrosi del fegato). [13]. Pertanto, è importante considerare la dualità del potenziale aumento dell’articolazione (cioè del tendine estensore del ginocchio) con l’uso di nandrolone: si può avere un beneficio transitorio nel rimodellamento del tendine (cioè del tendine estensore), ma attraverso questo stesso meccanismo, si possono accumulare disadattamenti fibrotici o cardiaci.

Quindi, per quanto riguarda i potenziali benefici transitori: L’enzima di conversione dell’angiotensina I (ACE) è un marcatore positivamente correlato all’attività dell’mRNA del collagene di tipo I e può riflettere il rimodellamento della matrice extracellulare (ECM) in cui la sintesi di collagene supera la degradazione.

Il Nandrolone aumenta l’attività ACE e incrementa la deposizione di collagene di tipo I nella matrice. In un modello di allenamento (ad esempio, pliometrico), Nandrolone + allenamento per i salti >> allenamento per i salti > sedentario per quanto riguarda l’attività ACE nel tendine (ad esempio, estensore del bicipite femorale), suggerendo una potenziale sinergia tra allenamento e Nandrolone a questo proposito. Si consideri, tuttavia, che questa stessa via è implicata nel rimodellamento del tessuto cardiaco e nell’azione patologica. Inoltre, l’aumento della rigidità tendinea rappresenta un rischio se non si aumenta la forza per ridurre la probabilità di lesioni gravi dovute a uno sforzo concentrato. Pertanto, le considerazioni sull’allenamento devono essere pianificate in modo rigoroso, soprattutto se si pratica l’allenamento pliometrico. [13].

  • Oxandrolone
Scheletro carbossilico del Oxandrolone

L’aumento significativamente maggiore della velocità di crescita in altezza ottenuto con il trattamento con GH più oxandrolone rispetto al solo GH si è riflesso in differenze simili nella risposta precoce dell’ALP ossea e del PICP, entrambi associati alla formazione dell’osso, ma non nel PIIINP, un marcatore del turnover dei tessuti molli, o nell’ICTP, un marcatore della degradazione del collagene osseo. Ciò suggerisce che l’oxandrolone può, direttamente o indirettamente, influenzare la proliferazione degli osteoblasti e la proliferazione e maturazione dei condrociti, con un effetto additivo rispetto a quello del solo GH. [2].

La reputazione del nandrolone di migliorare la funzione articolare durante le fasi di allenamento con carichi pesanti è rafforzata da questi risultati, secondo cui, aumentando l’attività dell’ACE e influenzando il RAS, serve ad aumentare la sintesi netta di collagene e l’equilibrio dei fluidi nelle articolazioni.

I risultati di Crofton et al. suggeriscono che GH+oxandrolone > GH+test > GH > placebo nel ΔPIINP, ma le differenze significative tra i gruppi potrebbero non essere misurabili a causa delle ridotte dimensioni del campione (un potenziale errore di tipo 2). [2].

La somministrazione di oxandrolone fino a 24 mesi a pazienti pediatrici gravemente ustionati ha migliorato significativamente il contenuto minerale osseo dell’intero corpo (WB BMC), il contenuto minerale osseo della colonna lombare (LS BMC), la densità minerale ossea della colonna lombare (LS BMD) e la velocità in altezza. [14].

Una grave ustione induce una risposta ipermetabolica e ipercatabolica caratterizzata da un aumento del lavoro cardiaco, del dispendio energetico a riposo e della degradazione delle proteine muscolari (1-6). Questa risposta compensatoria è accompagnata da un’elevata produzione epatica di glucosio e da insulino-resistenza (4, 5, 7-10). I pazienti in genere subiscono una perdita di massa magra e nei bambini la crescita è ostacolata. Nel tempo si verifica una significativa riduzione del contenuto minerale osseo (BMC), della densità minerale ossea (BMD) e del tessuto adiposo. [14].

Gli effetti sulla BMC/BMD sono diventati significativi in questi pazienti solo dopo più di un anno di trattamento continuo. [14]. Nei pazienti pediatrici è stata riscontrata una sinergia in questo effetto modulato dalla fase di maturazione della crescita, che potrebbe avere ramificazioni per l’uso in età adulta di rhGH e androgeni aromatizzanti, associati all’impennata puberale. L’ipotesi che si potrebbe trarre è che l’uso a lungo termine di androgeni aromatizzanti (ad esempio, T, nandrolone) in combinazione con dosi elevate di rhGH possa imitare alcuni aspetti della fase di maturazione della crescita nei bambini, potenzialmente aumentando la BMC e la BMD in modo sinergico in combinazione con l’oxandrolone se usato per lunghi periodi.

I particolari effetti dell’oxandrolone sul contenuto e sulla densità minerale ossea nei bambini in crescita suggeriscono che sia particolarmente utile nella fase iniziale (cioè i primi sei mesi) dell’uso continuo di RhGH, quando il turnover osseo è aumentato.

  • Stanozololo
Scheletro carbossilico dello Stanozololo

Lo Stanozololo, popolarmente associato al dolore articolare (“articolazioni doloranti e secche”), agisce sui fibroblasti sinoviali, precursori delle cellule che compongono le articolazioni sinoviali (ad esempio, anca, ginocchia, spalle), inibendo la sintesi del DNA. [10]. Mentre lo Stanozololo è considerato particolarmente potente nello stimolare l’attività della procollagenasi nel cuoio capelluto, un effetto che è associato all’aumento della secrezione di TGF-β1 [15] – stimolando così l’attività procollagene, ma inducendo perversamente, con questo stesso meccanismo, l’alopecia androgenica nel cuoio capelluto – l’effetto sulla cellula sinoviale è qualitativamente diverso.

L’inibizione della sintesi del DNA da parte dello Stanozololo nella cellula sinoviale, insieme ai suoi effetti sul C1-INH, fornisce diverse modalità esplicative per il fatto che provoca dolore nelle articolazioni sinoviali.

Alla fine del 1980 ricercatori britannici hanno scoperto che le cellule della pelle producono più collagene quando viene usato lo Stanozololo, ma che le cellule delle articolazioni non lo fanno [https://www.ncbi.nlm.nih.gov/pubmed/2556901].

  • Testosterone
Scheletro carbossilico del Testosterone

Il testosterone (250 mg a settimana) ha causato modesti aumenti dei biomarcatori del metabolismo del collagene, aumentando il PINP del 28%, l’ICTP del 22% e il PIINP del 70%. [16]. Il testosterone ha aumentato il tipo I (osso; PINP, ICTP) e il tipo III (tendini e legamenti, tessuti molli; PIINP) e ha potenziato in particolare l’effetto dell’rhGH sui marcatori di tipo III (PIINP), suggerendo un forte effetto modulante del testosterone sul collagene di tipo III che comprende tendini, legamenti e probabilmente fasce in risposta al GH. [16].

  • rhGH
Struttura peptidica del rhGH.

La somministrazione di rhGH nel tendine o nel legamento determina un marcato aumento del metabolismo del collagene con conseguente deposito netto. [17]. L’RhGH aumenta l’attività dell’osteocalcina e del procollagene di tipo I nel siero, riflettendo un aumento della BMD/BMC. Nel muscolo scheletrico e nel tendine la matrice extracellulare (ECM) conferisce importanti proprietà di trazione ed è di fondamentale importanza per la rigenerazione dei tessuti dopo una lesione. [10]. La somministrazione di rhGH promuove la sintesi di collagene ECM nel tessuto muscolo-tendineo di giovani adulti sani.

L’RhGH ha aumentato l’mRNA del collagene I (osso) di 2,3 volte e del collagene III (ECM, tendini, legamenti) di 2,5 volte. [10]. È stata osservata una tendenza ad un aumento di 5,8 volte della sintesi proteica del collagene muscolare. [10]. Il dosaggio utilizzato è stato di 33,3 µg * kg-¹ * giorno-¹ nei primi sette giorni e di 50 µg * kg-¹ * giorno-¹ in giovani uomini sani. [10]. Ciò equivale a una dose giornaliera di 3 – 4,5 UI di rhGH per un uomo di 90 kg.

Nella popolazione GHD si osserva una variazione bifasica (a due punte) della BMD in risposta alla somministrazione di rhGH, con una diminuzione iniziale a circa sei mesi dall’inizio della terapia, seguita da un successivo aumento dopo almeno un anno di trattamento. [18]. L’ipotesi prevalente è che il GH stimoli sia la formazione che il riassorbimento osseo, con conseguente aumento del turnover osseo. [18]. Questo effetto è evidente almeno nei primi sei mesi di somministrazione di rhGH, con conseguente diminuzione della BMD e del contenuto minerale osseo. [18]. Non è stata stabilita una relazione dose-risposta a causa dell’ampia variazione dei dosaggi utilizzati. [18]. Sembra che l’osso trabecolare (colonna vertebrale lombare) abbia una diversa sensibilità al GH rispetto all’osso corticale (collo del femore). [18].

L’RhGH si combina almeno in alcuni aspetti con gli androgeni (ad esempio, oxandrolone, testosterone) e in altri in modo sinergico per quanto riguarda il metabolismo dei tessuti molli. L’RhGH e il testosterone, se usati in combinazione, stimolano particolarmente la PIINP, suggerendo un effetto sinergico su tendini, legamenti e probabilmente fasce.

Conclusioni

Gli AAS hanno effetti di classe e specifici sulle articolazioni e sui tessuti connettivi che le compongono. In generale, gli AAS migliorano il metabolismo dei tessuti molli senza alcun effetto sul riassorbimento osseo, ma è importante considerare i vari effetti positivi e negativi degli AAS nei confronti dei tendini.

Gli androgeni aromatizzanti, come il testosterone, hanno effetti sinergici (più che additivi) in combinazione con il GH su alcuni aspetti del metabolismo del collagene, in particolare per quanto riguarda gli aspetti legati al metabolismo dei tessuti molli (ad esempio, la fascia), ed effetti additivi per altri aspetti.

I 17AA non aromatizzabili Oxandrolone (un 5α-androstan-3-one) e Stanozololo (un AAS il cui anello A ha una giunzione anulare pirazolica) condividono alcuni effetti di classe, ad esempio la stimolazione della produzione intrinseca di C1-INH che è associata a condizioni reumatologiche e artritiche, ma lo Stanozololo si distingue per la sua dimostrabile inibizione dose-dipendente della sintesi di DNA nelle cellule sinoviali che comprendono le principali articolazioni del corpo, modulando la disgregazione del tessuto connettivo. È stato dimostrato che l’Oxandrolone aumenta in modo additivo la densità minerale ossea (BMD/BMC) e può essere particolarmente utile nei primi sei mesi di inizio di un ciclo di androgeni aromatizzanti e rhGH per migliorare la conservazione della massa ossea.

Punto chiave: Un approccio sfumato al processo decisionale sul carico dell’allenamento (ad esempio, progressione, intensità, modalità) e sugli effetti dei farmaci (ad esempio, AAS, rhGH) in relazione alle articolazioni, ai tendini, ai legamenti e alle ossa, è reso possibile da una lettura attenta di questo articolo. Per i professionisti, le aree particolari da leggere con attenzione riguardano la rigidità dei tendini e le implicazioni per coloro che si impegnano in allenamenti pliometrici o anche con carichi leggeri; i pro e i contro degli AAS sugli aspetti biologici, strutturali e meccanici dei tendini; e la scarsità di dati solidi relativi agli effetti sui tessuti molli da parte di diversi AAS.

Gabriel Bellizzi [CEO BioGenTech]

Riferimenti:

[1] Pärssinen, M., Karila, Kovanen, and Seppälä. (2000). The Effect of Supraphysiological Doses of Anabolic Androgenic Steroids on Collagen Metabolism. International Journal of Sports Medicine, 21(6), 406–411. doi:10.1055/s-2000-3834

[2] Crofton, P. M., Stirling, H. F., Schönau, E., and Kelnar, C. J. H. (1996). Bone alkaline phosphatase and collagen markers as early predictors of height velocity response to growth-promoting treatments in short normal children. Clinical Endocrinology, 44(4), 385–394. doi:10.1046/j.1365-2265.1996.706cn527.x

[3] Açil, Y., Brinckmann, J., Notbohm, H., Müller, P. K., and Bätge, B. (1996). Changes with age in the urinary excretion of hydroxylysylpyridinoline (HP) and lysylpyridinoline (LP). Scandinavian Journal of Clinical and Laboratory Investigation, 56(3), 275–283. doi:10.3109/00365519609088617

[4] Aerssens, J., Van Audekercke, R., Geusens, P., Schot, L. P. C., Osman, A. A.-H., and Dequeker, J. (1993). Mechanical properties, bone mineral content, and bone composition (collagen, osteocalcin, IGF-I) of the rat femur: Influence of ovariectomy and nandrolone decanoate (anabolic steroid) treatment. Calcified Tissue International, 53(4), 269–277. doi:10.1007/bf01320913

[5] Chidi-Ogbolu N, Baar K. Effect of Estrogen on Musculoskeletal Performance and Injury Risk. Front Physiol. 2019;9:1834. Published 2019 Jan 15. doi:10.3389/fphys.2018.01834

[6] Kjaer, M.J. (2008). Role of extracellular matrix in adaptation of tendon and skeletal muscle to mechanical loading. Physiol. Rev. 84:649-698.

[7] Joblecki, C.K., Heuser, J.E., Kaufman, S. (1973). Autoradiographic localization of new RNA synthesis in hypertrophying skeletal muscles. Journal of Cellular Biology. 57:743-759.

[8] Spadari, A., Romagnoli, N., Predieri, P. G., Borghetti, P., Cantoni, A. M., and Corradi, A. (2013). Effects of intraarticular treatment with stanozolol on synovial membrane and cartilage in an ovine model of osteoarthritis. Research in Veterinary Science, 94(3), 379–387. doi:10.1016/j.rvsc.2012.11.020

[9] Jones, I. A., Togashi, R., Rick Hatch, G. F., Weber, A. E., and Vangsness JR, C. T. (2018). Anabolic Steroids and Tendons: A Review of their Mechanical, Structural and Biologic Effects. Journal of Orthopaedic Research®. doi:10.1002/jor.24116

[10] Ellis AJ, Cawston TE, Mackie EJ. The differential effects of stanozolol on human skin and synovial fibroblasts in vitro: DNA synthesis and receptor binding. Agents Actions. 1994 Mar;41(1-2):37-43. doi: 10.1007/BF01986391. PMID: 8079819.

[11] Wright JK, Smith AJ, Cawston TE, Hazleman BL. The effect of the anabolic steroid, stanozolol, on the production of procollagenase by human synovial and skin fibroblasts in vitro. Agents Actions. 1989 Nov;28(3-4):279-82. doi: 10.1007/BF01967415. PMID: 2556901.

[12] Oleesky DA, Daniels RH, Williams BD, Amos N, Mor gan BP. Terminal complement complexes and C1/C1 inhibitor complexes in rheumatoid arthritis and other arthritic conditions. Clin Exp Immunol. 1991;84(2):250-255.

[13] Marqueti, R. de C., Hashimoto, N. Y., Durigan, J. L. Q., Batista e Silva, L. L., Almeida, J. A. de, Silva, M. da G. da, … Araújo, H. S. S. de. (2015). Nandrolone increases angiotensin-I converting enzyme activity in rats tendons. Revista Brasileira de Medicina Do Esporte, 21(3), 173–177. doi:10.1590/1517-869220152103143667

[14] Reeves, P. T., Herndon, D. N., Tanksley, J.D., Jennings, K., Klein, G. L., Mlcak, R. P., … Finnerty, C. C. (2016). FIVE-YEAR OUTCOMES AFTER LONG-TERM OXANDROLONE ADMINISTRATION IN SEVERELY BURNED CHILDREN. Shock, 45(4), 367–374. doi:10.1097/shk.0000000000000517

[15] Falanga, V., Greenberg, A. S., Zhou, L., Ochoa, S. M., Roberts, A. B., Falabella, A., and Yamaguchi, Y. (1998). Stimulation of Collagen Synthesis by the Anabolic Steroid Stanozolol. Journal of Investigative Dermatology, 111(6), 1193–1197. doi:10.1046/j.1523-1747.1998.00431.x

[16] Nelson, A. E., Meinhardt, U., Hansen, J. L., Walker, I. H., Stone, G., Howe, C. J., … Ho, K. K. (2008). Pharmacodynamics of Growth Hormone Abuse Biomarkers and the Influence of Gender and Testosterone: A Randomized Double-Blind Placebo-Controlled Study in Young Recreational Athletes. The Journal of Clinical Endocrinology and Metabolism, 93(6), 2213–2222.

[17] Vestergaard, P., Jørgensen, J. O. L., Olesen, J. L., Bosnjak, E., Holm, L., Frystyk, J., … Hansen, M. (2012). Local administration of growth hormone stimulates tendon collagen synthesis in elderly men. Journal of Applied Physiology, 113(9), 1432–1438. doi:10.1152/japplphysiol.00816.2012

[18] Barake, M., Klibanski, A., and Tritos, N. A. (2014). Effects of Recombinant Human Growth Hormone Therapy on Bone Mineral Density in Adults With Growth Hormone Deficiency: A Meta-Analysis. The Journal of Clinical Endocrinology and Metabolism, 99(3), 852–860. doi:10.1210/jc.2013-3921

Pressione arteriosa nei consumatori di AAS/PEDs

Introduzione:

La pressione alta, nota anche come ipertensione, è una delle cause più frequenti (che contribuiscono) di morte e complicazioni cardiovascolari nel mondo. Quando viene misurata, si divide in pressione sistolica (il numero superiore) e pressione diastolica (il numero inferiore). La pressione arteriosa sistolica è la pressione più alta raggiunta durante la contrazione del cuore, mentre la pressione diastolica è la pressione più bassa raggiunta durante il rilassamento del cuore. Una tipica lettura della pressione arteriosa potrebbe essere 120/80 mmHg, ovvero una pressione sistolica di 120 mmHg e una pressione diastolica di 80 mmHg. (L’unità di misura, millimetri di mercurio [Hg], risale a quando la pressione sanguigna veniva ancora misurata con manometri contenenti mercurio).

Per quantificare quanto sia grave l’ipertensione, diamo un’occhiata a un documento storico pubblicato su Lancet nel 2002 che, secondo Google Scholar, è stato citato ben 12.000 volte [1]. In questo lavoro, i ricercatori hanno riunito i dati dei singoli pazienti provenienti da 61 studi prospettici osservazionali. Questo studio comprendeva circa un milione di adulti senza precedenti malattie vascolari al basale. Per questo motivo, hanno avuto a disposizione dati davvero straordinari su cui lavorare e da cui trarre conclusioni.

Che cosa hanno dimostrato i dati? Hanno dimostrato che la mortalità per malattie coronariche e ictus aumenta con una pressione sistolica superiore a 115 mmHg e una pressione diastolica superiore a 75 mmHg. Ogni aumento di 20 mmHg della pressione arteriosa sistolica e di 10 mmHg della pressione arteriosa diastolica oltre questi valori raddoppia la mortalità per coronaropatia e ictus. In altre parole, chi ha una pressione arteriosa sistolica di 135 mmHg ha il doppio del rischio di morire per malattia coronarica o ictus rispetto a chi ha una pressione arteriosa sistolica di 115 mmHg. Si tratta di una differenza notevole. Questa relazione tra pressione arteriosa e mortalità, ad esempio per ictus, è illustrata nell’immagine sottostante:

Si noti che anche la probabilità di morire per ictus aumenta fortemente con l’aumentare dell’età. Il che ha senso, ovviamente. Sebbene non siano molte le persone che muoiono di ictus a 40 anni, è molto più comune negli anziani. Pertanto, l’aumento del rischio relativo di ipertensione diventa più rilevante con l’aumentare dell’età, poiché il rischio assoluto è molto più elevato.

Oltre a questo evidente aumento della mortalità a causa di eventi cardiovascolari, l’ipertensione provoca alterazioni strutturali e funzionali di diversi organi, danneggiandoli. Il danno agli organi bersaglio comprende, oltre al cuore e alla vascolarizzazione, il cervello, gli occhi e i reni. Il danno agli organi bersaglio può manifestarsi, oltre che con eventi cardiovascolari fatali e non fatali, con retinopatia, demenza, ischemia, albuminuria, glomerulopatia e ipertrofia ventricolare sinistra [2].

È chiaro che la pressione arteriosa elevata è dannosa per la salute.

Come influiscono gli steroidi anabolizzanti sulla pressione sanguigna?

Per rispondere alla domanda su come gli steroidi anabolizzanti influenzino la pressione arteriosa, si possono effettuare due tipi di studi. Un tipo di studio è costituito dagli studi prospettici interventistici. Questi, in sostanza, sono i più affidabili. Si prende un gruppo di persone, si somministra loro uno steroide anabolizzante e le si segue nel tempo per vedere cosa succede alla loro pressione sanguigna. Inoltre, si può includere un gruppo di controllo/placebo con cui confrontare i risultati (e se si randomizzano i soggetti si ottiene uno studio randomizzato-controllato). Sebbene questi studi siano sicuramente i migliori in termini di qualità delle prove, soffrono di un grosso inconveniente: non imitano correttamente l’uso reale, poiché i dosaggi sono inferiori a quelli utilizzati dalla maggior parte delle persone che fanno uso di steroidi anabolizzanti in modo illecito.

Detto questo, diamo un’occhiata a queste prove. Li ho riassunti nella tabella sottostante per fornire una buona panoramica:

Effetto degli steroidi anabolizzanti sulla pressione arteriosa in studi prospettici interventistici. ↑ significa un aumento statisticamente significativo, ? significa che non sono stati eseguiti test statistici, * significa rispetto al basale, † significa rispetto alla variazione nel gruppo placebo. Abbreviazioni: BP, pressione sanguigna; TE, testosterone enantato; Dbol, metandienone; ND, nandrolone decanoato.

L’unico studio che ha dimostrato un aumento statisticamente significativo della pressione arteriosa (sistolica) è stato quello di Freed et al [5]. In questo caso, sollevatori di pesi esperti hanno ricevuto 10mg o 25mg di Methandienone (Dianabol) al giorno per 6 settimane in doppio cieco controllato con placebo. La pressione arteriosa sistolica è aumentata significativamente di circa 9 mmHg. La pressione diastolica ha mostrato un leggero aumento di circa 4 mmHg, ma non è stato statisticamente significativo.

Gli altri studi non hanno eseguito test statistici [3,4] o non hanno rilevato cambiamenti statisticamente significativi rispetto al basale [6] o rispetto al cambiamento nel gruppo placebo [7, 8].

Come si può notare anche osservando i dosaggi, questi erano piuttosto bassi e non possono essere considerati rappresentativi dell’uso di steroidi anabolizzanti che si fa regolarmente in ambito del culturismo e simili. Per avere un’idea più precisa, si potrebbe ricorrere a studi prospettici osservazionali. In questi studi gli utilizzatori di AAS vengono seguiti nel tempo autosomministrando il proprio ciclo di AAS. Naturalmente, questi studi presentano anche degli inconvenienti. Uno di questi è il “policonsumo”. Non tutti gli steroidi anabolizzanti possono influire allo stesso modo sulla pressione arteriosa e, quando i consumatori di AAS li cumulano, è difficile dire quale steroide anabolizzante possa esserne responsabile. Per non parlare del fatto che è molto probabile che un consumatore di AAS stia somministrando steroidi anabolizzanti diversi da quelli che pensa di somministrare a causa di un’etichettatura errata. [9]. Inoltre, i consumatori di AAS potrebbero associarli a diversi altri tipi di farmaci, come l’rhGH, tiroidei, beta-agonisti e, al giorno d’oggi, la vasta gamma di farmaci sperimentali per il miglioramento delle prestazioni, il cui uso è in aumento.

Consideriamo anche brevemente alcuni studi prospettici osservazionali. Hartgens et al. hanno osservato gli effetti degli AAS autosomministrati per un periodo di 8 settimane in un piccolo gruppo di atleti di forza [10]. Prima dello studio, i soggetti, in media, non avevano fatto uso di AAS per quasi 8 mesi. Il dosaggio medio era relativamente basso, circa 400mg a settimana, il che mi fa pensare a quanto sia stato accurato. In ogni caso, la pressione arteriosa sistolica è aumentata da 131 a 139 mmHg. Il gruppo di controllo ha registrato un aumento da 129 a 134 mmHg. Quindi la variazione media rispetto al gruppo di controllo è stata di +3 mmHg. È stato osservato un piccolo aumento di 2 mmHg della pressione arteriosa diastolica, mentre il gruppo di controllo non ha registrato alcuna variazione. In ogni caso, le differenze non erano statisticamente significative.

Se si parte dal presupposto che gli AAS possono influenzare la pressione sanguigna e che questo fenomeno è completamente reversibile dopo la cessazione dell’uso, è possibile utilizzare un disegno di studio leggermente diverso. In altre parole, si potrebbe prendere un gruppo di utilizzatori mentre fanno uso di AAS, misurare la loro pressione sanguigna e poi misurarla di nuovo dopo un certo periodo di tempo, quando hanno smesso di usare gli AAS. Questo è esattamente il tipo di approccio che altri due gruppi hanno utilizzato [11, 12].

Uno di questi ha valutato tre gruppi: soggetti sedentari, bodybuilder che non fanno uso di AAS e bodybuilder che ne fanno uso [11]. I cicli di AAS duravano in media 8 settimane e, purtroppo, i dosaggi non possono essere ricavati con precisione dallo studio. Ciononostante, sembrano essere bassi. Subito dopo i cicli, la pressione sanguigna misurava 141/84 mmHg e 9 settimane dopo la cessazione dell’uso era 140/83 mmHg. Come riferimento, i bodybuilder che non ne facevano uso avevano una pressione sanguigna di 136/87 e i soggetti sedentari di 139/85 mmHg.

Palatini et al. hanno effettuato misurazioni della pressione arteriosa nelle 24 ore in un piccolo gruppo di consumatori di AAS [12]. I cicli duravano in media 9 settimane e il dosaggio era di circa 500mg settimanali. La pressione arteriosa era di 128/83 mmHg alla fine dei cicli e di 129/84 mmHg circa 12 settimane dopo la cessazione.

Nello studio HAARLEM, 100 consumatori di steroidi anabolizzanti sono stati seguiti nel tempo mentre si autosomministravano AAS [9]. Il dosaggio medio, basato sulle informazioni riportate sull’etichetta, era di 898mg a settimana, rendendo così il loro ciclo di AAS abbastanza rappresentativo dell’uso comune da parte dei bodybuilder. Le misurazioni sono state effettuate prima, durante, 3 mesi dopo la fine del ciclo e 1 anno dopo l’inizio del ciclo. I dati non pubblicati di questo studio hanno dimostrato un aumento di 7 mmHg della pressione sanguigna sistolica e di 3 mmHg della pressione sanguigna diastolica durante l’uso di steroidi anabolizzanti rispetto al basale [DL Smit, comunicazione personale]. Queste misurazioni sono tornate al valore basale dopo il ciclo. Data la dimensione relativamente ampia del campione di 100 utilizzatori di AAS e la natura osservazionale prospettica di questo studio, questa è attualmente la migliore stima della misura in cui gli AAS potrebbero influenzare la pressione sanguigna ai dosaggi comunemente utilizzati dai bodybuilder.

Nel complesso, si può concludere con cautela che i dosaggi sovrafisiologici di AAS possono aumentare transitoriamente la pressione arteriosa sistolica di circa 5-10 mmHg durante l’uso. È difficile dire in che misura questo aggravi il rischio cardiovascolare. Ma potremmo trarre qualche indizio da altri dati presenti nella letteratura scientifica. Ne parlerò nel prossimo articolo, in cui tratterò dei farmaci per abbassare la pressione sanguigna.ù

[altri] PEDs e pressione arteriosa:

Le evidenze nella ricerca e i dati aneddotici hanno mostrato un effetto ipertensivo legato all’uso di β-Agonisti sia non selettivi che selettivi. In particolare, è stato osservato che l’allele Gly16 del recettore adrenergico β-2 AR associato all’ipertensione. Questo effetto è stato osservato sia in trattamento con Salbutamolo che con Clenbuterolo, ed è responsivo ad alterazioni maggiori in base al dosaggio utilizzato [https://pubmed.ncbi.nlm.nih.gov/10373227/].

Anche l’Insulina può aumentare la pressione arteriosa attraverso diversi meccanismi. Per esempio, portando all’aumento del riassorbimento renale di sodio, all’attivazione del sistema nervoso simpatico, all’alterazione del trasporto ionico transmembrana e all’ipertrofia dei vasi di resistenza. Ovviamente si tratta di casi emersi, o possibili, in condizione di IR o alterazione subclinica del metabolismo glucidico e dell’attività biochimica dell’Insulina. Non è raro che bodybuilder in fase di Off-Season, con abuso di Insulina esogena e/o GH, ma anche in situazioni di non uso del peptide, presentino alterazioni pressorie correlati a sensibili aumenti di peso: tale causa vede anche la condizione di IR come co-fattore peggiorativo [https://pubmed.ncbi.nlm.nih.gov/].

In letteratura viene riportato che in seguito a somministrazione di rhGH si manifesti ritenzione idrica, e che essa sia un effetto collaterale concreto e documentato. Infatti, la maggior parte dei dati indicano che i pazienti adulti  con deficit di hGH sono disidratati, cioè non hanno un volume d’acqua positivo nel corpo, e presentano una bassa concentrazione di acqua extracellulare nel plasma. Quando viene avviata la terapia sostitutiva del GH in questi pazienti i loro fluidi corporei vengono ripristinati alla normalità. La capacità di ritenzione dei fluidi del GH dovrebbe quindi essere considerata in ambito clinico come una normalizzazione fisiologica desiderabile dell’omeostasi dei liquidi corporei  piuttosto che un effetto collaterale sgradevole [https://www.ncbi.nlm.nih.gov/pubmed/10592455]. Ovviamente, nel Bodybuilding le cose cambiano nettamente come l’incidenza quantitativa e anche indiretta sulla pressione vascolare di questo effetto sulla ritenzione idrica dato dall’uso di rhGH.

Si è ipotizzato che l’ormone alterato dall’uso di rhGH e che causa la ritenzione idrica possa essere l’Aldosterone. Nel qual caso, un diuretico antagonista come lo Spironolattone aiuterebbe. Il problema può essere risolto con del Lasix, il Furosemide (non è un consiglio!) , ma dal momento che l’esperienza sul campo non ha mostrato risoluzione al problema con queste pratiche, la domanda non ha così trovato una risposta chiara.

Da sinistra: Spironolattone e Furosemide

Un altra ipotesi indica una correlazione tra ritenzione idrica da rhGH e un aumento dell’ADH (Ormone Antidiuretico, conosciuto anche come vasopressina).  Uno studio giunge alla conclusione che il hGH aumenta l’ADH [https://www.ncbi.nlm.nih.gov/pubmed/2405233], come effetto che trova la sua causa nella attivazione del sistema renina-angiotensina.

Il GH esogeno aumenta la Somatostatina, e dato che il rene possiede recettori specifici per la Somatostatina questi possono attivare il sistema renina-angiotensina [https://www.ncbi.nlm.nih.gov/pubmed/2405233]. Ciò può causare la ritenzione idrica da GH che può essere inibita da un ACE-inibitore.

I ricercatori, per vederci più chiaro, hanno studiato gli effetti di un preparato biosintetico autentico del hGH (bio-hGH) sul metabolismo del sodio e l’attività del sistema renina-angiotensina. Questa preparazione è stata somministrata a 6 giovani uomini ad un dosaggio di   0,2 U / kg / die per via sottocutanea per cinque giorni consecutivi. E’ stata effettuata la raccolta delle urine nelle ventiquattro ore per la misurazione dell’escrezione di sodio e l’osmolalità, ed è stato prelevato il sangue per quantificare i cambiamenti del sodio, dell’osmolalità, dell’attività della renina plasmatica (PRA), dell’aldosterone, e delle concentrazioni della arginina vasopressina (AVP). La somministrazione di Bio-hGH ha determinato un calo nelle 24 ore dell’escrezione urinaria di sodio (197 +/- 38 a 42 +/- 20 mmol, media +/- SD, P meno di 0,005), una riduzione del volume delle urine (1.652 + / – 182-848 +/- 348 mL, P inferiore a 0,05), ma non l’osmolalità. Il PRA è aumentato in modo significativo di 1.118 +/- 73 a 3.608 +/- 1.841 fmol angiotensina 1 L / s (P meno di 0,005), il che è stato associato con un aumento di sette volte nella concentrazione plasmatica (52 +/- 12-402 + / – 99 pg / mL, P meno di 0,001). L’osmolalità del plasma e le concentrazioni di AVP non sono cambiate in modo significativo. I risultati mostrano che la ritenzione di sodio indotta dal Bio-GH comporta l’attivazione del sistema renina-angiotensina. Questo meccanismo può spiegare in parte l’insorgenza dell’espansione del volume plasmatico e l’ipertensione e suggerisce un rischio di ritenzione di liquidi e, eventualmente, l’ipertensione nei soggetti trattati con dosi sovrafisiologiche di bio-hGH per il trattamento della bassa statura [http://www.dtic.mil/dtic/tr/fulltext/u2/611818.pdf].

Quindi, il rhGH provoca un rialzo del ADH(Ormone Antidiuretico). L’ADH è un costrittore coronarico molto potente che costringente vascolare/venoso. dato questo aumento del ADH, abbiamo la ritenzione idrica aumentata, e ciò provoca un aumento della pressione sanguinea.  L’aumento del ADH causato dal rhGH è dose-dipendente.

L’uso della Clonidina è indicato se si soffre di pressione alta causata dal ADH.

Ovviamente, la somministrazione di rhGH, soprattutto se in concomitanza con AAS fortemente aromatizzabili peggiora considerevolmente la situazione collegandosi anche all’Insulino Resistenza e all’azione di alcuni AAS con i recettori mineralocorticoidi e sul danno endoteliale di questi.

La Clondina viene consigliata principalmente perché agisce direttamente sul ADH è la ritenzione idrica causata da questo ormone.  Tuttavia, alcuni assumono il Furosemide (una molecola tutt’altro che sicura) per via della sua maggior potenza; ma non sembra lavorare tanto efficacemente nel complesso. Anche lo Spironolattone mostra una sua efficacia in tale circostanza con il suo effetto di diminuzione dell’attività dell’Aldosterone; riducendo quindi l’edema.

Ma la Clonidina risulta essere la prima scelta per contrastare l’effetto di un aumento del ADH dovuto alla somministrazione di rhGH esogeno. La sua somministrazione è solitamente indicata prima di dormire.

Come misurare la pressione arteriosa

In primo luogo, naturalmente, è necessario un dispositivo per misurare la pressione sanguigna a casa. Consiglio vivamente di utilizzare un apparecchio elettronico automatico che la misuri a livello della parte superiore del braccio. Questi dispositivi sono affidabili e richiedono la minima abilità, per cui c’è la minima possibilità di sbagliare la misurazione. Sono facilmente reperibili e costano circa 50 dollari. Valgono bene l’investimento. La maggior parte dei miei clienti utilizza dispositivi Omron, ma sono certo che esistono molte altre marche che producono dispositivi eccellenti.

Inoltre, assicuratevi che il misuratore di pressione sia dotato di un bracciale di dimensioni adeguate al vostro braccio. Di solito, i dispositivi per la misurazione della pressione arteriosa sono dotati di un bracciale di misura M, adatto a braccia con una circonferenza massima di 31-33 cm. Naturalmente, questa non è la circonferenza del braccio per i bicipiti flessi, ma la circonferenza quando il braccio è leggermente piegato senza essere flesso. La maggior parte degli utilizzatori di AAS ha braccia più grandi. Nella maggior parte dei casi è appropriato un bracciale di taglia L, che si adatta a braccia con circonferenza fino a 41-43 cm. Se siete molto grandi, potreste aver bisogno della taglia XL, che si adatta a braccia con circonferenza fino a circa 51-53 cm.

Un bracciale di dimensioni adeguate è importante perché, se troppo piccolo, potrebbe sovrastimare la pressione arteriosa. Ciò è ben illustrato in uno studio che ha esaminato le differenze di pressione arteriosa tra un bracciale di taglia M e uno di taglia L in 193 bodybuilder che partecipavano al Campionato Nazionale Messicano di Bodybuilding e Fitness [13]. Coloro che avevano braccia troppo grandi per il bracciale di taglia M (>33 cm) avevano una pressione sistolica più alta di 8,2 mmHg con questo bracciale rispetto al bracciale di taglia L. La pressione diastolica era più alta di 1,6 mmHg.

Anche un altro studio, condotto su individui obesi, ha sottolineato l’importanza di un bracciale di dimensioni adeguate [14]. Per ogni aumento di 5 cm della circonferenza del braccio oltre i 35 cm, si registrava un aumento di 2-5 mmHg della pressione arteriosa sistolica e di 1-3 mmHg della pressione arteriosa diastolica.

Ora che siete pronti a misurarla, come dovete fare? La Società Internazionale dell’Ipertensione ha un’ottima immagine che lo illustra [15], diamo un’occhiata:

Assicuratevi di non dover fare pipì, di non fumare (ovviamente non fumate, giusto?), di non aver bevuto caffè/caffeina o di aver fatto esercizio fisico 30 minuti prima della misurazione e di mettervi in una stanza tranquilla e confortevole per rilassarvi un paio di minuti. Siete seduti su una sedia che sostiene adeguatamente la vostra schiena dietro una scrivania. Si indossa il bracciale e si appoggia il braccio sulla scrivania, appoggiandolo completamente con la parte centrale del braccio all’altezza del cuore. Si appoggiano i piedi sul pavimento, non si accavallano le gambe e si batte il più forte possibile per far sì che il dispositivo misuri la pressione sanguigna. Ripetete la misurazione due volte con una piccola pausa tra l’una e l’altra e voilà. Prendete la media delle ultime due misurazioni e annotatela da qualche parte (la maggior parte degli apparecchi elettronici per la misurazione della pressione arteriosa ha anche una funzione di memoria, quindi potete evitare di scriverla).

Con quale frequenza si dovrebbero effettuare queste misurazioni? Le linee guida della Società Europea dell’Ipertensione per il monitoraggio domiciliare della pressione arteriosa raccomandano di farlo inizialmente almeno 3 e preferibilmente 7 giorni prima di considerare il trattamento della pressione arteriosa [16]. Le misurazioni dovrebbero essere effettuate sia al mattino che alla sera. Dopo questo periodo iniziale, è sufficiente misurarla circa una volta alla settimana.

Quando iniziare a trattare la pressione arteriosa

Dopo aver letto quanto fino a questo punto esposto, potreste pensare di dover trattare la pressione arteriosa quando è superiore a 115/75 mmHg. Tuttavia, una recente revisione sistematica e meta-analisi ha rilevato che, nella prevenzione primaria, l’abbassamento della pressione arteriosa riduce la mortalità e il rischio di malattie cardiovascolari solo se la pressione sistolica al basale è pari o superiore a 140 mmHg [17]. Se era inferiore a quella al basale, gli autori non sono riusciti a trovare alcun beneficio per quanto riguarda la mortalità o il rischio di malattie cardiovascolari. In effetti, questo è anche il motivo per cui la Società Europea dell’Ipertensione classifica l’ipertensione come una pressione arteriosa sistolica in ufficio pari o superiore a 140 mmHg e/o una pressione arteriosa diastolica pari o superiore a 90 mmHg [16]. L’ipertensione è definita come il livello di pressione arteriosa al quale i benefici del trattamento (con interventi sullo stile di vita o con farmaci) superano inequivocabilmente i rischi del trattamento, come documentato da studi clinici.

Va sottolineato che questa soglia di 140/90 mmHg riguarda le misurazioni della pressione arteriosa effettuate in ufficio. Queste sono di solito leggermente più alte rispetto alle misurazioni della pressione sanguigna effettuate a casa. Pertanto, la soglia per le misurazioni domiciliari della pressione arteriosa è definita come un valore medio di 135/85 mmHg [16].

Il trattamento dell’ipertensione produce chiari benefici clinici. Una meta-analisi mostra che ogni riduzione di 10 mmHg della pressione arteriosa sistolica riduce il rischio di eventi cardiovascolari maggiori del 20%, di malattia coronarica del 17%, di ictus del 27%, di insufficienza cardiaca del 28% e di mortalità per tutte le cause del 13% [18]. Sfortunatamente, il trattamento dell’ipertensione non annulla completamente tutti i rischi osservati nei grandi studi osservazionali. Due probabili ragioni sono: 1) l’ipertensione per periodi prolungati può danneggiare in modo irreversibile alcuni organi, e il trattamento non può annullare i danni subiti; 2) l’ipertensione spesso è associata a diverse altre comorbilità che possono influire sull’esito (ad esempio, l’obesità). Il primo motivo può essere affrontato iniziando il trattamento il prima possibile quando necessario, mentre il secondo non è particolarmente applicabile a un aumento della pressione sanguigna indotto da farmaci (come nel caso degli AAS). Tuttavia, non bisogna assolutamente dimenticare che, al di là del modesto aumento della pressione arteriosa, gli AAS hanno un impatto negativo sulla salute. Quindi, la correzione della pressione arteriosa, ovviamente, non annulla completamente i rischi per la salute degli AAS, così come non risolve i rischi per la salute di altre comorbidità che spesso vanno di pari passo con l’ipertensione.

Trattamento dell’ipertensione: modifiche allo stile di vita

Proprio come nella popolazione generale, ci possono essere alcuni cambiamenti nello stile di vita da adottare per ridurre la pressione sanguigna prima di ricorrere ai farmaci per abbassarla. Tuttavia, in alcuni casi i farmaci devono essere utilizzati immediatamente insieme ai cambiamenti dello stile di vita. La Società Europea dell’Ipertensione raccomanda di iniziare immediatamente il trattamento farmacologico nei soggetti con un rischio elevato o molto elevato di malattie cardiovascolari, malattie renali o danni agli organi mediati dall’ipertensione. Raccomanda inoltre un trattamento farmacologico immediato in tutti i pazienti che hanno una pressione arteriosa pari o superiore a 160/100 mmHg. In questi casi, vi invito a non usare steroidi anabolizzanti e a rivolgervi al vostro medico per un trattamento. Sconsiglio vivamente l’uso di steroidi anabolizzanti se questo è il vostro caso.

Detto questo, ecco alcuni cambiamenti nello stile di vita. Uno ovvio è quello di smettere di fumare, se lo fate. Non tanto per abbassare la pressione sanguigna, ma semplicemente perché il fumo aumenta enormemente il rischio di malattie cardiovascolari. Probabilmente la lettura di questo articolo non vi farà smettere di fumare (se solo fosse così facile, no?), ma volevo solo informarvi.

Una strategia efficace consiste nel ridurre il sodio alimentare, cioè il sale. Diverse linee di evidenza hanno costantemente implicato l’assunzione di sale nella dieta con il rischio cardiovascolare [19]. Una meta-analisi Cochrane del 2013 di 34 studi randomizzati e controllati ha dimostrato una riduzione della pressione arteriosa di 4,2/2,1 mmHg per ogni riduzione di 4,4 g/die di assunzione di sale (=1,8 g di sodio) [20]. Di conseguenza, la Società Europea dell’Ipertensione raccomanda di limitare l’assunzione di sale a 5 g al giorno (= 2 g di sodio) [16]. Tuttavia, l’assunzione di sale con la dieta mostra una curva a U per quanto riguarda il rischio di eventi cardiovascolari e di morte. Ciò significa che, mentre la riduzione dell’assunzione di sale diminuisce questo rischio, esso ricomincia ad aumentare al di sotto di una certa dose giornaliera. Una recente meta-analisi ha rilevato che, rispetto a un’assunzione di 7 o più g di sodio al giorno, 4-5 g al giorno comportano un rischio inferiore di eventi cardiovascolari e morte [21]. Allo stesso modo, anche un’assunzione di meno di 3 g al giorno mostrava un rischio maggiore rispetto a un’assunzione di 4-5 g di sodio al giorno. (Gli studi hanno esaminato l’escrezione urinaria di sodio come proxy dell’assunzione di sodio. Questa è eccellente come proxy, quindi in questo articolo faccio finta che siano la stessa cosa). Non è del tutto chiaro quale sia la causa, poiché 3 g di sodio al giorno sono sufficienti a coprire il fabbisogno giornaliero. La Società Europea dell’Ipertensione si aggrappa all’effetto di abbassamento della pressione arteriosa come decisivo per ridurla ulteriormente. Sentitevi liberi di farlo, ma credo che sia più pragmatico attenersi ai 4-5 g al giorno, a meno che non abbiate già un apporto inferiore, e lasciarlo così. E poi realizzare un’ulteriore riduzione della pressione arteriosa, se necessario, con ulteriori interventi sullo stile di vita o con farmaci. Infine, una cosa che non potrò mai sottolineare abbastanza: controllate il contenuto di sale di tutto ciò che mangiate. Potreste rimanere sorpresi dal contenuto di sale di alcuni prodotti che consumate.

Se bevete molto alcol, è ovviamente consigliabile moderare il consumo di alcol (o astenersi dal farlo). L’effetto di abbassamento della pressione sanguigna è molto modesto (riduzione di ~1,2/0,7 mmHg [22]), ma l’alcol fa male alla salute (cardiovascolare) a prescindere. La raccomandazione è di limitare il consumo a 14 unità a settimana per gli uomini (8 a settimana per le donne; 1 unità equivale a 125 ml di vino o 250 ml di birra) [16]. A parte questo, aggiungete un po’ di esercizio aerobico alla vostra routine, se non l’avete già fatto, e assicuratevi di non ingrassare. Anche questo aiuta.

Trattamento dell’ipertensione: i farmaci

Lercanidipina; un calcio-antagonista appartenente al sottogruppo dei diidropiridinici

Per il trattamento dell’ipertensione sono disponibili diversi farmaci. Esistono cinque classi principali di farmaci raccomandati per questo scopo: ACE-inibitori, bloccanti del recettore dell’angiotensina (ARB), beta-bloccanti, calcio-antagonisti (CCB) e diuretici tiazidici. Esistono alcune piccole differenze per quanto riguarda gli esiti specifici per causa tra questi farmaci. Tuttavia, gli esiti cardiovascolari maggiori e la mortalità sono complessivamente simili e pertanto tutti sono raccomandati dalla Società Europea dell’Ipertensione come trattamento di prima linea [16]. Anche la Società Internazionale dell’Ipertensione raccomanda questi farmaci come trattamento di prima linea, ad eccezione dei beta-bloccanti [15]. Ogni classe di farmaci ha le proprie controindicazioni. Ad esempio, gli atleti e i pazienti fisicamente attivi sono indicati come possibile controindicazione all’uso dei beta-bloccanti, mentre una frequenza cardiaca inferiore a 60 bpm è indicata come controindicazione assoluta sia per i beta-bloccanti che per alcuni calcio-antagonisti (le non diidropiridine) [16]. I beta-bloccanti vengono generalmente aggiunti al trattamento quando esiste un’indicazione specifica per il loro utilizzo. Inoltre, i diuretici tiazidici sono preferiti ai tiazidici. In definitiva, la terapia si riduce ai calcio-antagonisti diidropiridinici, agli ACE-inibitori, agli ARB e ai diuretici tiazidici. Secondo la mia esperienza, i consumatori di AAS hanno un accesso relativamente più facile a questi ultimi tre, ma non ai calcio-antagonisti. (Naturalmente, a meno che non vengano prescritti dal medico, ma in quel caso si fa quello che prescrive il medico). Pertanto, mi concentrerò su queste tre modalità di trattamento.

Captopril; prima molecola sintetizzata della famiglia degli ACE II-inibitori

Sia gli ACE-inibitori che gli ARB si agganciano al cosiddetto sistema renina-angiotensina-aldosterone (RAAS). Si tratta di un sistema ormonale che svolge un ruolo estremamente importante nella regolazione del volume del sangue, degli elettroliti e della resistenza vascolare sistemica. Come tale, costituisce un bersaglio molto interessante per il trattamento dell’ipertensione. Questo sistema ormonale funziona come segue. I reni rilasciano un enzima chiamato renina ogni volta che rilevano un calo della pressione sanguigna. Questo enzima, a sua volta, converte una proteina prodotta dalla leva, l’angiotensinogeno, in angiotensina I. Si tratta di un piccolo peptide che costituisce il substrato per l’enzima di conversione dell’angiotensina (ACE), che taglia altri due aminoacidi da questo peptide producendo angiotensina II. L’angiotensina II è responsabile della vasocostrizione, soprattutto nelle arteriole. Di conseguenza, aumenta la pressione arteriosa, chiudendo così il circuito avviato dal rilevamento di una diminuzione della pressione arteriosa da parte dei reni. Inoltre, l’angiotensina II inibisce il processo di escrezione di acqua (diuresi) e sodio (natriuresi) da parte dei reni. Questo effetto si ottiene in parte evocando il rilascio di aldosterone da parte dei surreni. L’aldosterone è un ligando per i recettori dei mineralocorticoidi (MR) situati nei reni. L’attivazione del MR provoca la ritenzione di acqua e sodio e la secrezione di potassio. Il RAAS è schematizzato di seguito:

Ora che sapete come funziona il RAAS, sapete anche come funzionano gli ACE-inibitori e gli ARB. Gli ACE inibitori inibiscono l’enzima ACE (naturalmente, è scritto nel nome). In questo modo inibiscono la formazione di angiotensina II a partire dall’angiotensina I. Allo stesso modo, gli ARB – bloccanti del recettore dell’angiotensina – assicurano che l’angiotensina II non possa svolgere la sua azione bloccando il recettore a cui l’angiotensina II dovrebbe legarsi.

Telmisartan; appartenente alla famiglia degli ARB

Sia gli ACE-inibitori che gli ARB hanno effetti simili sulla riduzione della pressione sanguigna. Le meta-analisi Cochrane hanno rilevato una riduzione della pressione arteriosa sistolica di 8 mmHg e della pressione arteriosa diastolica di 5 mmHg nel trattamento dell’ipertensione primaria in entrambi [23, 24]. La metà della dose massima giornaliera raccomandata dal produttore ha ottenuto un effetto di abbassamento della pressione sanguigna pari al 90% della dose massima nel caso degli ACE-inibitori e all’80% della dose massima nel caso degli ARB. Di conseguenza, l’aumento del dosaggio di questi farmaci di solito porta solo a riduzioni molto modeste della pressione arteriosa. Diventa quindi più interessante associarli a un diuretico tiazidico. Tuttavia, vorrei sottolineare una cosa: se avete bisogno di più farmaci per abbassare sufficientemente la pressione sanguigna, vi esorto a farlo sotto la supervisione di un medico.

Sebbene entrambi i farmaci siano abbastanza sicuri e ben tollerati in generale, come ogni farmaco possono avere effetti collaterali. Questi includono ipotensione/vertigini di prima dose, insufficienza renale acuta, iperkaliemia, tosse, eruzioni cutanee, disturbi del gusto (disgeusia), epatotossicità e angioedema per gli ACE-inibitori [25]. L’ipotensione da prima dose si riferisce all’improvviso calo della pressione sanguigna che può verificarsi nelle prime fasi del trattamento. Tenetene conto in caso di situazioni come la guida, ecc. Questo effetto è esacerbato quando si è disidratati (per la competizione o quando si utilizza un diuretico per qualsiasi motivo). Non utilizzare il farmaco in questi casi. L’insufficienza renale acuta si verifica in alcuni pazienti, ma di solito non comporta alcun segno clinico. Non è permanente: una volta smesso, la funzione renale torna normale. Anche in questo caso la disidratazione è un ulteriore fattore di rischio. A questo scopo, è necessario misurare la creatinina sierica nel tempo (o altri marcatori, forse più affidabili, utilizzati per stimare la velocità di filtrazione glomerulare [GFR]).

L’iperkaliemia (eccesso di potassio nel sangue) è abbastanza rara da sviluppare se questo è l’unico farmaco in uso, ma la combinazione con altri farmaci risparmiatori di potassio, un apporto molto elevato di potassio dalla dieta o un’insufficienza renale esistente possono aumentare il rischio. Per questo motivo, oltre alla misurazione della funzionalità renale, è necessario misurare anche gli elettroliti sierici. Ridurre il dosaggio (se possibile) se si è iperkaliemici, o passare a diuretici tiazidici.

Idroclorotiazide; farmaco appartenente alla famiglia dei diuretici triazidici

L’effetto collaterale più caratteristico degli ACE-inibitori è forse la tosse secca e irritante. Si verifica all’incirca in 1 persona su 10 [26], e sembra essere nettamente maggiore negli asiatici [27]. Occasionalmente, alcune persone sviluppano anche un’eruzione cutanea a causa degli ACE-inibitori [28]. Anche in questo caso, è necessario ridurre il dosaggio e talvolta il passaggio da un ACE-inibitore a un altro risolve il problema (in particolare il passaggio dal captopril). In alcuni casi molto rari, sembrano verificarsi colestasi, epatite colestatica o lesioni epatocellulari [29]. Ma in letteratura esistono solo alcuni limitati casi di questo tipo.

Un ultimo effetto collaterale che vorrei sottolineare è l’angioedema: l’accumulo di liquido sotto la pelle o le membrane mucose. Questo può includere il viso, la mucosa orale, la lingua, le labbra e anche la faringe e la laringe [30]. A seconda del luogo in cui si verifica, può causare una situazione di pericolo di vita bloccando le vie respiratorie. L’incidenza di questo fenomeno, tuttavia, è piuttosto bassa. Una meta-analisi ha rilevato un’incidenza dello 0,3% rispetto allo 0,07% del placebo [31]. Questo effetto collaterale non deve necessariamente verificarsi nelle fasi iniziali di utilizzo, ma può talvolta manifestarsi anche dopo anni di utilizzo. La raccomandazione è di interrompere completamente l’uso di qualsiasi ACE-inibitore quando si verifica l’angioedema e di non utilizzarlo mai più.

L’aspetto positivo degli ARB è che non causano tosse come gli ACE-inibitori [32] e non sembrano aumentare il rischio di angioedema [31]. Tuttavia, rimane l’aumento del rischio di ipotensione, iperkaliemia e disfunzione renale [32]. In ogni caso, il suo tasso di aderenza è superiore a quello di qualsiasi altra classe di farmaci antipertensivi [33]. Alla luce di ciò e del fatto che una recente meta-analisi non ha riscontrato differenze tra ACE-inibitori e ARB in termini di riduzione della pressione arteriosa, eventi fatali per qualsiasi causa e cause cardiovascolari, infarti miocardici fatali e non fatali e ictus [34], gli ARB sembrano la scelta più probabile tra i due, se disponibili.

Benazepril

Gli ACE-inibitori comunemente prescritti sono Benazepril, Captopril, Enalapril, Fosinopril, Lisinopril, Perindopril, Quinapril, Ramipril e Zofenopril. Gli ARB comunemente prescritti sono Candesartan, Eprosartan, Irbesartan, Losartan, Olmesartan, Telmisartan e Valsartan. Le revisioni Cochrane che ho citato in precedenza non hanno rilevato alcun ACE-inibitore con prestazioni migliori o peggiori rispetto agli altri, e lo stesso vale per gli ARB. Potrebbero esserci delle eccezioni in alcune popolazioni (ad esempio i diabetici), ma in generale si tratta di quello che si riesce a reperire. Gli ACE-inibitori generalmente più prescritti sono il Captopril, l’Enalapril e il Lisinopril, mentre gli ARB più prescritti sono il Valsartan, il Candesartan, il Telmisartan e il Losartan. In generale, la metà della dose massima raccomandata dal produttore è una buona dose iniziale. Eseguire un esame del sangue prima e un mese dopo l’inizio (o dopo un aumento della dose) e, se tutto risulta normale, ogni sei mesi. Includere creatinina, eGFR ed elettroliti. (Esistono molte linee guida sul monitoraggio, ma non c’è molto consenso al riguardo [35]). Tenete presente che sono necessarie circa 4-6 settimane per ottenere l’effetto completo del trattamento. L’ideale è raggiungere una pressione arteriosa inferiore o uguale a 130/80 mmHg (ma superiore a 120 mmHg).

I diuretici tiazidici inibiscono l’azione dei simpatizzanti sodio-cloruro nel lume del tubulo distale dei nefroni. I nefroni sono gli elementi costitutivi dei reni, l’unità di base del funzionamento. Ognuno di essi (e i reni ne contengono diverse centinaia di migliaia) contribuisce in minima parte alla funzione di filtraggio cumulativa dei reni. Guardate l’immagine qui sotto per avere un’idea di come si presenta.

Il sangue viene filtrato attraverso un gruppo di capillari “specializzati” chiamati glomeruli e il filtrato viene poi catturato in un sacco simile a una tazza che lo circonda, chiamato capsula di Bowman. Il filtrato entra quindi nel tubulo renale per essere trasformato in urina. Durante questo percorso, varie sostanze vengono riassorbite dal filtrato nel sangue e secrete dal sangue nel filtrato.

I simpaticatori su cui agiscono i diuretici tiazidici trasportano il sodio e il cloruro fuori dal filtrato. Pertanto, bloccando questo simpatizzante, nel filtrato rimane più cloruro di sodio e quindi viene espulsa più acqua. In altre parole, i diuretici tiazidici devono la loro azione diuretica (escrezione di acqua) all’azione natriuretica (escrezione di sodio).

Come nel caso di qualsiasi diuretico che porti a un aumento delle concentrazioni di sodio nella parte distale del tubulo distale, si verifica una perdita di potassio. Questo accade perché il sodio viene assorbito in misura maggiore e finisce per essere scambiato con il potassio (che viene quindi secreto nel filtrato). Pertanto, contrariamente a quanto avviene con gli ARB e gli ACE-inibitori, può verificarsi un’ipopotassiemia (un livello troppo basso di potassio nel sangue). Se si sviluppa un’ipopotassiemia, di solito è lieve, ma evidenzia la necessità di analizzare gli elettroliti. Un’ipokaliemia lieve (3,0-3,5 mmol/L) raramente provoca sintomi. Quindi non la noterete. Tuttavia, se diventa più grave (<2,5-3,0 mmol/L), si possono sviluppare sintomi come debolezza generalizzata, affaticamento e costipazione [36]. Livelli di potassio molto bassi possono anche evocare aritmie cardiache. Nel contesto dei bodybuilder che fanno uso di PED, diversi altri composti possono contribuire allo sviluppo dell’ipokaliemia. Tra questi vi sono i beta-agonisti, giàcitati in precedenza, come il clenbuterolo, ma anche dosi elevate di insulina. Ciò può causare uno spostamento transitorio di potassio dal compartimento extracellulare a quello intracellulare. Sebbene tale spostamento duri solo un paio d’ore, l’effetto può essere molto drastico nel contesto di un’ipopotassiemia esistente. Inoltre, anche l’assunzione di caffeina può contribuire profondamente. Per questo motivo, è bene controllare anche gli integratori pre-allenamento che si utilizzano, poiché si può osservare una diminuzione di 0,26 mmol/L 4 ore dopo una dose di 180 mg di caffeina e un aumento ancora maggiore di 0,44 mmol/L dopo 360 mg [37]. In ogni caso, se i risultati del sangue mostrano una lieve ipokaliemia, è possibile aumentare l’apporto di potassio con la dieta.

Come con qualsiasi natriuretico, si può sviluppare iponatriemia (bassi livelli di sodio). Il rischio è basso, ma può essere, ovviamente, molto pericoloso [38, 39]. Bisogna fare attenzione a nausea, mal di testa, crampi muscolari, affaticamento, disturbi dell’andatura, vomito, sensazione di confusione e difficoltà di pensiero. Anche bere molta acqua può contribuire a sviluppare l’iponatriemia. Non bevete quindi di proposito litri e litri di acqua. In alcuni casi possono verificarsi anche ipomagnesiemia e ipercalcemia.

Misurare creatinina, eGFR ed elettroliti prima e una settimana dopo l’inizio del trattamento. Se tutto risulta normale, effettuare una seconda misurazione entro 4-8 settimane, dopodiché è possibile ripeterla ogni 6-12 mesi [40].

Clortalidone; appartenente alla famiglia dei diuretici Sulfonamidi

Utilizzare preferibilmente Clortalidone o Indapamide e iniziare con un dosaggio basso, ad esempio 12,5 mg di Clortalidone al giorno o 1,25 mg di Indapamide al giorno (anche se di solito sono disponibili in formato da 2,5 mg senza interruzione). Dopo che la seconda misurazione del sangue è risultata normale e la pressione arteriosa non è inferiore a 130/80 mmHg, si può prendere in considerazione un ulteriore aumento della dose (si tratta di raddoppiare la dose a 25 mg e 2,5 mg per Clortalidone e Indapamide, rispettivamente). Ripetere gli esami del sangue una settimana dopo l’aumento della dose.

Conclusioni:

La pressione alta è un killer silenzioso. La maggior parte delle persone non la sente, ma aumenta drasticamente la mortalità dovuta a malattie coronariche o ictus. Ogni aumento di 20 mmHg della pressione arteriosa sistolica oltre i 115 mmHg e ogni aumento di 10 mmHg della pressione arteriosa diastolica oltre i 75 mmHg è associato a un raddoppio della mortalità per queste cause. Inoltre, l’ipertensione per un periodo di tempo prolungato provoca danni agli organi bersaglio. Questo non riguarda solo il cuore e la vascolarizzazione, ma anche altri organi come il cervello, gli occhi e i reni. I dati della letteratura indicano che l’uso di steroidi anabolizzanti ad alti dosaggi può potenzialmente aumentare leggermente la pressione sanguigna. Una cifra indicativa è di circa 5-10 mmHg per la pressione arteriosa sistolica e la metà per quella diastolica. Naturalmente, le persone possono discostarsi da questi intervalli. Ciò può dipendere o meno dal dosaggio, dai tipi di AAS utilizzati e dall’uso concomitante di farmaci ausiliari che possono influire. Fortunatamente, questi aumenti sono transitori e reversibili dopo la cessazione dell’uso.

Ora sapete come misurare correttamente la pressione arteriosa, quando è necessario trattarla e come trattarla. Il trattamento va effettuato quando la pressione è superiore a 135/85mmHg, misurata a casa, e va effettuato con ARB, ACE-inibitori o diuretici tiazidici sotto stretto controllo medico. In generale, opterei per gli ARB, che di solito sono meglio tollerati. Come nota finale di questo articolo, vi invito ancora una volta a chiedere al vostro medico di curare la vostra pressione arteriosa piuttosto che farlo da soli.

Gabriel Bellizzi [CEO BioGenTech]

Riferimenti:

  1. Prospective Studies Collaboration. “Age-specific relevance of usual blood pressure to vascular mortality: a meta-analysis of individual data for one million adults in 61 prospective studies.” The Lancet 360.9349 (2002): 1903-1913.
  2. Cohuet, G., and H. Struijker-Boudier. “Mechanisms of target organ damage caused by hypertension: therapeutic potential.” Pharmacology & therapeutics 111.1 (2006): 81-98.
  3. Giorgi, Anthony, Robert P. Weatherby, and Peter W. Murphy. “Muscular strength, body composition and health responses to the use of testosterone enanthate: a double blind study.” Journal of science and medicine in sport 2.4 (1999): 341-355.
  4. Zmuda, Joseph M., et al. “The effect of testosterone aromatization on high-density lipoprotein cholesterol level and postheparin lipolytic activity.” Metabolism 42.4 (1993): 446-450.
  5. Freed, D. L., et al. “Anabolic steroids in athletics: crossover double-blind trial on weightlifters.” Br Med J 2.5969 (1975): 471-473.
  6. Glazer, Gary, and Anthony L. Suchman. “Lack of demonstrated effect of nandrolone on serum lipids.” Metabolism 43.2 (1994): 204-210.
  7. Hartgens, F., E. C. Cheriex, and H. Kuipers. “Prospective echocardiographic assessment of androgenic-anabolic steroids effects on cardiac structure and function in strength athletes.” International journal of sports medicine 24.05 (2003): 344-351.
  8. Kuipers, H., et al. “Influence of anabolic steroids on body composition, blood pressure, lipid profile and liver functions in body builders.” International journal of sports medicine 12.04 (1991): 413-418.
  9. Smit, Diederik L., et al. “Baseline characteristics of the HAARLEM study: 100 male amateur athletes using anabolic androgenic steroids.” Scandinavian journal of medicine & science in sports 30.3 (2020): 531-539.
  10. Hartgens, F., E. C. Cheriex, and H. Kuipers. “Prospective echocardiographic assessment of androgenic-anabolic steroids effects on cardiac structure and function in strength athletes.” International journal of sports medicine 24.05 (2003): 344-351.
  11. De Piccoli, B., et al. “Anabolic steroid use in body builders: an echocardiographic study of left ventricle morphology and function.” International journal of sports medicine 12.04 (1991): 408-412.
  12. Palatini, Paolo, et al. “Cardiovascular effects of anabolic steroids in weight‐trained subjects.” The Journal of Clinical Pharmacology 36.12 (1996): 1132-1140.
  13. Prospective Studies Collaboration. “Age-specific relevance of usual blood pressure to vascular mortality: a meta-analysis of individual data for one million adults in 61 prospective studies.” The Lancet 360.9349 (2002): 1903-1913.
  14. Fonseca-Reyes, Salvador, et al. “Differences and effects of medium and large adult cuffs on blood pressure readings in individuals with muscular arms.” Blood pressure monitoring 14.4 (2009): 166-171.
  15. Fonseca-Reyes, Salvador, et al. “Effect of standard cuff on blood pressure readings in patients with obese arms. How frequent are arms of a ‘large circumference’?.” Blood pressure monitoring 8.3 (2003): 101-106.
  16. Unger, Thomas, et al. “2020 International Society of Hypertension global hypertension practice guidelines.” Hypertension 75.6 (2020): 1334-1357.
  17. Parati, Gianfranco, et al. “European Society of Hypertension practice guidelines for home blood pressure monitoring.” Journal of human hypertension 24.12 (2010): 779-785.
  18. Brunström, Mattias, and Bo Carlberg. “Association of blood pressure lowering with mortality and cardiovascular disease across blood pressure levels: a systematic review and meta-analysis.” JAMA internal medicine 178.1 (2018): 28-36.
  19. Ettehad, Dena, et al. “Blood pressure lowering for prevention of cardiovascular disease and death: a systematic review and meta-analysis.” The Lancet 387.10022 (2016): 957-967.
  20. He, Feng J., and Graham A. MacGregor. “Salt, blood pressure and cardiovascular disease.” Current opinion in cardiology 22.4 (2007): 298-305.
  21. He, Feng J., Jiafu Li, and Graham A. MacGregor. “Effect of longer‐term modest salt reduction on blood pressure.” Cochrane database of systematic reviews 4 (2013).
  22. Mente, Andrew, et al. “Associations of urinary sodium excretion with cardiovascular events in individuals with and without hypertension: a pooled analysis of data from four studies.” The Lancet 388.10043 (2016): 465-475.
  23. Cushman, William C., et al. “Prevention and Treatment of Hypertension Study (PATHS): effects of an alcohol treatment program on blood pressure.” Archives of internal medicine 158.11 (1998): 1197-1207.
  24. Heran, Balraj S., et al. “Blood pressure lowering efficacy of angiotensin converting enzyme (ACE) inhibitors for primary hypertension.” Cochrane Database of Systematic Reviews 4 (2008).
  25. Heran, Balraj S., et al. “Blood pressure lowering efficacy of angiotensin receptor blockers for primary hypertension.” Cochrane Database of Systematic Reviews 4 (2008).
  26. Alderman, Christopher P. “Adverse effects of the angiotensin-converting enzyme inhibitors.” Annals of Pharmacotherapy 30.1 (1996): 55-61.
  27. Bangalore, Sripal, Sunil Kumar, and Franz H. Messerli. “Angiotensin-converting enzyme inhibitor associated cough: deceptive information from the Physicians’ Desk Reference.” The American journal of medicine 123.11 (2010): 1016-1030.
  28. Tseng, Daniel S., et al. “Angiotensin-converting enzyme-related cough among Chinese-Americans.” The American journal of medicine 123.2 (2010): 183-e11.
  29. Weber, Michael A. “Safety issues during antihypertensive treatment with angiotensin converting enzyme inhibitors.” The American journal of medicine 84 (1988): 16-23.
  30. Chitturi, Shivakumar, and Jacob George. “Hepatotoxicity of commonly used drugs: nonsteroidal anti-inflammatory drugs, antihypertensives, antidiabetic agents, anticonvulsants, lipid-lowering agents, psychotropic drugs.” Seminars in liver disease. Vol. 22. No. 02. Copyright© 2002 by Thieme Medical Publishers, Inc., 333 Seventh Avenue, New York, NY 10001, USA. Tel.:+ 1 (212) 584-4662, 2002.
  31. Campo, Paloma, et al. “Angioedema induced by angiotensin-converting enzyme inhibitors.” Current opinion in allergy and clinical immunology 13.4 (2013): 337-344.
  32. Makani, Harikrishna, et al. “Meta-analysis of randomized trials of angioedema as an adverse event of renin–angiotensin system inhibitors.” The American journal of cardiology 110.3 (2012): 383-391.
  33. Caldeira, Daniel, Cláudio David, and Cristina Sampaio. “Tolerability of angiotensin-receptor blockers in patients with intolerance to angiotensin-converting enzyme inhibitors.” American Journal of Cardiovascular Drugs 12.4 (2012): 263-277.
  34. Kronish, Ian M., et al. “Meta-analysis: impact of drug class on adherence to antihypertensives.” Circulation 123.15 (2011): 1611-1621.
  35. Dimou, Chrisa, et al. “A systematic review and network meta-analysis of the comparative efficacy of angiotensin-converting enzyme inhibitors and angiotensin receptor blockers in hypertension.” Journal of human hypertension 33.3 (2019): 188-201.
  36. McDowell, Sarah E., et al. “A practical guide to monitoring for adverse drug reactions during antihypertensive drug therapy.” Journal of the Royal Society of Medicine 106.3 (2013): 87-119.
  37. Gennari, F. John. “Hypokalemia.” New England Journal of Medicine 339.7 (1998): 451-458.
  38. Passmore, A. P., G. B. Kondowe, and G. D. Johnston. “Caffeine and hypokalemia.” Annals of internal medicine 105.3 (1986): 468-468.
  39. Rodenburg, Eline M., et al. “Thiazide-associated hyponatremia: a population-based study.” American journal of kidney diseases 62.1 (2013): 67-72.
  40. Spital, Aaron. “Diuretic-induced hyponatremia.” American journal of nephrology 19.4 (1999): 447-452.

Funzionalità renale durante l’uso di AAS/PEDs

Introduzione:

I reni sono responsabili, tra l’altro, del filtraggio del sangue e della produzione di urina. Lo fanno creando un filtrato dalle grandi quantità di sangue che li attraversano. Di solito, più di un litro di sangue passa attraverso i reni ogni minuto. Se si sottrae la frazione non fluida, lasciando quindi il plasma sanguigno, questo si traduce in circa 625 ml di plasma sanguigno che passa attraverso i reni ogni minuto. Circa un quinto di questo fluido viene filtrato attraverso i capillari glomerulari (vedi figura sotto) in ogni singolo nefrone di cui sono composti i reni. Il nefrone è l’unità funzionale del rene. Ciascuno di essi è in grado di filtrare il sangue e di produrre l’urina. Un rene è composto all’incirca da 1 milione di nefroni, ma la percentuale varia notevolmente da una persona all’altra [1]. Il fluido che viene filtrato attraverso i capillari glomerulari viene catturato in un “sacco” chiamato capsula di Bowman. La velocità con cui questo fluido, o filtrato glomerulare, viene catturato collettivamente nella capsula di Bowman da tutti i nefroni al minuto è definita velocità di filtrazione glomerulare (eGFR). Negli adulti sani è di circa 125mL/min (il 20% dei 625mL/min di cui sopra).

Circa 625 mL/min di flusso di plasma renale (RPF) passano attraverso i reni, di cui 125 mL/min vengono catturati dalla capsula di Bowman. Di conseguenza, quasi tutto questo viene riassorbito (REAB; 124 mL/min), portando a una produzione di urina di circa 1 mL/min. Immagine tratta da Guyton and Hall Textbook of Medical Physiology 13a edizione.

Stima della velocità di filtrazione glomerulare (eGFR)

La stima del eGFR viene utilizzata come indicatore della funzione renale. Il metodo migliore per farlo è utilizzare una sostanza che viene filtrata liberamente dal glomerulo e non viene né secreta, né riassorbita, né sintetizzata, né metabolizzata dal rene. Pertanto, qualsiasi quantità di sostanza venga filtrata dal glomerulo viene escreta anche nelle urine. Pertanto, l’eGFR può essere ricavato con precisione dalle misurazioni delle urine e dalla conoscenza della quantità somministrata. Il gold standard per misurarlo è l’utilizzo di una sostanza chiamata inulina. È poco utilizzata nella pratica perché è costosa, la maggior parte dei laboratori non è in grado di dosarla e per una valutazione più accurata è necessaria un’endovena con diversi campioni di sangue e la cateterizzazione della vescica. Tutto sommato, non è molto pratico.

Per questo motivo, l’eGFR viene spesso stimato in base alla concentrazione di creatinina nel siero. La creatinina non viene riassorbita o metabolizzata dai reni e viene filtrata liberamente a livello del glomerulo. Inoltre, l’apporto dal tessuto muscolare scheletrico è costante (essendo un prodotto di degradazione della creatina), per cui non è necessario somministrarla per via endovenosa, a differenza dell’inulina. Tuttavia, può verificarsi una significativa secrezione tubulare di creatinina [2]. Pertanto, pur non essendo assolutamente perfetta, queste proprietà della creatinina la rendono comunque utile per ricavare l’eGFR. Sono state stabilite diverse formule che possono fornire una stima del eGFR in base alla sua concentrazione. Tutte si basano sul presupposto che livelli di creatinina più elevati implicano una minore eliminazione di creatinina, ovvero una diminuzione del eGFR.

La formula attualmente raccomandata nella pratica clinica è l’equazione della Chronic Kidney Disease Epidemiology Collaboration (CKD-EPI) [3]. In precedenza, veniva comunemente utilizzata la Modification of Diet in Renal Disease (MDRD). L’equazione CKD-EPI tiene conto, oltre che della concentrazione di creatinina sierica, del sesso, dell’età e del gruppo etnico ed è corretta per un’area di superficie corporea di 1,73 m2. In questo modo si ottengono valori di eGFR con un’unità di misura di mL/min/1,73m2. Un eGFR normale o elevato è considerato superiore a 90 [3].

Problemi con l’eGFR basato sulla creatinina negli utilizzatori di AAS

La stima del eGFR basata sulla concentrazione di creatinina nel siero è notoriamente inaffidabile nei soggetti muscolosi. Poiché il muscolo è il principale sito di immagazzinamento della creatina nell’organismo, i soggetti muscolosi hanno una maggiore quantità di creatina nel corpo. Di conseguenza, anche il tasso di produzione di creatinina è più elevato. Di conseguenza, con tassi di clearance simili, anche i livelli di creatinina nel siero saranno più elevati. Di conseguenza, queste formule sottostimano il vero eGFR. Un altro problema che si presenta in questa popolazione è quello causato dall’integrazione di creatina. L’integrazione di creatina è una pratica comune tra i soggetti che si allenano contro-resistenza ed è efficace nell’aumentare le riserve corporee di creatina [4]. Di conseguenza, la produzione di creatinina è in assoluto più elevata. Inoltre, la creatina etil-estere in particolare può portare a un forte aumento dei livelli di creatinina nel siero [5, 6]. Il motivo più probabile è che la creatina etil-estere viene rapidamente degradata in creatinina nell’organismo dopo l’ingestione [7]. Anche l’ingestione di carne cotta può aumentare transitoriamente i livelli di creatinina nel siero per diverse ore [8]. Inoltre, ci sono prove che indicano che l’uso di steroidi anabolizzanti potrebbe aumentare la biosintesi della creatina. La creatina viene sintetizzata con un meccanismo a due fasi, come illustrato di seguito:

Immagine tratta da Bond’s Dietary Supplements.

La reazione catalizzata dall’AGAT, che forma l’acido guanidinoacetico, è la fase limitante della sintesi della creatina [9]. È stato riscontrato che la somministrazione di uno steroide anabolizzante (17α-metil testosterone) aumenta l’espressione di AGAT [10]. Inoltre, ha aumentato l’escrezione di acido guanidinoacetico nelle urine del 70%. L’insieme di questi dati suggerisce fortemente che gli steroidi anabolizzanti, almeno quelli biodisponibili per via orale, stimolano la biosintesi della creatina. Di conseguenza, potrebbero aumentare l’accumulo di creatina e quindi influenzare anche il tasso assoluto di produzione di creatinina. Infine, la maggior parte dei consumatori di steroidi anabolizzanti consuma anche una dieta ad alto contenuto proteico. È stato riscontrato che una dieta ad alto contenuto proteico aumenta la eGFR [11]. Si noti che non si tratta di una sovrastima del eGFR, ma di un leggero aumento del eGFR reale.

Riassumendo, i seguenti fattori possono influenzare i livelli di creatinina sierica e quindi l’eGFR stimato senza influenzare effettivamente l’eGFR reale:

  • Essere più muscolosi
  • Integrazione di creatina (in particolare di creatina etil-estere)
  • Aver mangiato carne cotta nelle ore precedenti la misurazione
  • Assunzione di steroidi anabolizzanti (per via orale).

Detto questo, se si tiene conto del fatto che l’eGFR sarà alterato da questi fattori, si possono comunque osservare variazioni dell’eGFR nel tempo. Supponendo di mantenere tutto abbastanza costante, queste variazioni possono essere indicative di cambiamenti nella velocità di filtrazione glomerulare.

Gli AAS influenzano l’eGFR basato sulla creatinina

Pochi studi hanno misurato l’effetto degli steroidi anabolizzanti, in particolare del Testosterone Enantato, sui livelli di creatinina sierica. Bhasin et al. hanno riportato un lieve aumento da 1,0mg/dL a 1,1mg/dL in uomini normali che ricevevano 600mg di Testosterone Enantato settimanalmente in associazione a esercizi contro-resistenza [12]. Tuttavia, uno studio successivo dello stesso gruppo non ha rilevato cambiamenti significativi nei livelli di creatinina sierica in giovani uomini sani che ricevevano dosi graduate di Testosterone Enantato da 25 a 600mg settimanali per una durata di 20 settimane [13]. Lo stesso gruppo, sempre con un design di studio simile, ma in uomini più anziani, ha riscontrato un aumento da 1,03 a 1,17mg/dL negli uomini che ricevevano 600mg settimanali e da 1,12 a 1,19mg/dL nel gruppo che riceveva 125mg settimanali (che è limite di dosaggio della terapia sostitutiva del Testosterone [TRT]) [14]. Anche uno studio che ha fornito il proormone orale 1-androsterone al dosaggio di 330mg al giorno per 4 settimane ha rilevato un aumento da 1,1mg/dL a 1,3mg/dL dei livelli di creatinina sierica [15]. Gli autori hanno anche calcolato l’eGFR, che è sceso da 88,3 a 71,9ml/min/1,73m2. Non è chiaro se questi aumenti della creatinina sierica riflettano un’effettiva diminuzione del eGFR o se siano semplicemente artefatti derivanti dai problemi relativi all’eGFR basato sulla creatinina, come sottolineato in precedenza. In particolare, non sono note disfunzioni o malattie renali causate dagli steroidi anabolizzanti, ad eccezione di alcuni casi riportati.

Alternative all’eGFR basato sulla creatinina

Nei casi in cui vi siano chiare ragioni per sospettare che l’eGFR basato sui livelli di creatinina sierica sia impreciso, si possono utilizzare alcuni metodi alternativi. Uno di questi si basa sulla misurazione dei livelli di cistatina C nel siero. L’idea è più o meno simile a quella della misurazione della creatinina. La differenza principale è che la cistatina C è prodotta da tutte le cellule (nucleate) a un tasso relativamente costante. Tuttavia, una differenza importante è che una certa metabolizzazione della sostanza avviene nei tubuli. Inoltre, mentre inizialmente si pensava che non fosse influenzata dal sesso, dall’età o dalla massa muscolare, le prove che si stanno accumulando suggeriscono che in realtà lo sia. Diversi studi hanno rilevato che è influenzato da sesso, età, razza, peso, altezza, composizione corporea e stato di fumatore [16, 17, 18]. Tuttavia, uno studio ha concluso che la cistatina C potrebbe rappresentare un’alternativa più adeguata per valutare la funzione renale nei soggetti con massa muscolare più elevata quando si sospetta una lieve compromissione renale [19]. È probabile che l’eGFR basato sulla cistatina C possa fornire un’immagine più chiara del vero eGFR di quanto non faccia l’eGFR basato sulla creatinina nei soggetti allenati contro-resistenza che fanno o non fanno uso di steroidi anabolizzanti. Infine, i dati suggeriscono che la combinazione delle due misurazioni potrebbe addirittura fornire un quadro ancora più accurato di una delle due da sola nella malattia renale cronica [20]. Tuttavia, questi dati non sono stati verificati in modo specifico nei soggetti muscolosi/bodybuilder.

Negli studi di ricerca vengono utilizzati anche marcatori più affidabili come lo Iotalamato e lo Ioexolo. Entrambi possono essere utilizzati con una singola iniezione in bolo, ma richiedono misurazioni plasmatiche multiple. Tuttavia, sono entrambi poco costosi e forniscono stime migliori rispetto all’eGFR basato sulla creatinina/cistatina C. L’Iotalamato, per quanto ne so, è il meno utilizzato nella pratica clinica ed è radioattivo (lo Ioexolo non lo è). Lo Iohexolo comporta un piccolo rischio di nefrotossicità e di reazione allergica (soprattutto ad alte dosi). Lo menziono più per completezza che per altro, in quanto non è qualcosa che dovrebbe essere usato di routine.

Glomerulosclerosi focale segmentale (FSGS) e rilevamento del danno renale con la misurazione delle urine

In letteratura ci sono pochissime segnalazioni di steroidi anabolizzanti dannosi per i reni. Un articolo degno di nota che riporta disfunzioni renali nei consumatori di steroidi anabolizzanti è quello del 2010 di Herlitz et al. [21]. Descrive 10 pazienti provenienti dagli archivi del loro laboratorio di patologia renale in un periodo di 10 anni. I pazienti erano tutti culturisti con una lunga storia di uso di steroidi anabolizzanti. Sono state prelevate biopsie renali che hanno rivelato una glomerulosclerosi focale segmentaria (FSGS) in nove di loro, e quattro di loro presentavano anche glomerulomegalia. In uno dei pazienti non sono stati riscontrati segni di FSGS, ma solo di glomerulomegalia. Che cos’è la FSGS? È un termine un po’ generico per indicare un gruppo di malattie che portano a lesioni glomerulari, mediate da diversi insulti diretti o inerenti al podocita (le cellule che formano la superficie esterna dei capillari glomerulari) [22]. O forse, per meglio dire, è un reperto istologico che non indica necessariamente una malattia specifica. In ogni caso, nella FSGS i podociti iniziano a cambiare forma, diventando più o meno appiattiti (effacement). A un certo punto, il podocita muore e si stacca dalla membrana basale. Poiché i podociti sono cosiddetti “differenziati terminali”, non possono andare incontro a divisione cellulare (proliferare). Pertanto, queste cellule vengono sostituite da tessuto connettivo (sclerosi). Ovviamente il tessuto connettivo non funziona come i podociti e quindi la funzione di filtraggio del glomerulo è compromessa.

Questo può manifestarsi con la perdita di proteine nelle urine. Che non dovrebbero esserci (a parte alcune tracce). I bodybuilder di questo studio hanno perso grandi quantità di proteine nelle urine (in media circa 10 grammi al giorno). In prospettiva, di solito non dovrebbe trattarsi di più di qualche milligrammo. Uno dei bodybuilder era addirittura in grado di produrre il proprio frullato proteico, visto che ha fatto la pipì con ben 26 g di proteine al giorno. In particolare, anche la creatinina sierica era marcatamente elevata in questi soggetti. Mentre l’intervallo di normalità va da 0,9mg/dL a 1,3mg/dL, questi soggetti presentavano in media livelli di creatinina sierica pari a 3,0mg/dL, con uno che raggiungeva l’incredibile valore di 7,8mg/dL. Ovviamente, queste grandi deviazioni sono chiaramente causate da una diminuzione della funzione renale.

Ci sono alcune cose che vorrei sottolineare in questo articolo. Uno è che questi bodybuilder non erano bodybuilder medi. Il loro IMC medio era di 35 kg/m2. Erano dannatamente enormi. Quattro di loro hanno ammesso di aver fatto uso di steroidi anabolizzanti in combinazione con il GH e uno di loro con l’Insulina. Inoltre, sei avevano anche l’ipertensione. Di seguito è riportata la foto di uno di loro:

Sono riusciti a effettuare un follow-up di otto dei soggetti dopo la sospensione degli steroidi anabolizzanti (a tutti, tranne uno, erano stati prescritti anche dei farmaci, per lo più inibitori del sistema Renina-Angiotensina-Aldosterone [RAAS]). Al follow-up, sono stati osservati grandi miglioramenti nella proteinuria e miglioramenti variabili nei livelli di creatinina sierica. In particolare, un paziente è ricaduto nell’uso di steroidi anabolizzanti e ha visto aumentare di nuovo in modo considerevole l’escrezione di proteine nelle urine.

Sebbene sia difficile affermare che tutto questo possa essere il risultato dell’uso di steroidi anabolizzanti, sembra probabile che in alcuni rari casi l’uso cronico eccessivo di steroidi anabolizzanti possa portare a questo fenomeno. Anche perché non se ne parla molto in letteratura, nonostante i milioni e milioni di consumatori di steroidi anabolizzanti sparsi per il mondo. Tuttavia, potrebbe esserci una significativa sottostima, in quanto forme più lievi di danno renale potrebbero passare inosservate, anche con le misurazioni di routine dell’eGFR. La diagnosi precoce può essere ottenuta con il test delle proteine nelle urine, che raramente viene effettuato senza indicazione.

Per questo motivo, si potrebbe raccomandare di effettuare le misurazioni delle urine con una certa regolarità. Ad esempio, annualmente o semestralmente. Lievi aumenti di albumina nelle urine dovrebbero indurre a ripetere l’esame, poiché possono derivare, ad esempio, da un’infezione o dall’esercizio fisico, senza essere causati da un vero e proprio danno renale. In caso di elevazioni persistenti o elevate, è necessario avviare un ulteriore follow-up e, idealmente, interrompere l’uso di steroidi anabolizzanti.

Nota: la ricerca in atto ha ipotizzato che l’uso di AAS sia adittivo al possibile emergere di disfunzioni renali. I risultati di alcuni studi indicano infatti che un’elevata assunzione di proteine, l’uso di AAS, in particolare gli schemi, tra cui il Boldenone Undecylenato, e altri farmaci con un certo “carico renale”, aumentano l’ecogenicità corticale, lo spessore del parenchima renale e il volume renale nei bodybuilder.

Interazione di rInsulina e rhGH sulla funzionalità renale

L’insulino-resistenza è una caratteristica comune nei bodybuilder che usano per lunghi periodi di tempo protocolli di hGH/Insulina. L’IR è comune nei pazienti con malattia renale cronica (CKD), anche in assenza di diabete (DeFronzo et al., 1981; Shinohara et al., 2002; Becker et al., 2005; Kobayashi et al., 2005; Landau et al., 2011), ed è un fattore di rischio per la progressione della CKD (Fox et al., 2004). La sua prevalenza nella CKD varia dal 30 al 50% e dipende principalmente dal metodo di misurazione adottato (Spoto et al., 2016). L’insulino-resistenza può essere rilevata nelle fasi iniziali, quando l’eGFR è ancora nel range di normalità, suggerendo un ruolo potenziale nell’innescare la CKD (Fliser et al., 1998). Un ampio studio basato sulla coorte Atherosclerosis Risk in Communities (ARICs) ha confermato che lo sviluppo della CKD aumenta in stretto parallelismo con il numero di criteri della sindrome metabolica misurati negli adulti non diabetici, e questa relazione rimane significativa anche dopo aver controllato lo sviluppo di diabete e ipertensione (Kurella et al., 2005). L’insulino-resistenza è stata anche associata a una prevalente CKD e a un rapido declino della funzione renale in individui asiatici anziani e non diabetici (Cheng et al., 2012) e alla microalbuminuria nella popolazione generale (Mykkänen et al, 1998) e in pazienti con T1DM (Yip et al., 1993; Ekstrand et al., 1998) e T2DM (Groop et al., 1993), indicando che questa relazione è indipendente dal diabete (Mykkänen et al., 1998; Chen et al., 2003, 2004). Il meccanismo proposto per cui l’IR contribuisce al danno renale prevede il peggioramento dell’emodinamica renale attraverso l’attivazione del sistema nervoso simpatico (Rowe et al., 1981), la ritenzione di sodio, la diminuzione dell’attività della Na+, K+-ATPasi e l’aumento del GFR (Gluba et al., 2013).

L’eziologia dell’IR nella CKD è multifattoriale e dipende da fattori di rischio classici e specifici della CKD, come l’inattività fisica, l’infiammazione e lo stress ossidativo, le alterazioni delle adipochine, la carenza di vitamina D, l’acidosi metabolica, l’anemia e le tossine microbiche (Spoto et al., 2016).

L’emodialisi a lungo termine ha un effetto positivo sull’IR (DeFronzo et al., 1978), ma ci sono pochi dati clinici sull’effetto della dialisi peritoneale.

Oltre a essere un fattore di rischio per l’insorgenza e la progressione della CKD, l’IR è anche coinvolta nell’aumento del rischio cardiovascolare (CV) in questa popolazione. L’IR può essere responsabile dell’ipertensione arteriosa attraverso la stimolazione diretta del RAAS (Nickenig et al., 1998), l’attivazione del sistema simpatico (Sowers et al., 2001) e la sottoregolazione del sistema dei peptidi natriuretici (Sarzani et al., 1999).

Similmente a quanto accade nei pazienti acromegalici, livelli cronicamente alti di rhGH possono essere associati a ipertrofia renale nell’uomo [Kamenický P et al. 2014]. In uno studio caso-controllo, la lunghezza del rene valutata mediante ecografia renale è risultata significativamente aumentata di circa 5cm (55%) e 2cm (20%) rispettivamente nei pazienti acromegalici attivi e controllati [Auriemma RS et al. 2010]. Le dimensioni del rene si normalizzano rapidamente entro 3-6 mesi nei pazienti acromegalici sottoposti a chirurgia transfenoidale [Zhang Z et al. 2018]. Mancano studi sistematici sull’istologia renale nei pazienti acromegalici. Rari casi, in cui i pazienti acromegalici sono stati sottoposti a biopsia renale a causa della sindrome nefrosica o della proteinuria persistente, hanno rivelato una glomerulosclerosi focale segmentaria [Takai M et al. 2001]. In un paziente acromegalico che presentava proteinuria di gamma nefrosica e glomerulosclerosi focale segmentaria alla biopsia renale, la proteinuria si è rapidamente normalizzata dopo l’asportazione del tumore, ma è ritornata 4 mesi dopo, rispondendo però al trattamento con Prednisolone [Wang R et al. 2021]. Nei pazienti acromegalici sottoposti a biopsia renale è stata notata solo un’ipertrofia moderata o non glomerulare.

I pazienti acromegalici presentano un’iperfiltrazione glomerulare caratterizzata da un aumento di circa il 15% del eGFR e del RPF rispetto ai soggetti sani, che è reversibile nella maggior parte dei pazienti, ma non in tutti, con la rimozione chirurgica degli adenomi ipofisari [Fujio S et al. 2016]. Si ritiene che l’iperfiltrazione glomerulare persistente contribuisca allo sviluppo di albuminuria nei pazienti acromegalici sottoposti a chirurgia tardiva [Grunenwald S et al. 2011]. Nello studio Baldelli, la microalbuminuria è stata riportata nel 55% dei pazienti acromegalici e associata a ipertensione, alterata tolleranza al glucosio e diabete [Baldelli R et al. 2008].

Similmente a quanto osservato con gli abusatori di rhGH, i pazienti acromegalici mostrano un aumento dell’acqua corporea totale e del sodio e possono presentare un edema evidente. Questi cambiamenti sono legati alle proprietà di ritenzione di sodio del GH e dell’IGF-1 attraverso l’ENaC nei tubuli distali renali e possono essere invertiti se i pazienti sono sottoposti a un trattamento efficace del tumore che produce GH [Kamenický P et al. 2020]. L’acqua corporea totale (56% contro 50% del peso corporeo) ed extracellulare (20% contro 15% del peso corporeo), così come il sodio scambiabile, sono risultati aumentati nei pazienti acromegalici rispetto ai soggetti sani, mentre non sono state rilevate differenze nel contenuto di acqua intracellulare [Ikkos D et al. 1954]. Anche il volume plasmatico è risultato aumentato in questi pazienti [Hirsch EZ et al. 1969]. Le conseguenze cliniche di queste alterazioni sono l’ipertensione arteriosa, l’ipertrofia ventricolare sinistra e l’insufficienza cardiaca congestizia, che contribuiscono all’aumento complessivo della mortalità nei pazienti non trattati. È importante notare che l’ipertensione arteriosa è associata a un esito inferiore in questi pazienti [Vila G et al. 2020]. Inoltre, i pazienti acromegalici diabetici presentano un’ipertrofia ventricolare sinistra più pronunciata rispetto ai pazienti non diabetici [Nemes A et al. 2020].

I pazienti acromegalici spesso presentano una lieve iperfosfatemia nonostante l’aumento del eGFR, a causa dell’aumento del TmP/eGFR, che può essere utilizzato come misura completa dello stato della malattia e può essere invertito con il trattamento [Xie T et al. 2020]. I meccanismi sottostanti includono l’up-regulation del cotrasportatore Na-Pi 2a nei tubuli prossimali renali indotta dall’IGF-1 e un maggiore assorbimento intestinale di fosfato, dovuto all’aumento della sintesi di calcitriolo indotto dal GH. I pazienti mostrano spesso concentrazioni sieriche verso l’intervallo superiore di normalità in associazione a ipercalciuria [Manroa P et al. 2014]. Questi risultati sono molto probabilmente correlati alla sintesi di calcitriolo indotta dal GH, con conseguente aumento dell’assorbimento intestinale di calcio, poiché i livelli di calcitriolo tendono a essere elevati in questi pazienti. Inoltre, nei pazienti acromegalici è stato dimostrato un maggiore assorbimento di calcio nei reni, molto probabilmente legato alla stimolazione indotta dal calcitriolo dell’espressione di TRPV5 nei tubuli renali distali [Suzuki Y et al. 2008]. Si ritiene che l’alterato metabolismo del calcio contribuisca all’aumento della fragilità scheletrica osservato nei pazienti acromegalici [Mazziotti G et al. 2013].

Conclusioni:

Sebbene non vi siano prove certe della correlazione tra patologie renali e AAS, questi ultimi hanno mostrato di poter causare peggioramenti della funzionalità renale anche solo in modo transitorio. La loro azione addittiva con altre molecole e loro alterazione del contesto metabolico (vedi abuso di rInsulina e rhGH con conseguente peggioramento dell’IR) può essere in parte la causa delle problematiche renali osservati in diversi bodybuilder Enhanced, specie di alto livello. Gli studi svolti su animali hanno mostrato possibili attività nefrotossiche in particolari AAS come, ad esempio, il Boldenone. La ricerca, seppur in piccolo, continua e un giorno potremmo avere le idee più chiare sulla reale correlazione tra AAS (e PEDs) e malattie renali.

Gabriel Bellizzi [CEO BioGenTech]

Riferimenti:

  1. Bertram, John F., et al. “Human nephron number: implications for health and disease.” Pediatric nephrology 26.9 (2011): 1529-1533.
  2. Shemesh, Ovadia, et al. “Limitations of creatinine as a filtration marker in glomerulopathic patients.” Kidney international 28.5 (1985): 830-838.
  3. Eknoyan, Garabed, et al. “KDIGO 2012 clinical practice guideline for the evaluation and management of chronic kidney disease.” Kidney Int 3.1 (2013): 5-14.
  4. Harris, Roger C., Karin Söderlund, and Eric Hultman. “Elevation of creatine in resting and exercised muscle of normal subjects by creatine supplementation.” Clinical science 83.3 (1992): 367-374.
  5. Williamson, Lydia, and David New. “How the use of creatine supplements can elevate serum creatinine in the absence of underlying kidney pathology.” Case Reports 2014 (2014): bcr2014204754.
  6. Velema, M. S., and W. De Ronde. “Elevated plasma creatinine due to creatine ethyl ester use.” Neth J Med 69.2 (2011): 79-81.
  7. Gufford, Brandon T., et al. “pH-dependent stability of creatine ethyl ester: relevance to oral absorption.” Journal of dietary supplements 10.3 (2013): 241-251.
  8. Preiss, David J., et al. “The influence of a cooked-meat meal on estimated glomerular filtration rate.” Annals of clinical biochemistry 44.1 (2007): 35-42.
  9. Walker, James B. “Creatine: biosynthesis, regulation, and function.” Adv Enzymol Relat Areas Mol Biol 50.177 (1979): 2.
  10. Hoberman, Henry D., Ethan AH Sims, and William W. Engstrom. “The effect of methyltestosterone on the rate of synthesis of creatine.” Journal of Biological Chemistry 173.1 (1948): 111-116.
  11. Martin, William F., Lawrence E. Armstrong, and Nancy R. Rodriguez. “Dietary protein intake and renal function.” Nutrition & metabolism 2.1 (2005): 1-9.
  12. Bhasin, Shalender, et al. “The effects of supraphysiologic doses of testosterone on muscle size and strength in normal men.” New England Journal of Medicine 335.1 (1996): 1-7.
  13. Bhasin, Shalender, et al. “Testosterone dose-response relationships in healthy young men.” American Journal of Physiology-Endocrinology And Metabolism (2001).
  14. Bhasin, Shalender, et al. “Older men are as responsive as young men to the anabolic effects of graded doses of testosterone on the skeletal muscle.” The Journal of Clinical Endocrinology & Metabolism 90.2 (2005): 678-688.
  15. Granados, Jorge, et al. “Prohormone supplement 3β-hydroxy-5α-androst-1-en-17-one enhances resistance training gains but impairs user health.” Journal of applied physiology 116.5 (2014): 560-569.
  16. Knight, Eric L., et al. “Factors influencing serum cystatin C levels other than renal function and the impact on renal function measurement.” Kidney international 65.4 (2004): 1416-1421.
  17. Groesbeck, Darcy, et al. “Age, gender, and race effects on cystatin C levels in US adolescents.” Clinical Journal of the American Society of Nephrology 3.6 (2008): 1777-1785.
  18. Macdonald, Jamie, et al. “GFR estimation using cystatin C is not independent of body composition.” American journal of kidney diseases 48.5 (2006): 712-719.
  19. Baxmann, Alessandra Calábria, et al. “Influence of muscle mass and physical activity on serum and urinary creatinine and serum cystatin C.” Clinical Journal of the American Society of Nephrology 3.2 (2008): 348-354.
  20. Stevens, Lesley A., et al. “Estimating GFR using serum cystatin C alone and in combination with serum creatinine: a pooled analysis of 3,418 individuals with CKD.” American journal of kidney diseases 51.3 (2008): 395-406.
  21. Herlitz, Leal C., et al. “Development of focal segmental glomerulosclerosis after anabolic steroid abuse.” Journal of the American Society of Nephrology 21.1 (2010): 163-172.
  22. D’Agati, Vivette D., Frederick J. Kaskel, and Ronald J. Falk. “Focal segmental glomerulosclerosis.” New England Journal of Medicine 365.25 (2011): 2398-2411.

Comprendere gli Aminoacidi – dalle basi agli EAA. [6° Parte – gli eaa]

Introduzione alla 6° ed ultima parte:

Nelle precedenti parti di questo lungo viaggio alla scoperta e comprensione degli aminoacidi [Parte , , , e ] abbiamo capito chiaramente cosa sono, quali sono le loro funzioni biologiche ed abbiamo analizzato quegli AA che sono maggiormente utilizzati in campo sportivo. In questa parte conclusiva il viaggio raggiungerà il culmine con una trattazione approfondita degli Aminoacidi Essenziali/EAA.  

Introduzione agli EAA:

Gli aminoacidi “essenziali” (EAA) della dieta – istidina, isoleucina, leucina, lisina, metionina, fenilalanina, treonina, triptofano e valina – sono detti “essenziali” perché non possono essere prodotti endogenamente e quindi devono essere consumati per la sopravvivenza umana. Inoltre, l’arginina è considerata un aminoacido “condizionatamente” essenziale, il che significa che in alcune circostanze la produzione endogena di arginina non riesce a soddisfare le esigenze fisiologiche. La necessità di consumare tutti gli EAA è stata ben stabilita negli ultimi 100 anni [1], ed esiste un fabbisogno giornaliero accettato per ciascun EAA come parte del normale apporto dietetico [2]. Il fabbisogno giornaliero si basa sulla quantità minima di ciascun EAA che deve essere consumata per evitare sintomi clinici di carenza. Un consumo inadeguato di uno solo dei nove EAA provoca sintomi di carenza, tra cui un’alterata sintesi proteica [3]. I requisiti per il consumo giornaliero di ciascun EAA sono convenzionalmente soddisfatti come componenti dell’apporto proteico dietetico di routine. La quantità e il profilo degli EAA nelle singole proteine alimentari, insieme alla digeribilità degli EAA legati alle proteine, costituiscono la base per la valutazione quantitativa della qualità della proteina pura [4]. Le proteine che contengono una quantità abbondante di tutti gli EAA in un formato altamente digeribile sono considerate proteine di “alta qualità” [4].

Sono stati fatti vari tentativi per esprimere la “qualità” o il “valore” di vari tipi di proteine. Le misure includono il valore biologico, l’utilizzo netto delle proteine, il rapporto di efficienza proteica, il punteggio aminoacidico corretto per la digeribilità delle proteine e il concetto di proteine complete. Questi concetti sono importanti nell’industria zootecnica, perché la mancanza relativa di uno o più aminoacidi essenziali negli alimenti per animali avrebbe un effetto limitante sulla crescita e quindi sul rapporto di conversione degli alimenti. Pertanto, diversi mangimi possono essere somministrati in combinazione per aumentare l’utilizzo netto delle proteine, oppure si può aggiungere al mangime un supplemento di un singolo aminoacido (metionina, lisina, treonina o triptofano).

Mentre l’importanza di soddisfare il fabbisogno minimo di ciascun EAA attraverso il consumo di proteine alimentari di alta qualità è riconosciuta da molti decenni [5], i benefici ottenibili dal consumo di EAA in forma libera in quantità superiori al fabbisogno minimo sono stati pienamente apprezzati solo negli ultimi 25 anni. Sono disponibili prodotti a base di singoli aminoacidi liberi, come la leucina o la lisina, e composizioni di piccoli gruppi di EAA, in particolare gli aminoacidi a catena ramificata (leucina, valina e isoleucina; BCAA), ma molti studi hanno documentato che si ottengono maggiori benefici da composizioni contenenti tutti gli EAA. L’integrazione giornaliera con composizioni di tutti gli EAA in forma libera ha dimostrato di essere benefica in molti modi [6]. In particolare, le composizioni di EAA in forma libera stimolano la sintesi proteica e il ricambio proteico nell’organismo, compresa la sintesi di nuove proteine muscolari. La stimolazione della sintesi proteica muscolare (MPS) da parte degli EAA può produrre un aumento della massa e della qualità muscolare, che si traduce in un miglioramento delle prestazioni fisiche e dei risultati funzionali [7].

La valutazione dei benefici degli EAA si differenzia da quella di molti altri integratori alimentari valutati in quanto esistono requisiti ben accettati per il consumo giornaliero di EAA. Inoltre, piuttosto che integratori contenenti un solo composto, come la creatina, esistono combinazioni quasi illimitate dei nove EAA che possono essere realizzate a seconda della richiesta fisiologica.

Meccanismo d’azione degli EAA

  • L’importanza del turnover delle proteine muscolari

Il continuo rinnovamento delle proteine muscolari degradate e danneggiate è importante per mantenere la massa e la funzione proteica del muscolo. Nello stato post-assorbitivo, la ripartizione netta delle proteine muscolari mantiene una fornitura costante di EAA plasmatici che forniscono precursori per la sintesi proteica in altri tessuti e organi. Gli EAA assunti con la dieta ripristinano la perdita netta di proteine muscolari stimolando la MPS. In condizioni normali, i tassi di MPS e di degradazione delle proteine muscolari sono uguali nel corso della giornata. Se la MPS supera il tasso di degradazione delle proteine muscolari, la massa muscolare aumenterà nel tempo, con un potenziale aumento della forza. L’accelerazione del turnover proteico muscolare (cioè la sintesi e la degradazione delle proteine aumentano in egual misura), senza un aumento della massa proteica muscolare netta, può anche giovare alla funzione muscolare, sostituendo le fibre muscolari più vecchie e danneggiate con nuove fibre altamente funzionanti [8]. Pertanto, la stimolazione del MPS/turnover è la principale base metabolica per l’aumento della forza e della funzione fisica. Sebbene anche i cambiamenti nella degradazione delle proteine giochino un ruolo nel controllo del metabolismo proteico muscolare, la stimolazione della MPS è la base principale degli effetti benefici degli integratori di EAA. Inoltre, le prime ricerche hanno dimostrato che l’effetto degli aminoacidi sul muscolo scheletrico si esplica principalmente attraverso la stimolazione della MPS, dato che la ripartizione delle proteine muscolari è rimasta invariata in uno studio acuto [9]. È importante notare che, poiché la misurazione della disgregazione delle proteine muscolari non è semplice e problematica in caso di assunzione esogena, la MPS rappresenta anche un indicatore surrogato del turnover proteico.

  • Controllo della sintesi proteica muscolare

Il modo più definitivo per valutare l’effetto degli integratori di EAA sulle prestazioni fisiche è quello di misurare le risposte metaboliche e funzionali nel tempo quando vengono fornite quantità e profili diversi di EAA, a condizione che tutte le altre variabili siano mantenute costanti. Tuttavia, per ottenere risultati affidabili possono essere necessari mesi di trattamento, a causa del lento tasso di turnover delle proteine muscolari e della difficoltà di controllare tutte le altre variabili (dieta, assunzione totale di EAA, attività, ecc.). Di conseguenza, l’uso della metodologia dei traccianti isotopici stabili per quantificare la risposta acuta delle MPS a una singola dose di EAA in soggetti umani è diventato il surrogato accettato per prevedere la risposta anabolica nel muscolo. Aspetti della sintesi proteica, trascrizione e traduzione, possono essere potenzialmente influenzati dal consumo di EAA: in particolare l’iniziazione e l’allungamento traslazionale (vedi Figura 1a). La trascrizione dell’RNA messaggero (mRNA) dal DNA comporta l’attivazione dei relativi geni. I cambiamenti nell’attivazione dei geni si riflettono nel numero di mRNA specifici nella cellula. L’espressione dell’mRNA è importante perché l’assemblaggio fisico di nuove proteine avviene sull’mRNA. Il complesso processo di iniziazione consiste in diverse fasi collegate tra loro e mediate da fattori di iniziazione eucariotici (eIF). Il complesso mammalian target of rapamycin 1 (mTORC1) è un regolatore chiave dell’attivazione degli eIF a valle che sono mediatori dell’iniziazione delle MPS (vedi Figura 1b). Sia la trascrizione che la traslazione del processo di sintesi proteica possono essere stimolate dagli aminoacidi e dall’esercizio fisico [13-16]. Tuttavia, sia la trascrizione dell’mRNA [17] che lo stato di fosforilazione di mTORC1 [18] sono generalmente poco correlati con i tassi di MPS, il che significa che nessuno dei due processi è probabilmente limitante per la MPS nella maggior parte delle circostanze. Il controllo traslazionale della sintesi proteica da parte della disponibilità di EAA è stato riconosciuto fin dal 1958 [19]. La traduzione comporta il collegamento successivo degli aminoacidi nell’ordine dettato dal codice dell’mRNA. Gli aminoacidi intracellulari liberi sono legati ai corrispondenti RNA di trasferimento (tRNA), formando molecole di tRNA cariche. Le molecole di tRNA cariche a loro volta trasferiscono in sequenza gli amminoacidi legati ai siti dell’mRNA che corrispondono al codice del tRNA carico. L’allungamento traslazionale può procedere fino al completamento solo se sono disponibili quantità adeguate di tutti i precursori amminoacidici richiesti. Una carenza relativa di un qualsiasi EAA lo renderà limitante e l’allungamento traslazionale verrà interrotto prima del completamento del processo. Il controllo traslazionale della MPS richiede che siano disponibili quantità adeguate di tutti gli EAA per sostenere un aumento dei tassi di MPS. Oltre a fornire i precursori necessari per la sintesi proteica, gli EAA aumentano i geni associati al rilevamento, al trasporto e alla regolazione di mTORC1 degli aminoacidi [20].

Segnalazione mTOR: regolazione di mTORC1 da parte di stimoli a monte; insulina, esercizio fisico (resistenza, endurance), glucosio e aminoacidi (Aa). L’esercizio fisico porta a un deficit energetico (aumento dell’AMP) che stimola l’AMPK, inibendo l’mTORC1, mentre il consumo di glucosio aumenta l’ATP, inibendo l’AMPK. L’insulina e l’esercizio di resistenza attivano la via PI3K, regolando positivamente mTORC1, mentre l’esercizio di resistenza attiva CaMK, promuovendo soprattutto la biogenesi mitocondriale. Gli AA stimolano principalmente mTORC1 promuovendo la fosforilazione e la de-fosforilazione delle GTPasi rag, rag A/B e rag C/D, rispettivamente. Gli AA stimolano generalmente FNIP1/FLCN, promuovendo la de-fosforilazione di rag C/D, tuttavia, alcuni EAA (leucina, istidina, valina, treonina, isoleucina, metionina) agiscono per promuovere la fosforilazione di rag A/B; ciò porta a un’upregulation di mTORC1 e della traduzione a valle, nonché del metabolismo del glucosio e dei lipidi. Le figure sono tratte da [10-12].
Abbreviazioni: Akt, proteina chinasi B; AMPK, proteina chinasi attivata dall’AMP; PI3K, fosfoinositide 3-chinasi; Ca2 +, ione calcio; CaMK, proteina chinasi calcio/calmodulina-dipendente; FNIP1, proteina folliculina-interagente 1; FLCN, folliculina (FLCN); mTORC1, complesso 1 del bersaglio mammifero della rapamicina; FOX-O, fattori di trascrizione forkhead box-O; PGC-1α, peroxisome proliferator-activated gamma coactivator-1 alpha; MuRF-1, muscle ring-finger protein-1; eEF-2K, eukaryotic elongation factor-2 kinase; eEF2, eukaryotic elongation factor-2; TSC1/2, Tuberous sclerosis proteins 1 (hamartin) +2 (tuberin); Rheb, Ras homolog enriched in brain; LRS, leucil-tRNA sintetasi; SESN2, Sestrin-2; GATOR1/2, GAP (GTPase-activating protein) activity toward Rags 1+2; SAM, s-adenosyl methionine; SAMTOR, s-adenosyl methionine sensor for mTORC1; 4E-BP1, eukaryotic translation initiation factor 4E-binding protein 1; P70-S6K, (S6K1) proteina ribosomiale S6 chinasi beta-1; SREBP, sterol regulatory element binding protein; HIF-1α, hypoxia-inducible factor-1 alpha; PDCD4, Programmed cell death protein 4; SKAR, S6K1 Aly/REF-like substrate; eIF4E/B, eukaryotic translation initiation factor 4E+B.
Sintesi proteica: iniziazione, allungamento e terminazione trascrizionale che portano alla produzione di mRNA nel nucleo, poi esportato nel citosol per essere sottoposto a iniziazione, allungamento e terminazione traslazionale; produce un polipeptide che viene ripiegato in una proteina.
  • Importanza del protocollo utilizzato per misurare la risposta delle MPS al consumo di aminoacidi

Il metodo più comunemente utilizzato per misurare la MPS nei soggetti umani consiste nel determinare il tasso di incorporazione di un aminoacido tracciante con isotopi stabili nelle proteine muscolari nel corso del tempo, diviso per l’arricchimento del precursore [21]. Questo approccio porta al calcolo del tasso di sintesi frazionale delle proteine muscolari (FSR). Poiché la massa muscolare è relativamente costante nell’arco di diversi giorni, le variazioni del FSR sono convenzionalmente considerate un riflesso diretto della MPS [21]. Un approccio alternativo alla misurazione della MPS si basa sulla differenza artero-venosa di traccianti aminoacidici non marcati e marcati e sull’arricchimento isotopico del pool libero intracellulare [22]. Questi due metodi danno risultati comparabili per la MPS in soggetti umani [23]. Infatti, è stato dimostrato che la stimolazione acuta della MPS da parte del consumo di EAA si riflette nel bilancio proteico delle 24 ore della gamba [24]. L’evidenza supporta la traduzione delle differenze nella risposta acuta della MPS al consumo di EAA in parametri di risultato misurati per settimane o mesi. Ad esempio, l’effetto del consumo giornaliero di una formula a base di EAA in soggetti sani giovani e normali è stato confrontato con un placebo per 28 giorni di riposo completo a letto [7]. Il consumo quotidiano della formula a base di EAA per tutti i 28 giorni di riposo a letto ha migliorato la perdita di massa muscolare osservata nei soggetti che consumavano il placebo di una quantità prevista dallo studio con tracciante prima del riposo a letto [7]. L’accuratezza predittiva del metodo del tracciante in acuto in questo paradigma è particolarmente significativa perché l’attività e l’assunzione di cibo sono state completamente controllate durante i 28 giorni di intervento [7].

Il periodo di tempo in cui viene determinata la MPS è importante per interpretare il significato fisiologico dei cambiamenti acuti in risposta all’assunzione di aminoacidi. Un aumento transitorio della MPS ha meno probabilità di predire un aumento a lungo termine della massa e della funzione muscolare rispetto a una risposta che rimane al di sopra del valore di base per tre ore o più. Ad esempio, il consumo di leucina da sola può suscitare una risposta transitoria (1-2 ore) nella MPS muscolare, ma questa risposta deve essere interpretata con cautela [25]. Il consumo di una quantità sufficiente di leucina da sola può attivare mTORC1 e le molecole associate coinvolte nell’avvio del processo di sintesi proteica e si riflette in un aumento transitorio delle proteine muscolari MPS. Tuttavia, la sintesi delle proteine muscolari richiede un’adeguata disponibilità di tutti gli aminoacidi componenti, compresi i nove EAA. In assenza di apporto dietetico, gli EAA necessari per produrre proteine muscolari complete devono provenire da fonti endogene. Inizialmente, gli EAA aggiuntivi necessari per la sintesi di proteine muscolari complete possono provenire da pool di EAA liberi nel fluido intracellulare ed extracellulare. Tuttavia, il conseguente esaurimento degli EAA liberi in questi pool limiterà la sintesi proteica muscolare a causa dell’inadeguata disponibilità di precursori (EAA disponibili nei pool di aminoacidi). L’unica altra fonte potenziale degli EAA necessari per mantenere la MPS in questa circostanza è la degradazione proteica accelerata, che limiterà qualsiasi guadagno netto di proteine muscolari che ci si potrebbe aspettare in base alle variazioni acute della MPS. Pertanto, la risposta anabolica (cioè MPS – MPB) delle proteine muscolari al consumo di un singolo EAA, come la leucina, o di piccoli gruppi di EAA (BCAA) sarà limitata dalla scarsa disponibilità degli altri EAA.

Il lavoro di Fuchs e collaboratori [26] fornisce prove sull’interpretazione dell’importanza dell’intervallo di campionamento sulla risposta della FSR muscolare all’assunzione di aminoacidi. In questo studio, la FSR muscolare è stata determinata in risposta al consumo di BCAA, proteine del latte o chetoacidi a catena ramificata, corrispondenti a leucina, valina e isoleucina. La FSR delle proteine muscolari è stata stimolata nelle prime due ore dopo il consumo di tutti e tre gli integratori alimentari. Tuttavia, 2-5 ore dopo l’ingestione di ciascun integratore, la FSR delle proteine muscolari è rimasta stimolata solo dopo il consumo di proteine del latte. In altre parole, l’ingestione dei BCAA o dei chetoacidi associati non è riuscita a stimolare la FSR delle proteine muscolari rispetto al valore di base dopo il consumo [26]. Il tasso di FSR delle proteine muscolari è stato limitato nelle ore 2-5 dopo il loro consumo da una diminuzione della disponibilità degli EAA non forniti dall’integratore alimentare, come risulta dalla diminuzione della concentrazione plasmatica di fenilalanina. La diminuzione degli EAA plasmatici è stata probabilmente attenuata in qualche misura da un aumento del tasso di degradazione delle proteine muscolari, limitando così l’effetto anabolico netto della stimolazione della FSR delle proteine muscolari. Al contrario, la disponibilità di fenilalanina (come riflesso degli EAA) era elevata 2-5 ore dopo il consumo di proteine del latte a causa della continua digestione e assorbimento di tutti gli EAA, nonché della disponibilità di aminoacidi non essenziali di supporto. Gli autori hanno concluso che “questi dati suggeriscono che, oltre all’aumento postprandiale delle concentrazioni plasmatiche di BCAA, è necessario fornire altri aminoacidi (essenziali) per consentire un aumento postprandiale più prolungato del tasso di sintesi proteica muscolare” [26]. È quindi ragionevole basarsi principalmente su dati provenienti da studi in cui la MPS è stata determinata in un intervallo di 3 ore o più dopo il consumo di EAA per aspettarsi una traduzione dei risultati in risultati funzionali.

Sicurezza

Il consumo di EAA non è stato segnalato come causa di reazioni avverse. I soggetti affetti da rare malattie genetiche che comportano un’alterazione della capacità di metabolizzare alcuni EAA, come la malattia delle urine a sciroppo d’acero (incapacità di metabolizzare i BCAA), potrebbero avere una risposta avversa agli integratori contenenti tutti gli EAA. Tuttavia, gli errori innati del metabolismo che influenzano il metabolismo di un EAA sono evidenti in età precoce e l’adattamento alla dieta è necessario per la salute ed eventualmente per la sopravvivenza. È quindi improbabile che un adulto con un errore innato del metabolismo che limita il consumo sicuro di EAA non sia consapevole di tale condizione. È anche possibile che un individuo con una malattia renale possa reagire male all’integrazione di EAA, poiché una dieta a basso contenuto proteico è spesso raccomandata nelle malattie renali a causa dell’accumulo di urea e ammoniaca nel sangue. Tuttavia, un’integrazione a base di EAA generalmente non contribuisce ad aumentare la produzione di urea o ammoniaca a causa del maggiore riutilizzo di aminoacidi non essenziali per la sintesi proteica. Tuttavia, non sono disponibili dati sufficienti su individui con funzionalità renale compromessa per determinare la sicurezza degli integratori alimentari a base di EAA.

Sono disponibili pochi dati su cui basare il limite massimo di sicurezza del consumo dei singoli EAA. La Tabella 1 elenca i livelli di consumo di ciascun EAA che si sono dimostrati sicuri. I limiti massimi di sicurezza riportati nella Tabella 1 sono espressi come quantità di ciascun EAA consumata al di sopra dell’assunzione abituale. Pertanto, se si considerano le quantità sicure di ciascun EAA, questi dati indicano che più di 100 g di EAA supplementari possono essere consumati in modo sicuro al giorno in un adulto americano che già consuma l’apporto alimentare medio abituale di circa 40 grammi al giorno. Il dosaggio ragionevole di un integratore di EAA non supera i 15 g, il che significa che anche tre dosi massime al giorno sono in linea con il normale consumo giornaliero di EAA attraverso le fonti alimentari di proteine. I seguenti dati sugli effetti dell’integrazione di EAA sono stati ricavati in popolazioni con un’adeguata assunzione di proteine alimentari, a meno che non sia indicato diversamente.

Fabbisogno alimentare di aminoacidi essenziali e limite massimo di consumo sicuro per gli adulti:

Riferimenti [2,4], basati sui DRI; 2Al di sopra dell’assunzione abituale.

Punti chiave:

  • Il turnover proteico assicura il continuo rinnovo delle proteine muscolari degradate e danneggiate ed è importante per mantenere la massa e la funzione proteica muscolare.
  • Il surrogato accettato per la misurazione del turnover proteico è la determinazione della sintesi proteica muscolare con la metodologia dei traccianti isotopici stabili. Sebbene la degradazione delle proteine sia importante in questo processo, la risposta acuta principale dell’assunzione di EAA sul muscolo scheletrico è la stimolazione della sintesi proteica.
  • Il limite massimo di sicurezza dell’assunzione giornaliera di EAA consente un’integrazione sostanziale.

Consenso dei risultati della ricerca

  • EAA e sintesi proteica muscolare a riposo

La MPS è stimolata dal consumo di composizioni di EAA [35] e inibita da una ridotta disponibilità di EAA nel plasma [36]. L’entità dell’aumento della MPS in seguito al consumo di EAA è funzione della quantità ingerita. A riposo, è stato riportato che una dose orale di EAA pari a 1,5 g stimola la MPS [37], mentre la dose massima efficace, dopo la quale non si ottiene un’ulteriore stimolazione della sintesi in una singola dose, è ritenuta pari a 15-18 grammi di EAA [38]. La stimolazione delle MPS attraverso il consumo di EAA non richiede il consumo simultaneo di aminoacidi non essenziali (NEAA) [35,38]. L’inclusione di NEAA in una miscela di 18 g di EAA nel profilo di proteine di manzo non ha avuto alcun effetto sulla stimolazione mediata dagli EAA della MPS [35]. Mentre il consumo di NEAA non ha alcun effetto sulla MPS quando si consumano meno di 18 g di EAA, è possibile che quando si consumano più di 18 g di EAA i NEAA siano limitati dai tassi massimi di produzione endogena; tuttavia, sono necessarie ulteriori ricerche per esplorare questa possibilità.

Gli integratori di EAA stimolano le MPS più di una pari quantità di proteine di alta qualità, sia come isolato [39] sia come componente di un pasto [40]. È stato riscontrato che una dose orale di 3 g di EAA stimola le MPS in misura simile a 20 g di proteine isolate del siero di latte, che contengono circa 10 g di EAA [41]. Inoltre, è stato dimostrato che l’aggiunta di EAA alle proteine del siero di latte aumenta significativamente la risposta delle MPS rispetto alle sole proteine del siero di latte [42]. L’effetto stimolante superiore degli EAA in forma libera (solo singoli EAA) è legato alla maggiore quantità di EAA/grammo rispetto a una fonte proteica alimentare [43]. A causa dell’elevato tasso di assorbimento intestinale degli EAA in forma libera [44], il rapido aumento delle concentrazioni plasmatiche di EAA in circolo favorisce il trasporto verso l’interno del muscolo [23,45], con conseguente raggiungimento più rapido del picco di concentrazione intramuscolare di EAA rispetto ad altre fonti proteiche alimentari.

L’importanza delle concentrazioni plasmatiche di EAA e della velocità di aumento fino al picco di concentrazione sulla risposta MPS non è chiara, ma alcuni studi hanno trovato una relazione tra le concentrazioni plasmatiche di EAA e la MPS [46] e l’analisi di dati consolidati mostra una correlazione tra la velocità di aumento fino al picco di concentrazione di EAA e la MPS [43]. D’altra parte, non è stata riscontrata alcuna differenza nella risposta alla MPS quando la stessa dose di EAA è stata somministrata in un unico bolo o in cinque dosi più piccole nel tempo [47]. Pertanto, si concorda sull’esistenza di una relazione tra la dose di EAA e la risposta alle MPS, ma non si concorda sui meccanismi di regolazione che collegano dose e MPS.

L’impatto complessivo di un integratore alimentare sulla MPS nell’arco delle 24 ore dipende non solo dalla risposta acuta al consumo della composizione, ma anche dalle risposte anaboliche ai pasti normali. È ormai assodato che la risposta anabolica a un pasto è ridotta in seguito a un pre-carico con un isolato proteico [48]. Al contrario, una dose di 15 g di EAA non ha avuto alcun impatto sulla risposta anabolica al pasto successivo [49]. Tuttavia, è importante notare che l’integrazione di EAA in forma libera determina un aumento delle concentrazioni ematiche di EAA molto maggiore rispetto a un pasto con una quantità maggiore di EAA, poiché non richiedono digestione e vengono assorbiti rapidamente. La Figura 2 mostra gli effetti di 15 g di EAA in forma libera [50] sulle concentrazioni plasmatiche rispetto a un pasto misto contenente 70 grammi di proteine di manzo [51]. A causa della lenta digestione e del rilascio degli EAA alimentari dopo il consumo di un pasto misto, i livelli ematici aumentano solo in minima parte, rispetto a un aumento rapido e robusto dopo l’ingestione di EAA cristallini/liberi. Inoltre, questo rapido aumento (3 volte o più) predice una maggiore risposta della MPS [43].

L’effetto di 15 g di EAA in forma libera rispetto a 70 g di proteine magre di manzo e all’ingestione di un pasto misto sulla cinetica plasmatica degli EAA. Adattato dalle referenze [50,51].

Lo stato fisiologico può influenzare la risposta delle MPS agli EAA. L’invecchiamento è lo stato non clinico più comunemente studiato in cui la risposta agli EAA può essere alterata, definita resistenza anabolica. Una minore reattività delle MPS al consumo è stata ben documentata [52,53], ma non osservata in modo coerente [54]. Le diverse risposte delle MPS degli individui anziani al consumo di EAA possono essere spiegate da differenze nel profilo EAA della composizione. Ad esempio, in un’occasione Katsanos et al. hanno fornito a soggetti anziani una miscela di 6,7 g di EAA con il profilo presente nelle proteine del siero di latte (27% di leucina) e in una seconda occasione hanno fornito la stessa quantità di una miscela di EAA con la leucina che comprendeva circa il 40% del totale degli EAA [55]. In questo studio, la composizione al 40% di leucina ha stimolato la sintesi proteica muscolare circa il 50% in più rispetto al profilo di leucina inferiore, nonostante contenesse la stessa quantità di EAA totali [55]. Questi risultati dimostrano la potenziale importanza del profilo EAA in una composizione. Tuttavia, le combinazioni dei nove EAA sono pressoché illimitate e ci sono pochi dati che confrontano direttamente l’efficacia di diversi profili di EAA nella stessa circostanza. A causa della mancanza di dati comparativi sufficienti, l’impatto dei diversi profili di EAA sulla MPS non sarà discusso in questo documento. A questo proposito sono necessarie ulteriori ricerche per determinare i profili ottimali per i vari requisiti fisiologici.

  • EAA e bilancio proteico ed energetico dell’intero organismo

Un bilancio netto negativo delle proteine in tutto il corpo diverse da quelle muscolari (cioè nei tessuti e negli organi; riflesso dai tassi di sintesi e di degradazione delle proteine nell’intero organismo) influisce negativamente sulle proteine muscolari e quindi sulle prestazioni fisiche. Se l’assunzione di precursori di EAA con la dieta non è sufficiente a soddisfare il fabbisogno di tutto l’organismo, la scomposizione delle proteine muscolari e il rilascio di aminoacidi nel sangue forniranno gli EAA necessari. Un bilancio energetico negativo influirà indirettamente anche sulle proteine muscolari, poiché gli EAA ingeriti saranno almeno in parte destinati all’ossidazione per la produzione di energia, anziché essere incanalati verso la sintesi proteica muscolare [56]. Una discussione sugli effetti degli EAA sulla sintesi proteica muscolare deve quindi essere considerata nel contesto dello stato dell’equilibrio proteico ed energetico dell’intero organismo.

I periodi di deficit calorico sono comuni nelle categorie di peso e negli sport di resistenza come la maratona e il nuoto di distanza, dove i periodi di allenamento intenso e il desiderio di avere un peso corporeo ridotto possono limitare l’apporto calorico [57]. Il deficit calorico aumenta il fabbisogno di EAA dell’intero organismo [58]. Ad esempio, cinque giorni di deficit calorico del 30% hanno richiesto un aumento di 3 volte dell’assunzione di EAA per produrre un bilancio proteico corporeo positivo [58]. Se non si riesce a soddisfare l’aumento del fabbisogno di EAA dell’intero corpo, si verifica una scomposizione netta delle proteine muscolari per fornire gli EAA necessari e non si può invertire completamente la tendenza fino a quando non si soddisfa il fabbisogno dell’intero corpo.

Molti stati clinici inducono cambiamenti nel metabolismo proteico dell’intero corpo che influenzano il fabbisogno di EAA e l’equilibrio proteico muscolare. Possono esserci nuove richieste di precursori di EAA per funzioni quali la riparazione dei tessuti danneggiati, la guarigione delle ferite e la produzione di proteine della fase acuta. In queste condizioni è probabile che la normale risposta anabolica del muscolo scheletrico agli EAA assunti con la dieta diminuisca (resistenza anabolica). Di conseguenza, la rapida perdita di massa muscolare è una complicazione comune di gravi malattie e lesioni [59]. La stessa risposta può verificarsi, anche se in misura minore, in seguito a un allenamento intenso o a un evento agonistico, in particolare negli atleti che si trovano volontariamente o involontariamente in deficit calorico.

Punti chiave: Effetti degli EAA sul muscolo e sulle proteine dell’intero corpo

  • Esiste una dose-risposta degli EAA orali sulla sintesi proteica del muscolo scheletrico che raggiunge un plateau a circa 15-18 g.
  • Esiste una relazione tra la cinetica degli EAA plasmatici e la stimolazione della sintesi proteica.
  • Gli EAA orali stimolano la sintesi proteica muscolare in misura maggiore rispetto a una pari quantità di proteine di alta qualità.
  • La riduzione della risposta anabolica con l’invecchiamento richiede un diverso profilo di EAA, in particolare una maggiore proporzione di leucina.
  • Il fabbisogno di EAA dell’intero organismo aumenta con il deficit calorico. Se questo fabbisogno non è soddisfatto, si verifica una disgregazione netta delle proteine muscolari per fornire gli EAA necessari.
  • EAA e funzione fisica in assenza di esercizio fisico

Diversi studi documentano che la stimolazione acuta delle MPS da parte di composizioni libere di EAA si traduce in un aumento a lungo termine della massa e della funzione muscolare, anche in assenza di un controllo dell’assunzione di proteine con la dieta. Gli studi sui risultati sono stati generalmente condotti su individui anziani. Utilizzando un disegno randomizzato, in doppio cieco e controllato con placebo, donne anziane sono state assegnate a ricevere placebo o 15 g di EAA al giorno per tre mesi [60]. L’ingestione di 7,5 g di EAA ha stimolato acutamente la FSR delle proteine muscolari in entrambi i gruppi al basale [60]. La FSR basale a tre mesi era aumentata solo in coloro che ricevevano un’integrazione giornaliera di EAA, e l’entità della risposta acuta agli EAA era inalterata dopo tre mesi di consumo di EAA. Coerentemente con i dati sulla FSR delle proteine muscolari, la massa corporea magra è aumentata significativamente nei soggetti che ricevevano EAA ma non il placebo [36]. In uno studio simile, 12 soggetti intolleranti al glucosio hanno ingerito 11 g di EAA due volte al giorno tra i pasti per 16 settimane [61]. La dieta e l’attività fisica non sono state modificate in altro modo. Il consumo di EAA ha aumentato la massa magra e, soprattutto, ha migliorato una serie di parametri della funzione fisica [61]. In un gruppo di 38 donne anziane (≥75 anni), l’integrazione quotidiana con 3 g di EAA due volte al giorno per tre mesi ha migliorato significativamente la velocità di camminata [62]. Risultati simili sono stati osservati in uno studio che ha incluso 92 persone anziane a bassa funzionalità a cui sono stati somministrati per 12 settimane integratori di 15 g di proteine isolate del siero di latte, EAA (12 g di EAA più 3 g di aromi) o educazione alimentare [63]. I soggetti che hanno ricevuto gli EAA hanno migliorato significativamente la distanza percorsa in 6 minuti, la forza di presa e la forza delle gambe (coppia di picco misurata con il Cybex). Anche i soggetti che hanno ricevuto le proteine del siero del latte hanno migliorato significativamente la distanza percorsa in 6 minuti, ma il miglioramento è stato significativamente inferiore rispetto a quelli che hanno ricevuto gli EAA. La forza delle gambe non è migliorata nel gruppo del siero di latte. È interessante notare che la distanza percorsa dal gruppo di educazione alimentare è diminuita nel corso delle 12 settimane di intervento [63]. A riprova del potenziale impatto positivo dell’integrazione di EAA sui miglioramenti funzionali, l’entità del miglioramento osservato nella distanza di cammino di 6 minuti nei soggetti che ricevevano EAA era approssimativamente la stessa riportata in una revisione sistematica di studi che riportavano i risultati di 2-6 mesi di allenamento di resistenza in 241 individui [64]. Questi risultati sono coerenti con l’estrapolazione degli effetti acuti della somministrazione di EAA sul controllo della MPS [46] attraverso la farmacocinetica ematica [43]. In uno studio condotto su persone anziane e sane costrette al riposo a letto per 10 giorni, il consumo di tre dosi di 15 g di EAA al giorno ha attenuato il declino della funzione fisica evidente nei soggetti che avevano ricevuto un placebo equivalente dal punto di vista calorico [65]. In sintesi, gli studi esistenti sugli effetti degli EAA sui risultati funzionali in assenza di allenamento si sono concentrati in gran parte su popolazioni anziane o compromesse. Poiché gli EAA sono potenti stimolatori dell’anabolismo proteico muscolare e dell’intero corpo, queste popolazioni sono logiche destinatarie di indagini primarie in quanto manifestano una resistenza anabolica nel muscolo scheletrico che porta alla perdita muscolare, alla debolezza funzionale, alle comorbidità e ad altri esiti clinici negativi. Pertanto, è opportuno raccomandare ulteriori studi per determinare l’effetto anabolico degli EAA in giovani individui sani in assenza di allenamento.

  • Interazione degli EAA con l’esercizio fisico

I primi esami incrociati degli effetti degli aminoacidi sul muscolo scheletrico hanno dimostrato che l’aumento della somministrazione di aminoacidi a riposo determina una stimolazione del trasporto di aminoacidi verso l’interno del muscolo scheletrico (dal 30 al 100%, a seconda dei singoli EAA), una stimolazione della sintesi proteica (dal 30 al 300%) e un miglioramento del bilancio netto di aminoacidi [9]. Quando l’esercizio di resistenza della parte inferiore del corpo è stato eseguito prima dell’infusione di aminoacidi, si sono verificati effetti maggiori nel trasporto verso l’interno di alcuni aminoacidi, ma soprattutto si sono registrati aumenti ancora maggiori nella sintesi proteica e nel bilancio proteico muscolare netto [9]. In ogni caso, non si sono verificati cambiamenti nella degradazione delle proteine muscolari. È importante notare che gli effetti combinati dell’esercizio di resistenza e dell’aumento dell’apporto di aminoacidi sono interattivi. Quando lo stesso esercizio di resistenza è stato eseguito senza la somministrazione di aminoacidi, si è registrato un aumento del trasporto interno di aminoacidi e della sintesi proteica muscolare; tuttavia, il bilancio muscolare netto è rimasto negativo [66]. L’assenza di miglioramento del bilancio netto è dovuta all’aumento della sintesi e della degradazione delle proteine dopo il solo esercizio di resistenza [66]. Pertanto, l’esercizio di resistenza da solo non porta all’anabolismo muscolare (il bilancio netto delle proteine muscolari è negativo). L’anabolismo si verifica solo se supportato dai precursori amminoacidici necessari. La Figura 3 rappresenta graficamente il bilancio trasversale degli arti della fenilalanina (un surrogato del bilancio degli aminoacidi, poiché non viene metabolizzata nel muscolo scheletrico) a digiuno, dopo il solo esercizio di resistenza, dopo l’infusione dei soli aminoacidi e con l’infusione combinata di aminoacidi ed esercizio di resistenza. Gli effetti interattivi degli EAA somministrati per via orale e dell’esercizio di resistenza hanno rivelato risultati simili. L’esercizio di resistenza della parte inferiore del corpo è stato seguito dalla somministrazione di EAA per via orale o di una miscela completa di aminoacidi. I risultati hanno indicato che gli EAA dopo l’esercizio fisico hanno migliorato il bilancio netto muscolare nella stessa misura della miscela completa, fornendo ulteriori prove [38] del fatto che, se somministrati insieme all’esercizio fisico, solo gli EAA sono necessari per stimolare l’anabolismo muscolare [67]. Anche l’ingestione orale in bolo di EAA dopo l’esercizio di resistenza della parte inferiore del corpo ha aumentato la sintesi proteica e il bilancio netto muscolare, indipendentemente dal fatto che la bevanda sia stata consumata una o tre ore dopo l’esercizio [68]. Vi sono indicazioni che i benefici degli EAA sul muscolo scheletrico potrebbero non dipendere interamente dalla stimolazione delle MPS. L’integrazione di EAA ha migliorato l’evidenza istologica del danno muscolare e ha ridotto la perdita di forza muscolare, anche in assenza di cambiamenti nella MPS [69].

Bilancio netto muscolare di fenilalanina (umol/kg/min) durante il digiuno, l’esercizio di resistenza da solo (RE), la somministrazione/infusione completa di aminoacidi da sola (AA) e con la combinazione di AA e RE. È stato dimostrato un effetto interattivo tra la somministrazione di RE e AA. Dati derivati dalle referenze [9,66].

Gli effetti interattivi degli EAA e dell’esercizio di resistenza si riflettono nella segnalazione dell’avvio della traduzione nel muscolo. Ai volontari è stata somministrata una soluzione di placebo, leucina, BCAA o EAA dopo l’esercizio contro resistenza. I risultati hanno indicato che 90 minuti dopo il recupero dell’esercizio, l’attivazione della proteina ribosomiale S6K1 e del fattore di iniziazione della traduzione eucariotica 4E-BP1, nonché una riduzione sostenuta dell’interazione 4E-BP1:eIF4E, erano maggiori con gli EAA [70]. Mentre nello studio sugli EAA è stato osservato un aumento di 9 volte dell’espressione di S6K1, la stimolazione complessiva dell’iniziazione della traduzione è stata più efficace con gli EAA, con conseguente aumento progressivo dell’iniziazione della traduzione (placebo < leucina < BCAA < EAA) [70]. Uno studio condotto su giovani uomini ha confermato l’aumento della via di segnalazione mammalian target of rapamycin complex 1 (mTORC1) dopo l’esercizio di resistenza, ma ha anche osservato che un integratore di EAA mantiene mTORC1 nelle regioni periferiche delle fibre muscolari, più vicino al suo attivatore diretto Rheb [71]. Gli autori hanno ipotizzato che “la localizzazione intracellulare di mTOR può servire a innescare la chinasi per futuri stimoli anabolici” [71]. Gli effetti degli EAA e dell’esercizio di resistenza sull’aumento della segnalazione anabolica sono coerenti con l’invecchiamento. Gli EAA e l’esercizio di resistenza aumentano le concentrazioni periferiche di EAA in egual misura sia nei soggetti giovani che in quelli più anziani [72]. Indipendentemente dall’età, con il trattamento combinato sono stati dimostrati aumenti di mTOR (Ser2481) e della proteina ribosomiale S6 (Ser235/236) [72], il che suggerisce una maggiore sensibilità muscolare agli stimoli combinati. inoltre, la somministrazione di EAA dopo l’esercizio fisico in uomini anziani porta a un aumento della proliferazione delle cellule satelliti [73]. Il prodotto metabolico di questa segnalazione è un miglioramento della sintesi proteica muscolare. Inoltre, donne anziane hanno eseguito un’estensione unilaterale del ginocchio e poi hanno consumato 1,5 o 6 g di una formula EAA con quantità variabili di leucina, oppure 20 o 40 g di proteine del siero di latte. I risultati hanno indicato che le dosi di 1,5 g e 6 g di EAA erano efficaci quanto 40 g di proteine del siero del latte nella stimolazione della sintesi proteica muscolare acuta (miofibrillare) [37].

  • Strategie di integrazione: Tempistica degli EAA

È necessario considerare la tempistica della somministrazione di EAA in relazione all’esercizio di resistenza. I soggetti a cui sono stati somministrati EAA immediatamente prima o dopo l’esercizio di resistenza hanno entrambi registrato un aumento del 130% delle concentrazioni di fenilalanina arteriosa e muscolare [74]. Tuttavia, l’effetto sull’assorbimento netto di fenilalanina (una misura indiretta della sintesi proteica netta) è stato molto maggiore quando la bevanda è stata consumata subito prima dell’esercizio [74]. È importante notare che ogni trattamento ha portato a un bilancio netto di fenilalanina positivo; tuttavia, il migliore apporto di aminoacidi (flusso sanguigno X concentrazione arteriosa di EAA) quando è stato consumato immediatamente prima dell’esercizio ha portato a un apporto di aminoacidi circa 3 volte superiore [74]. L’effetto stimolante dell’esercizio di resistenza sul flusso sanguigno muscolare, se combinato con il maggiore apporto di aminoacidi derivante dal consumo prima dell’esercizio, determina una maggiore risposta anabolica nel muscolo scheletrico. Ciò è coerente con una recente revisione che denota la relazione tra l’aumento degli EAA periferici e la stimolazione della sintesi proteica muscolare e dell’intero corpo [43]. Altri lavori non confermano questi risultati, poiché una soluzione di carboidrati/EAA somministrata prima dell’esercizio di resistenza non ha migliorato la sintesi proteica muscolare post-esercizio [75]; tuttavia, le differenze metodologiche/interpretative e l’assunzione di carboidrati possono complicare la coerenza dell’interpretazione. Inoltre, è stato dimostrato che un secondo bolo di EAA un’ora dopo il primo duplica l’anabolismo muscolare della prima somministrazione, indicando che i meccanismi di sintesi non sono inattivi dopo una prima stimolazione [76].

  • Interazione degli EAA con altre modalità di esercizio

A causa dei forti effetti interattivi dimostrati con gli EAA e l’esercizio di resistenza, la maggior parte del lavoro si è concentrata su questa combinazione. Anche i dati sulla combinazione di EAA ed esercizio aerobico sono coerenti con i suoi effetti sull’anabolismo proteico del muscolo scheletrico. Nei giovani adulti che eseguivano 90 minuti di esercizio in cicloergometria o con carico ponderato (30% della massa corporea) su tapis roulant, con o senza EAA (consumati ogni 30 minuti per tutta la durata dell’esercizio), la sintesi proteica muscolare era maggiore durante ciascuna modalità di esercizio con gli EAA [77]. Tuttavia, il trasporto del carico e gli EAA hanno determinato un aumento maggiore della MPS sia durante che dopo l’esercizio [77]. Questi risultati indicano che il carico del muscolo scheletrico fornisce uno stimolo più forte per gli effetti combinati di EAA ed esercizio fisico. L’interazione tra EAA ed esercizio aerobico è consistente anche nell’invecchiamento. Volontari anziani (72 ± 1 anno) sono stati randomizzati a ricevere 15 g/d di EAA o 15 g/d di EAA più 3 giorni/settimana di allenamento aerobico supervisionato. Coerentemente con i risultati precedenti, l’assunzione acuta di EAA prima dell’intervento ha aumentato la MPS [78]. Tuttavia, dopo 24 settimane di intervento, il gruppo che combinava EAA ed esercizio aerobico presentava una maggiore risposta sintetica del muscolo agli EAA rispetto al gruppo dei soli EAA [78], indicando che l’esercizio fisico costante sensibilizza ulteriormente il muscolo scheletrico agli effetti anabolici degli EAA. Soprattutto, la maggiore sensibilità del muscolo scheletrico agli EAA si è tradotta in una maggiore qualità muscolare e in una maggiore velocità di cammino sui 400 m nel gruppo EAA più esercizio aerobico [78].

L’esercizio/allenamento ad alta intensità e intermittente (HIIT) e la maggior parte degli sport di squadra (calcio, basket, hockey, tennis, ecc.) richiedono componenti di allenamento sia aerobico che anaerobico/di resistenza. Gli studi condotti sulle proteine suggeriscono che l’esercizio fisico ad alta intensità intrapreso con una maggiore disponibilità di proteine (cioè eseguito in uno stato di alimentazione con proteine) può migliorare sinergicamente l’ipertrofia muscolare [79]. Altri potenziali benefici includono l’aumento della biogenesi mitocondriale, il recupero dell’esercizio, la capacità aerobica e il miglioramento delle prestazioni di sprint [80]. Ad oggi, le poche ricerche che utilizzano EAA e HIIT non sono ancora definitive. In adulti sovrappeso/obesi non allenati, 8 settimane di allenamento a intervalli ad alta intensità (HIIT; 6-10 × 1 min@90% W max: 1 min di riposo) hanno prodotto un aumento significativo delle dimensioni, della sezione trasversale, del volume e della qualità del muscolo della coscia, ma non è stato potenziato sinergicamente da una bassa dose di EAA (3,6 g due volte al giorno) [81]. Inoltre, anche il VO2 è aumentato con l’HIIT, ma non è stato potenziato sinergicamente dagli EAA [82]. Nella stessa coorte, non sono stati riscontrati effetti acuti (3,6 g prima dell’esercizio) o cronici (dopo 4 e 8 settimane di 3,6 g due volte al giorno) dell’integrazione di EAA sul tempo di esaurimento o sulla progressione del carico di lavoro [83]. Sebbene non vi siano prove che suggeriscano che l’integrazione di EAA sia dannosa o attenui gli adattamenti fisiologici associati all’HIIT, non vi sono prove sufficienti per trarre conclusioni sui benefici in termini di adattamento e prestazioni. Tuttavia, c’è motivo di aspettarsi un’interazione degli EAA con l’esercizio aerobico. La sola camminata moderata su tapis roulant (45 minuti al 40% di VO2 di picco) in uomini giovani e anziani ha aumentato la sintesi proteica muscolare subito dopo l’esercizio, con la risposta dei più giovani mantenuta fino a un’ora dopo l’esercizio [84]. Anche la sintesi di fibrinogeno è stata elevata in entrambi i gruppi fino a tre ore dopo l’esercizio [84]. L’apporto di aminoacidi è stato maggiore subito dopo l’esercizio, il che denota ancora una volta l’effetto dell’esercizio sul flusso sanguigno degli arti. Pertanto, se l’aumento del flusso sanguigno si combina con un maggiore apporto di aminoacidi per via orale, ci si aspetta un anabolismo muscolare.

Per quanto riguarda le interazioni con l’esercizio fisico, gli EAA in forma libera possono essere presi in considerazione rispetto alle proteine intatte (siero di latte) sulla base della facilità di assunzione in prossimità e durante l’esercizio. Le formule orali di EAA in forma libera richiedono una digestione minima, comportano un carico gastrico minimo e sono rapidamente assorbite e trasportate in periferia. Per questo motivo, sono ideali per il consumo prima dell’esecuzione di un esercizio fisico rigoroso.

EAA e condizioni cliniche ed esiti

Gli effetti benefici dell’integrazione della dieta con EAA sono stati dimostrati in un’ampia varietà di condizioni cliniche. Le condizioni in gran parte associate all’invecchiamento sono state un obiettivo frequente della terapia con EAA, tra cui la sarcopenia [62,85], le infezioni contratte durante l’assistenza a lungo termine [86], la scarsa funzionalità fisica [63] e l’insufficienza cardiaca [40,87,88]. Gli effetti benefici degli EAA sono stati riportati anche nelle seguenti condizioni o situazioni: riabilitazione [89-92]; ictus [93,94]; riposo a letto/immobilizzazione [8,65,95-97]; malattia arteriosa periferica [98]; insufficienza renale [99-103]; infiammazione [104,105]; malattia critica [106]; cancro del polmone [107]; fibrosi cistica [108]; broncopneumopatia cronica ostruttiva [109-111]; guarigione delle ferite [112]; lesioni cerebrali [113,114]; sindrome metabolica e fattori di rischio cardiovascolare [115-117]; obesità [118,119]; grasso epatico [115,120-122]; e diabete [123-127]. È importante notare che in tutti questi studi gli effetti benefici sono stati osservati nonostante l’assenza di controllo del consumo di EAA contenuti nelle proteine alimentari, il che implica l’importanza di un assorbimento rapido e completo degli EAA liberi in circostanze cliniche in cui la digestione può essere compromessa e la resistenza anabolica è prevalente. I risultati ottenuti nelle popolazioni cliniche evidenziano la necessità e il potenziale impatto dell’integrazione di EAA nell’ambito degli sforzi di riabilitazione da lesioni ortopediche e interventi chirurgici associati. Questi scenari rappresentano gli ambienti clinici più probabili in cui si troveranno gli atleti agonisti e questa rimane un’area di ricerca poco esplorata.

Punti chiave: EAA, esercizio fisico e loro funzione

  • Gli effetti anabolici degli EAA e dell’esercizio fisico sono interattivi, in quanto la risposta alla combinazione è maggiore della somma delle singole risposte. L’aumento del flusso sanguigno degli arti indotto dall’esercizio contribuisce a questa risposta aumentando il trasporto di EAA nel muscolo scheletrico.
  • La combinazione di EAA ed esercizio aerobico, così come altre modalità di carico muscolare, è anche anabolizzante per il muscolo scheletrico.
  • Gli EAA somministrati prima dell’esercizio fisico determinano un anabolismo maggiore rispetto a quelli assunti dopo il completamento dell’esercizio; tuttavia, un effetto anabolico minore può essere realizzato entro un’ora dalla cessazione dell’esercizio.
  • In assenza di uno stimolo all’esercizio, la somministrazione di EAA in popolazioni anabolicamente resistenti, come quelle affette da invecchiamento e patologie cliniche, si è dimostrata benefica per i risultati clinici ed efficace nel ripristino della forza e delle prestazioni funzionali.

Domande rimanenti

Gli effetti metabolici degli EAA sono stati elegantemente articolati. Inoltre, è stata stabilita la loro interazione metabolica con l’esercizio di resistenza e aerobico. Esiste quindi una base metabolica per la traduzione dell’integrazione di EAA in risultati di performance. Come accennato in precedenza, il sostanziale effetto anabolico dell’integrazione di EAA in forma libera è coerente con la loro efficacia nelle popolazioni che trarrebbero maggior beneficio dal loro utilizzo. Per questo motivo, la stragrande maggioranza dei lavori longitudinali che hanno esaminato l’integrazione di EAA e i risultati funzionali si è svolta in popolazioni anziane o cliniche caratterizzate da insensibilità anabolica muscolare, perdita muscolare e/o debolezza muscolare. Meno lavori hanno documentato gli effetti/risultati a lungo termine associati all’uso di EAA in popolazioni di atleti. Inoltre, sarebbe utile un ulteriore lavoro che definisca il profilo ottimale degli EAA, nonché il dosaggio e la tempistica ottimali per circostanze specifiche.

Stechiometria degli EAA – l’importanza della corretta AA ratio

La stechiometria è il calcolo delle quantità relative di reagenti e prodotti nelle reazioni chimiche. La stechiometria si basa sulla legge di conservazione della massa, secondo la quale la massa totale dei reagenti è uguale alla massa totale dei prodotti, il che porta a capire che le relazioni tra le quantità di reagenti e prodotti formano tipicamente un rapporto di numeri interi positivi. Ciò significa che se le quantità dei singoli reagenti sono note, è possibile calcolare la quantità del prodotto. Al contrario, se un reagente ha una quantità nota e la quantità di prodotto può essere determinata empiricamente, è possibile calcolare anche la quantità degli altri reagenti.

In questo modo si sviluppano metodi per determinare le quantità di composti prodotti o consumati nelle reazioni chimiche e si descrivono alcuni tipi fondamentali di reazioni chimiche. Applicando i concetti e le competenze introdotte, si è in grado di spiegare cosa succede allo zucchero contenuto in una barretta di cioccolato che si mangia, o agli AA contenuti in una fonte proteica e/o integratore, tanto per fare un esempio.

Justus von Liebig

Il concetto di reagente limitante è stato utilizzato dal chimico tedesco Justus von Liebig (1803-1873) nel XIX secolo per ricavare un’importante legge biologica ed ecologica. La legge del minimo di Liebig afferma che la sostanza essenziale disponibile nella quantità più piccola rispetto a un minimo critico controllerà la crescita e la riproduzione di qualsiasi specie vegetale o animale. Quando un gruppo di organismi esaurisce il reagente limitante essenziale, le reazioni chimiche necessarie per la crescita e la riproduzione devono arrestarsi. Vitamine, proteine e altri nutrienti sono essenziali per la crescita del corpo umano e delle popolazioni umane.

Alcuni di voi conosceranno già la “complementarietà degli AA”. In breve, e per fare un esempio, essa riguarda il modo più efficace per ottenere tutti i 9 EAA nella dieta di un vegetariano. La complementarietà degli AA consiste nel combinare due proteine vegetali (ad esempio, legumi e cereali) per ottenere tutti i 9 aminoacidi essenziali per l’organismo. La ripartizione della complementarietà degli AA è la seguente:

Quindi, l’idea della complementarità degli AA, non è altro che l’abbinamento di diversi alimenti della dieta al fine di fornire il giusto equilibrio di aminoacidi per costruire le proteine umane. Le proteine umane richiedono quantità stechiometriche di circa 9 aminoacidi “essenziali”; se ne manca solo uno, la proteina non può essere sintetizzata e ne deriva una malnutrizione proteica. Questo illustra il concetto di “reagente limitante”, ovvero un reagente presente in quantità inferiore a quella stechiometrica rispetto agli altri reagenti.

Un gruppo eterogeneo di culture sopravvissute in tutto il mondo ha adottato diete, per quanto diverse, che forniscono il corretto equilibrio di aminoacidi. Gli antropologi ritengono che l’adozione fortuita di queste diete abbia fornito alle culture un valore di sopravvivenza. Nelle aree in cui il cibo scarseggia, le culture che non adottano diete con un corretto equilibrio di aminoacidi potrebbero non sopravvivere.

In Sud America sono comuni le diete che combinano le tortillas di mais o altri prodotti a base di mais con i fagioli, come la tostada. I fagioli mangiati da soli forniscono quantità limitate di aminoacidi contenenti zolfo, come la metionina e la cisteina, quindi questi aminoacidi limitano la quantità di proteine umane che possono essere sintetizzate. I fagioli contengono grandi quantità di aminoacidi come la lisina e il triptofano, che sono quindi “reagenti in eccesso” quando vengono utilizzati per sintetizzare le proteine umane e vengono degradati in urea e sprecati. Se il grano, il riso o il mais vengono consumati da soli, in genere forniscono quantità di lisina e triptofano che limitano la quantità di proteine umane che possono essere sintetizzate. Ma se i fagioli vengono mangiati insieme ai cereali o al mais, i reagenti in eccesso dei fagioli completano i reagenti limitanti dei cereali (e viceversa). Le proteine umane possono quindi essere sintetizzate in modo efficiente e quantità molto ridotte di aminoacidi vengono semplicemente espulse come urea.

In India, il riso o il chapati vengono consumati con le lenticchie per fornire un equilibrio di aminoacidi.

Per capire meglio il concetto di stechiometria, i questa sede analizzeremo gli esperimenti che riguardano il mais e la malnutrizione proteica che ne può derivare se viene mangiato da solo. È noto che il mais è un alimento povero di proteine di per sé, essendo povero di lisina e triptofano [8], e ancora di più quando viene nixtamalizzato. Queste carenze hanno spinto i ricercatori a sviluppare il QPM (Quality Protein Maze) per aumentare le concentrazioni di questi aminoacidi essenziali nelle sue proteine.

Esperimenti sui ratti, il cui fabbisogno di aminoacidi è simile a quello degli esseri umani, forniscono una base per alcuni calcoli stechiometrici [9]. Come mostra la tabella sottostante, l’aumento di peso è stato minimo quando LYS o TRP sono stati aggiunti separatamente a una dieta “base”. Ciò significa che nessuno dei due, da solo, è un aminoacido limitante e impedisce la sintesi delle proteine dei topi. Ma quando sono stati aggiunti entrambi, è stato misurato un aumento significativo, insieme a una diminuzione dell’urea sierica. Ciò significa che entrambi erano limitanti e che, quando sono stati aggiunti entrambi, è stata sprecata una quantità molto minore di aminoacidi. Gli aminoacidi sono stati destinati alla sintesi proteica, anziché essere semplicemente metabolizzati ed escreti come urea. Mentre l’aggiunta di isoleucina nella dieta 5 ha fatto poca differenza (quindi deve essere fornita adeguatamente dal mais), l’aggiunta della sola treonina (THR) alla dieta 4 ha aumentato l’aumento di peso corporeo, quindi deve essere limitante in una dieta di mais + LYS + TRP. L’aggiunta di ILE, metionina (MET), istidina (HIS) e valina (VAL) costituisce infine una dieta quasi bilanciata, come dimostrano i grandi aumenti di peso e la bassa urea sierica della dieta 8.

La dieta di base consisteva in 920,2 g di mais, 30,0 g di olio di mais, 35,0 g di miscela di minerali, 10 g di miscela di vitamine, 2,5 g di calcare e 2,3 g di colina. b Questo forte aumento è dovuto al raddoppio delle proteine totali della dieta, piuttosto che all’inefficienza proteica.

Lo stesso documento[10] fornisce la sequenza, dalla più limitante alla meno, degli aminoacidi del mais e il fabbisogno del ratto (simile a quello umano) pubblicato dal NRC[11]. Abbiamo aggiunto le quantità di aminoacidi nelle lenticchie per rappresentare i fagioli[12].

Corretta stechiometria o ratio degli aminoacidi:

In base ai dati della Tabella II, calcolare il rapporto molare ottimale tra lisina (LYS, C6H14N2O2, massa molare 146,19 g/mol) e arginina (ARG, C6H14N4O2, massa molare 174,2 g/mol) nella dieta.

Aminoacido limitante:

Dai dati della tabella precedente, calcolare quale, LYS o ARG, è il reagente limitante in una dieta a base di mais?

c. Quanto aminoacido in eccesso verrà sprecato in 1kg di dieta a base di mais?

Soluzione

a. L’equazione bilanciata avrà dei coefficienti che dobbiamo determinare:

x LYS + y ARG + altri amminoacidi → Proteina + acqua

Secondo la teoria atomica, per ogni y mole di ARG sono necessarie x mol di LYS per produrre proteine utili. Se la dieta è ottimale quando si consumano 7,0 g di LYS per ogni 6,0 g di ARG (questo rapporto potrebbe essere fornito dalle uova, per esempio), possiamo calcolare il rapporto stechiometrico ottimale:

Questo rapporto esatto di aminoacidi potrebbe non essere presente in una particolare proteina del ratto, ma è il rapporto medio per tutte le proteine del ratto. L’equazione chimica (parziale) è

Cioè, il rapporto stechiometrico S(LYS/ARG) = 7 mol LYS / 5 mol ARG.

b. Vediamo qual è il rapporto molare nella dieta a base di mais.

Chiaramente, la LYS è l’amminoacido limitante perché il rapporto iniziale tra LYS e ARG (0,55:1) è molto inferiore al rapporto stechiometrico richiesto (1,4:1).

Dall’esempio della dieta a base di mais si può iniziare a capire cosa bisogna fare per determinare quale dei due reagenti, X o Y, è limitante. Dobbiamo confrontare il rapporto stechiometrico S(X/Y) con il rapporto effettivo delle quantità di X e Y inizialmente mescolate.

La regola generale corrispondente, per qualsiasi reagente X e Y, è

Naturalmente, quando le quantità di X e Y sono esattamente nel rapporto stechiometrico, entrambi i reagenti vengono consumati completamente nello stesso momento e nessuno dei due è in eccesso.

Possiamo verificare che LYS è limitante calcolando la quantità di LYS che sarebbe necessaria se tutta la ARG reagisse, utilizzando un rapporto stechiometrico:

Allo stesso modo, se tutta la LYS reagisce, la quantità di ARG richiesta è

Questa quantità è molto inferiore a quella presente, quindi ARG è il reagente in eccesso.

c. Possiamo facilmente utilizzare le masse molari per convertire le quantità di ciascun amminoacido in masse.

Prepariamo una tabella:

Al termine della reazione, rimangono 3,14 g dei 5,0 g originali (63%), che saranno metabolizzati in urea ed escreti. Dell’intera dieta di 2,4 g di LYS + 5,0 g di ARG, vediamo che 3,14 g o il 42% viene sprecato. Che spreco di cibo e di risorse per produrlo! Si noti che anche la porzione di mais dovrà essere maggiore rispetto alla porzione di dieta ottimale per ottenere la stessa quantità di proteine, perché il mais ha solo 5 g/kg di ARG, mentre la dieta ottimale ha 6,0 g/kg. La dieta ottimale potrebbe essere fornita dalla carne o dalle uova, ma sono impegnative per l’ambiente e presentano problemi di salute.

Una dieta di sussistenza a base di fagioli può anche portare a una malnutrizione proteica, come mostra la tabella II. Sebbene il contenuto di lisina sia molto superiore a quello dei fagioli, i livelli di metionina (MET) e cistina (CYS) sono bassi, così come quelli di fenilalanina (PHE) e tirosina (TYR).

Ma supponiamo che fagioli e mais vengano consumati nello stesso giorno, in una dieta che mescola in egual misura mais e lenticchie. Ricalcolate ora l’amminoacido limitante in una dieta con 2,4 + 6,3 = 8,7 g di LYS e 5,0 + 6,97 = 11,97 g di ARG.

b. In questo caso, quanta parte dell’amminoacido in eccesso viene sprecata?

Soluzione

Ora vediamo che il rapporto tra le quantità presenti è

0,060 mol LYS / 0,069 mol ARG = 0,869,

che è ancora inferiore al rapporto stechiometrico,

7 mol LYS / 5 mol ARG = 1,4

Quindi LYS è ancora una volta l’amminoacido limitante. Ricalcolando i valori in una tabella come sopra, otteniamo

In questo caso, da una porzione di 11,97 g rimangono 4,61 g di ARG in eccesso, ovvero il 38% dell’ARG. La dieta totale è di 8,7 g di LYS + 11,97 g di ARG = 20,7 g, di cui solo il 22% viene sprecato, un grande miglioramento rispetto al caso del solo mais di cui sopra.

Per progettare una dieta adeguata, gli alimenti proteici (o singoli AA) complementari dovrebbero essere scelti dalle tabelle dei contenuti di aminoacidi degli alimenti.

Il processo di Nixtamalizzazione converte parte del già limitante triptofano in 2-amminoacetofenone, aggravando lo scarso valore nutrizionale e di sopravvivenza del mais. Ma la Nixtamalizzazione rende anche più biodisponibile la Niacina contenuta nei chicchi, riducendo l’incidenza della Pellagra e più che compensando la perdita di aminoacidi se nella dieta sono inclusi anche molti fagioli. La dieta a base di fagioli e mais, anche con la Nixtamalizzazione, ha un valore di sopravvivenza.

Ninidrina

Per rilevare un amminoacido (anche in un’impronta digitale nella chimica forense), si utilizza spesso il test della ninidrina.

Nel test della ninidrina, due molecole di ninidrina (C9H6O4, mostrato a sinistra) vengono legate dalla N attaccata al primo carbonio della catena aminoacidica, producendo lo ione blu/viola mostrato di seguito.

Prodotto Blu/Viola

L’equazione chimica bilanciata è:

2 C9H6O4 + C11H12N2O2 → (C9H5O2)-N=(C9H4O2) + C10H9NO + CO2 + 3 H2O

Se si utilizzano 2,00 mg di ninidrina (Nin) per rilevare 2 mg di TRP, è stata aggiunta abbastanza ninidrina da reagire con tutta il TRP? Qual è il reagente limitante e quale massa di H2O si formerà?

La soluzione

Il rapporto stechiometrico che collega Nin e TRP è

b) La quantità di prodotto acquoso che si forma in una reazione può essere calcolata attraverso un appropriato rapporto stechiometrico dalla quantità di un reagente consumato. Rimarrà una parte del reagente in eccesso TRP, ma tutta la quantità iniziale di Nin sarà consumata. Pertanto, utilizziamo nNin (iniziale) per calcolare la quantità di H2O ottenuta.

Si tratta di 0,302mg di acqua.

Questi calcoli possono essere organizzati come una tabella, con le voci sotto i rispettivi reagenti e prodotti dell’equazione chimica. I calcoli sono mostrati per ogni possibile caso, ipotizzando che un reagente sia completamente consumato e determinando se è presente una quantità sufficiente di altri reagenti per consumarlo. In caso contrario, lo scenario viene scartato.

Come si può notare dall’esempio, nel caso in cui vi sia un reagente limitante, per calcolare la quantità di prodotto formato si deve utilizzare la quantità iniziale del reagente limitante. Utilizzare la quantità iniziale di un reagente presente in eccesso non sarebbe corretto, perché tale reagente non viene consumato interamente.

Sulla traccia della “complementarietà AA” potremmo prendere come esempio i piselli che sono poveri di Metionina ma ricchi di Lisina e, al contrario, il riso integrale che è ricco di Metionina ma povero di Lisina.

Se dovessimo prendere come esempio principale al quale applicare una stechiometria con l’aggiunta del reagente limitante da AA integrativi.

Vediamo dalla tabella sopra esposta che il reagente limitante nelle proteine del pisello è la Metionina mentre il reagente in eccesso è la Lisina.

In base ai dati precedentemente riportati, calcolare il rapporto molare ottimale tra Metionina (MHT, C5H11NO2S, massa molare 149,21 g/mol) e Lisina (LYS, C6H14N2O2, massa molare 146,19 g/mol) nella dieta.

Quindi, procedendo rapidamente…

x MHT + y LYS + altri amminoacidi → Proteina + acqua

Secondo la teoria atomica, per ogni y mole di LYS sono necessarie x mol di MHT per produrre proteine utili. Se la dieta è ottimale quando si consumano 7,0 g di LYS per ogni 2,1 g di MHT (questo rapporto potrebbe essere fornito dalle uova, per esempio), possiamo calcolare il rapporto stechiometrico ottimale:

E poichè 0.29 è circa 1/3

L’equazione chimica (parziale) è

Cioè, il rapporto stechiometrico S(MHT/LYS) = 1 mol MHT/ 3 mol LYS.

Accelerando la procedura di calcolo, sempre sulla linea prima esposta, abbiamo 1.5g di MHT e 11.42g di LYS con mole rispettivamente di 149.21 e 146.19 = 0.010 MHT e 0.078 LYS = 0.13/1

Anche qui, la MHT è l’amminoacido limitante perché il rapporto iniziale tra MHT e LYS (0,13:1) è inferiore al rapporto stechiometrico richiesto (0.29:1).

Di conseguenza, per ogni 100g di proteine del pisello andrebbero addizionati 140mg di MHT al fine di migliorare la ratio stechiometrica.

Nel riso “bianco”, comunemente consumato dai Bodybuilder, abbiamo la presenza dello stesso reagente limitante del pisello; ossia la MHT con il reagente in eccesso LYS.

  • Punto della situazione

Dovremmo aver compreso, ora, che un prodotto contenete EAA andrebbe valutato in base alla sua formulazione stechiometrica la quale, per essere considerata ottimale, non deve presentare ne carenze ne eccessi per uno o più dei 9 EAA.

Sul mercato attuale sono presenti poche formulazioni stechiometriche di EEA valide. Tra queste vi è certamente la MAP® . Il MAP [Master Amino Acid Pattern®], è una combinazione stechiometrica di EAA usata anche in campo clinico. MAP fornisce, con il minor peso e volume, il maggior valore
nutritivo proteico/AA in assoluto.

Clinicamente, il MAP è particolarmente consigliabile per coloro che soffrono di nausea o di inappetenza sia per ragioni fisio-patologiche (AIDS, cancro, anemia, denutrizione, ecc.) sia per ragioni psicologiche (anoressia, bulimia, ecc.)

Il MAP fornisce, in soli 10g, un valore nutritivo proteico/AA pari a circa 350g di
carne rossa, pesce o pollame, con un valore energetico di sole 50Kcal.
Per via della sua stechiometria, 10g di MAP, a differenza dei 350g di carne, pesce o pollame a cui equivale, rilascia una quantità minima (meno dell’1%) di cataboliti azotati. Quindi, il MAP, o altra formulazione stechiometricamente corretta, è particolarmente consigliabile per l’alimentazione di coloro che hanno deficit di funzionalità epatica o renale o per coloro i quali desiderano gravarne il meno possibile per via del già presente impatto stressorio d’organo dato da terapia iatrogena.

Il MAP viene completamente assorbito in meno di 23 minuti dalla sua ingestione, poiché è assimilabile ad una proteina alimentare digerita (ossia scomposta nelle sue singole unità AA). Il MAP non necessita quindi dell’azione dell’ enzima peptidasi, ed il suo assorbimento, stimola la secrezione biliare, pancreatica ed intestinale in misura minima. Quindi, il MAP viene particolarmente consigliato per tutti coloro che soffrono di disturbi gastrointestinali anche per bisogno di consumare grosse quantità di cibo [vedi bodybuilder].

Punti chiave del MAP:

  • Il MAP fornisce un 99% di Net Nitrogen Utilization (NNU): vale a dire che il 99% dei suoi aminoacidi costitutivi agiscono come precursori della sintesi proteica corporea.
  • Il MAP fornisce una quantità minima (meno dell’ 1%) di cataboliti azotati.
  • Il MAP é digerito e assorbito in meno di 23 minuti.

Sintesi e conclusioni finali:

I 15 punti seguenti costituiscono al momento “le linee guida” sugli EEA avallati dalla ISSN:

  1. L’integrazione di EAA in forma libera (non derivati da proteine esogene intatte) è un robusto stimolatore della sintesi e del turnover delle proteine muscolari.
  2. Gli EAA stimolano la sintesi proteica muscolare più di un isolato proteico isonitrogeno.
  3. L’ingestione di EAA produce un rapido aumento delle concentrazioni periferiche e il trasporto degli aminoacidi nel muscolo scheletrico.
  4. La stimolazione degli EAA della sintesi proteica muscolare può avvenire con dosaggi multipli e non interferisce con gli effetti dei pasti.
  5. Singoli o gruppi di EAA possono avviare il processo di stimolazione; tuttavia, una stimolazione significativa e prolungata si verifica quando vengono consumati tutti gli EAA.
  6. La stimolazione della sintesi proteica a riposo da parte degli EAA avviene con dosaggi che vanno da 1,5 g a 18 g.
  7. Una percentuale maggiore di leucina (%/g) contenuta nelle composizioni di EAA ingerite è necessaria per stimolare al massimo la sintesi proteica muscolare nelle popolazioni (invecchiamento, patologie cliniche) che dimostrano resistenza anabolica.
  8. Nelle popolazioni anabolicamente resistenti, l’integrazione longitudinale di EAA migliora i risultati funzionali.
  9. Gli effetti degli EAA e dell’esercizio fisico sono interattivi, tanto da amplificare gli effetti combinati. Questa interazione è dovuta a un maggiore apporto di EAA al muscolo in esercizio, grazie all’aumento del flusso sanguigno e alle più alte concentrazioni di EAA nel sangue.
  10. Le risposte anaboliche sono costantemente riportate con la combinazione dell’ingestione di EAA con l’esercizio di resistenza o aerobico. Questo effetto si mantiene con l’invecchiamento.
  11. L’integrazione di EAA in forma libera rientra nel limite massimo di sicurezza del consumo giornaliero abituale.
  12. L’integrazione di EAA è efficace nella maggior parte degli studi clinici e delle condizioni.
  13. Numerosi studi longitudinali che prevedono l’integrazione di EAA in popolazioni anziane riportano costantemente miglioramenti favorevoli sia a livello metabolico che funzionale.
  14. Sono necessarie ulteriori ricerche per esaminare il potenziale impatto della somministrazione di EAA in popolazioni atletiche sottoposte intenzionalmente o meno a privazione energetica sui cambiamenti del metabolismo proteico muscolare e sui cambiamenti associati in termini di prestazioni e composizione corporea.
  15. Sono necessarie ulteriori ricerche per esaminare il ruolo della somministrazione di EAA a popolazioni di atleti che attraversano periodi inaspettati e improvvisi di inattività, probabilmente secondari a lesioni acute e a periodi di riabilitazione che seguono abitualmente interventi chirurgici.

L’integrazione con EAA vede le sue migliori applicazioni in:

  • Presenza di una carenza proteica, o comunque una condizione alimentare che non da modo di apportare la giusta quantità di EAA con gli alimenti;
  • Bodybuilder in ipercalorica che vogliono ridurre il carico di cibo e massimizzare al meglio digestione e assorbimento AA.
  • Soggetto che non tollera le proteine in polvere;
  • Inserimento “compensativo” per ridurre il consumo di fonti proteiche intere.
  • Soggetto con problematiche digestive di base.

Assicuratevi di acquistare prodotti di alta qualità altrimenti i vantaggi ottenibili e sopra esposti non si verificheranno.

Parliamo comunque di un integratore “compensativo” e “migliorativo” dello stato e compliance alimentare del utilizzatore.

Gli EEA non sostituiscono tutti i 21 AA; utilizzarli come substrato di sintesi per la matrice mancante è uno spreco di risorse e di soldi. Dovreste aver capito che è tutta una questione di equilibrio funzionale.

Gabriel Bellizzi [CEO BioGenTech]

Riferimenti:

1. Bradford, H, Schmidt, V.. The history of the discovery of the amino acids. Chem Rev. 1931;9:169–864. doi: 10.1021/cr60033a001 [CrossRef] [Google Scholar]

2. Dietary reference intakes for energy, carbohydrates, fiber, fat, protein and amino acids (macronutrients). Washington, DC: Institute of Medicine of the National Academies, 2005. 2002/2005. Report No. [Google Scholar]

3. Elango, R, Ball, RO, Pencharz, PB. Recent advances in determining protein and amino acid requirements in humans. British Journal Of Nutrition. 2012;108(2):S22–30. Epub 2012/10/31. PubMed PMID: 23107531. doi: 10.1017/S0007114512002504 [PubMed] [CrossRef] [Google Scholar]

4. Food and Agriculture Organization of the United Nations Dietary protein quality evaluation in human nutrition. Rome: FAO Food and Nutrition. 2013. 31 March – 2 April 2011. Report No. [Google Scholar]

5. CE, B, JS, A, DT, H. Protein quality in humans: assessment and in vitro estimation. Westport Connecticut: AVI Publishing, Inc; 1981. [Google Scholar]

6. Bifari, F, Ruocco, C, Decimo, I, et al. Amino acid supplements and metabolic health: a potential interplay between intestinal microbiota and systems control. Genes Nutr. 2017;12:27. Epub 2017/10/19. PubMed PMID: 29043007; PMCID: PMC5628494. doi: 10.1186/s12263-017-0582-2 [PMC free article] [PubMed] [CrossRef] [Google Scholar]

7. Paddon-Jones, D, Sheffield-Moore, M, Urban, RJ, et al. Essential amino acid and carbohydrate supplementation ameliorates muscle protein loss in humans during 28 days bedrest. J Clin Endocrinol Metab. 2004;89(9):4351–4358. PubMed PMID: 15356032. doi: 10.1210/jc.2003-032159 [PubMed] [CrossRef] [Google Scholar]

8. Fitts, RH, Romatowski, JG, Peters, JR, et al. The deleterious effects of bed rest on human skeletal muscle fibers are exacerbated by hypercortisolemia and ameliorated by dietary supplementation. Am J Physiol Cell Physiol. 2007;293(1):C313–20. PubMed PMID: 17409123. doi: 10.1152/ajpcell.00573.2006 [PubMed] [CrossRef] [Google Scholar]

9. Biolo, G, Tipton, KD, Klein, S, et al. An abundant supply of amino acids enhances the metabolic effect of exercise on muscle protein. Am J Physiol. 1997;273(1 Pt 1):E122–9. PubMed PMID: 9252488. doi: 10.1152/ajpendo.1997.273.1.E122. [PubMed] [CrossRef] [Google Scholar]

10. Magaway, C, Kim, E, Jacinto, E. Targeting mTOR and metabolism in cancer: lessons and innovations. Cells. 2019;8(12). Epub 2019/12/11. PubMed PMID: 31817676; PMCID: PMC6952948. doi: 10.3390/cells8121584 [PMC free article] [PubMed] [CrossRef] [Google Scholar]

11. Melick, CH, Jewell, JL. Regulation of mTORC1 by upstream stimuli. Genes (Basel). 2020;11(9). Epub 2020/08/29. PubMed PMID: 32854217; PMCID: PMC7565831. doi: 10.3390/genes11090989 [PMC free article] [PubMed] [CrossRef] [Google Scholar]

12. Saxton, RA, Sabatini, DM. mTOR signaling in growth, metabolism, and disease. Cell. 2017;168(6):960–976. Epub 2017/03/12. PubMed PMID: 28283069; PMCID: PMC5394987. doi: 10.1016/j.cell.2017.02.004. [PMC free article] [PubMed] [CrossRef] [Google Scholar]

13. Bruhat, A, Jousse, C, Carraro, V, et al. Amino acids control mammalian gene transcription: activating transcription factor 2 is essential for the amino acid responsiveness of the CHOP promoter. Mol Cell Biol. 2000;20(19):7192–7204. Epub 2000/09/13. PubMed PMID: 10982836; PMCID: PMC86273. doi: 10.1128/MCB.20.19.7192-7204.2000 [PMC free article] [PubMed] [CrossRef] [Google Scholar]

14. Hargreaves, M. Exercise and gene expression. Prog Mol Biol Transl Sci. 2015;135:457–469. Epub 2000/09/13. PubMed PMID: 26477926. doi: 10.1016/bs.pmbts.2015.07.006 [PubMed] [CrossRef] [Google Scholar]

15. Drummond, MJ, Rasmussen, BB. Leucine-enriched nutrients and the regulation of mammalian target of rapamycin signalling and human skeletal muscle protein synthesis. Current opinion in clinical nutrition and metabolic care. 2008;11(3):222–226. Epub 2008/04/12. PubMed PMID: 18403916; PMCID: PMC5096790. doi: 10.1097/MCO.0b013e3282fa17fb [PMC free article] [PubMed] [CrossRef] [Google Scholar]

16. Dreyer, HC, Fujita, S, Glynn, EL, et al. Resistance exercise increases leg muscle protein synthesis and mTOR signalling independent of sex. Acta Physiol (Oxf). 2010;199(1):71–81. Epub 2010/01/15. PubMed PMID: 20070283; PMCID: PMC2881180. doi: 10.1111/j.1748-1716.2010.02074.x [PMC free article] [PubMed] [CrossRef] [Google Scholar]

17. Maier, T, Guell, M, Serrano, L. Correlation of mRNA and protein in complex biological samples. FEBS Lett. 2009;583(24):3966–3973. Epub 2009/10/24. PubMed PMID: 19850042. doi: 10.1016/j.febslet.2009.10.036. [PubMed] [CrossRef] [Google Scholar]

18. Greenhaff, PL, Karagounis, LG, Peirce, N, et al. Disassociation between the effects of amino acids and insulin on signaling, ubiquitin ligases, and protein turnover in human muscle. Am J Physiol. 2008;295(3):E595–604. PubMed PMID: 18577697. doi: 10.1152/ajpendo.90411.2008 [PMC free article] [PubMed] [CrossRef] [Google Scholar]

19. Crick, FH. On protein synthesis. Symp Soc Exp Biol. 1958;12:138–163. Epub 1958/01/01. PubMed PMID: 13580867. [PubMed] [Google Scholar]

20. Graber, TG, Borack, MS, Reidy, PT, et al. Essential amino acid ingestion alters expression of genes associated with amino acid sensing, transport, and mTORC1 regulation in human skeletal muscle. Nutri Metabol. 2017;14:35. Epub 2017/05/16. PubMed PMID: 28503190; PMCID: PMC5426042. doi: 10.1186/s12986-017-0187-1 [PMC free article] [PubMed] [CrossRef] [Google Scholar]

21. Wolfe, RR, Chinkes, D. Isotope tracers in metabolic research: principles and practice of kinetic analysis. New York, New Yor: Wiley-Liss; 2004. p. 274. [Google Scholar]

22. Biolo, G, Chinkes, D, Zhang, X, et al. Harry M. Vars research award: a new model to determine in vivo the relationship between amino acid transmembrane transport and protein kinetics in muscle. JPEN J Parenter Enteral Nutr. 1992;16(4):305–315. doi: 10.1177/0148607192016004305 [PubMed] [CrossRef] [Google Scholar]

23. Biolo, G, Fleming, RY, Maggi, SP, et al. Transmembrane transport and intracellular kinetics of amino acids in human skeletal muscle. Am J Physiol. 1995;268(1 Pt 1):E75–84. PubMed PMID: 7840186. doi: 10.1152/ajpendo.1995.268.1.E75. [PubMed] [CrossRef] [Google Scholar]

24. Tipton, KD, Borsheim, E, Wolf, SE, et al. Acute response of net muscle protein balance reflects 24-h balance after exercise and amino acid ingestion. Am J Physiol (Endocrinol Metab). 2003;284(1):E76–89. PubMed PMID: 12388164. doi: 10.1152/ajpendo.00234.2002. [PubMed] [CrossRef] [Google Scholar]

25. Plotkin, DL, Delcastillo, K, Van Every, DW, et al. Isolated leucine and branched-chain amino acid supplementation for enhancing muscular strength and hypertrophy: a narrative review. Int J Sport Nutr Exercise Metab. 2021;31(3):292–301. Epub 2021/03/21. PubMed PMID: 33741748. doi: 10.1123/ijsnem.2020-0356 [PubMed] [CrossRef] [Google Scholar]

26. Fuchs, CJ, Hermans, WJH, Holwerda, AM, et al. Branched-chain amino acid and branched-chain ketoacid ingestion increases muscle protein synthesis rates in vivo in older adults: a double-blind, randomized trial. Am J Clin Nutr. 2019;110(4):862–872. Epub 2019/06/30. PubMed PMID: 31250889; PMCID: PMC6766442. doi: 10.1093/ajcn/nqz120. [PMC free article] [PubMed] [CrossRef] [Google Scholar]

27. Pinals, RS, Harris, ED, Burnett, JB, et al. Treatment of rheumatoid arthritis with L-histidine: a randomized, placebo-controlled, double-blind trial. J Rheumatol. 1977;4(4):414–419. Epub 1977/01/01. PubMed PMID: 342692. [PubMed] [Google Scholar]

28. Jackman, SR, Witard, OC, Jeukendrup, AE, et al. Branched-chain amino acid ingestion can ameliorate soreness from eccentric exercise. Med & Sci In Sports & Ex. 2010;42(5):962–970. PubMed PMID: 19997002. doi: 10.1249/MSS.0b013e3181c1b798 [PubMed] [CrossRef] [Google Scholar]

29. Cynober, L, Bier, DM, Kadowaki, M, et al. A proposal for an upper limit of leucine safe intake in healthy adults. J Nutr. 2012;142(12):2249S–2250S. Epub 2012/10/26. PubMed PMID: 23096009. doi: 10.3945/jn.112.160853 [PubMed] [CrossRef] [Google Scholar]

30. Kim, IY, Williams, RH, Schutzler, SE, et al. Acute lysine supplementation does not improve hepatic or peripheral insulin sensitivity in older, overweight individuals. Nutri Metabol. 2014;11(1):49. Epub 2014/10/18. PubMed PMID: 25324894; PMCID: PMC4198625. doi: 10.1186/1743-7075-11-49 [PMC free article] [PubMed] [CrossRef] [Google Scholar]

31. Report of the expert advisory committee on amino acids. Ottawa, Canada: Minister of Supply and Services Canada, 1990. [Google Scholar]

32. Ryan-Harshman, M, Leiter, LA, Anderson, GH. Phenylalanine and aspartame fail to alter feeding behavior, mood and arousal in men. Physiol Behav. 1987;39(2):247–253. Epub 1987/01/01. PubMed PMID: 3575461. doi: 10.1016/0031-9384(87)90017-5. [PubMed] [CrossRef] [Google Scholar]

33. Growdon, JH, Nader, TM, Schoenfeld, J, et al. L-threonine in the treatment of spasticity. Clin Neuropharmacol. 1991;14(5):403–412. Epub 1991/10/01. PubMed PMID: 1742749. doi: 10.1097/00002826-199110000-00003 [PubMed] [CrossRef] [Google Scholar]

34. Cynober, L, Bier, DM, Kadowaki, M, et al. Proposals for upper limits of safe intake for arginine and tryptophan in young adults and an upper limit of safe intake for leucine in the elderly. J Nutr. 2016;146(12):2652S–2654S. Epub 2016/12/10. PubMed PMID: 27934658. doi: 10.3945/jn.115.228478 [PubMed] [CrossRef] [Google Scholar]

35. Volpi, E, Kobayashi, H, Sheffield-Moore, M, et al. Essential amino acids are primarily responsible for the amino acid stimulation of muscle protein anabolism in healthy elderly adults. Am J Clin Nutr. 2003;78(2):250–258. PubMed PMID: 12885705. doi: 10.1093/ajcn/78.2.250 [PMC free article] [PubMed] [CrossRef] [Google Scholar]

36. Kobayashi, H, Borsheim, E, Anthony, TG, et al. Reduced amino acid availability inhibits muscle protein synthesis and decreases activity of initiation factor eIF2B. Am J Physiol. 2003;284(3):E488–98. PubMed PMID: 12556349. doi: 10.1152/ajpendo.00094.2002 [PubMed] [CrossRef] [Google Scholar]

37. Wilkinson, DJ, Bukhari, SSI, Phillips, BE, et al. Effects of leucine-enriched essential amino acid and whey protein bolus dosing upon skeletal muscle protein synthesis at rest and after exercise in older women. Clin Nutr. 2018;37(6 Pt A):2011–2021. Epub 2017/10/17. PubMed PMID: 29031484; PMCID: PMC6295981. doi: 10.1016/j.clnu.2017.09.008 [PMC free article] [PubMed] [CrossRef] [Google Scholar]

38. Tipton, KD, Gurkin, BE, Matin, S, et al. Nonessential amino acids are not necessary to stimulate net muscle protein synthesis in healthy volunteers. J Nutr Biochem. 1999;10(2):89–95. PubMed PMID: 15539275. doi: 10.1016/S0955-2863(98)00087-4. [PubMed] [CrossRef] [Google Scholar]

39. Paddon-Jones, D, Sheffield-Moore, M, Katsanos, CS, et al. Differential stimulation of muscle protein synthesis in elderly humans following isocaloric ingestion of amino acids or whey protein. Exp Gerontol. 2006;41(2):215–219. PubMed PMID: 16310330. doi: 10.1016/j.exger.2005.10.006 [PubMed] [CrossRef] [Google Scholar]

40. Kim, IY, Park, S, Smeets, E, et al. Consumption of a specially-formulated mixture of essential amino acids promotes gain in whole-body protein to a greater extent than a complete meal replacement in older women with heart failure. Nutrients. 2019;11(6). Epub 2019/06/20. PubMed PMID: 31212940; PMCID: PMC6627910. doi: 10.3390/nu11061360 [PMC free article] [PubMed] [CrossRef] [Google Scholar]

41. Bukhari, SS, Phillips, BE, Wilkinson, DJ, et al. Intake of low-dose leucine-rich essential amino acids stimulates muscle anabolism equivalently to bolus whey protein in older women at rest and after exercise. Am J Physiol. 2015;308(12):E1056–65. Epub 2015/04/02. PubMed PMID: 25827594. doi: 10.1152/ajpendo.00481.2014 [PubMed] [CrossRef] [Google Scholar]

42. Park, S, Church, DD, Azhar, G, et al. Anabolic response to essential amino acid plus whey protein composition is greater than whey protein alone in young healthy adults. J Int Soc Sports Nutr. 2020;17(1):9. Epub 2020/02/12. PubMed PMID: 32041644; PMCID: PMC7011510. doi: 10.1186/s12970-020-0340-5 [PMC free article] [PubMed] [CrossRef] [Google Scholar]

43. Church, DD, Hirsch, KR, Park, S, et al. Essential amino acids and protein synthesis: insights into maximizing the muscle and whole-body response to feeding. Nutrients. 2020;12(12). Epub 2020/12/06. PubMed PMID: 33276485; PMCID: PMC7760188. doi: 10.3390/nu12123717 [PMC free article] [PubMed] [CrossRef] [Google Scholar]

44. Adibi, SA, Fogel, MR, Agrawal, RM. Comparison of free amino acid and dipeptide absorption in the jejunum of sprue patients. Gastroenterology. 1974;67(4):586–591. Epub 1974/10/01. PubMed PMID: 4412534. doi: 10.1016/S0016-5085(19)32783-0. [PubMed] [CrossRef] [Google Scholar]

45. Drummond, MJ, Glynn, EL, Fry, CS, et al. An increase in essential amino acid availability upregulates amino acid transporter expression in human skeletal muscle. Am J Physiol. 2010;298(5):E1011–8. Epub 2010/03/23. PubMed PMID: 20304764; PMCID: PMC2867366. doi: 10.1152/ajpendo.00690.2009 [PMC free article] [PubMed] [CrossRef] [Google Scholar]

46. Bohe, J, Low, A, Wolfe, RR, et al. Human muscle protein synthesis is modulated by extracellular, not intramuscular amino acid availability: a dose-response study. Journal Of Physiology. 2003;552(Pt 1):315–324. PubMed PMID: 12909668. doi: 10.1113/jphysiol.2003.050674. [PMC free article] [PubMed] [CrossRef] [Google Scholar]

47. Mitchell, WK, Phillips, BE, Williams, JP, et al. A dose- rather than delivery profile-dependent mechanism regulates the “muscle-full” effect in response to oral essential amino acid intake in young men. J Nutr. 2015;145(2):207–214. Epub 2015/02/04. PubMed PMID: 25644339; PMCID: PMC4304023. doi: 10.3945/jn.114.199604 [PMC free article] [PubMed] [CrossRef] [Google Scholar]

48. Anderson, GH, Moore, SE. Dietary proteins in the regulation of food intake and body weight in humans. J Nutr. 2004;134(4):974S–979S. PubMed PMID: 15051857. doi: 10.1093/jn/134.4.974S. [PubMed] [CrossRef] [Google Scholar]

49. Paddon-Jones, D, Sheffield-Moore, M, Aarsland, A, et al. Exogenous amino acids stimulate human muscle anabolism without interfering with the response to mixed meal ingestion. Am J Physiol. 2005;288(4):E761–7. PubMed PMID: 15572657. doi: 10.1152/ajpendo.00291.2004 [PubMed] [CrossRef] [Google Scholar]

50. Abdulla, H, Bass, JJ, Stokes, T, et al. The effect of oral essential amino acids on incretin hormone production in youth and ageing. Endocrinol Diabetes Metab. 2019;2(4):e00085. Epub 2019/10/09. PubMed PMID: 31592446; PMCID: PMC6775449. doi: 10.1002/edm2.85 [PMC free article] [PubMed] [CrossRef] [Google Scholar]

51. Park, S, Jang, J, Choi, MD, et al. The anabolic response to dietary protein is not limited by the maximal stimulation of protein synthesis in healthy older adults: a randomized crossover trial. Nutrients. 2020;12(11). Epub 2020/10/30. PubMed PMID: 33114585; PMCID: PMC7693481. doi: 10.3390/nu12113276 [PMC free article] [PubMed] [CrossRef] [Google Scholar]

52. Fry, CS, Drummond, MJ, Glynn, EL, et al. Aging impairs contraction-induced human skeletal muscle mTORC1 signaling and protein synthesis. Skelet Muscle. 2011;1(1):11. Epub 2011/07/30. PubMed PMID: 21798089; PMCID: PMC3156634. doi: 10.1186/2044-5040-1-11 [PMC free article] [PubMed] [CrossRef] [Google Scholar]

53. Katsanos, CS, Kobayashi, H, Sheffield-Moore, M, et al. Aging is associated with diminished accretion of muscle proteins after the ingestion of a small bolus of essential amino acids. Am J Clin Nutr. 2005;82(5):1065–1073. PubMed PMID: 16280440. doi: 10.1093/ajcn/82.5.1065 [PubMed] [CrossRef] [Google Scholar]

54. Paddon-Jones, D, Sheffield-Moore, M, Zhang, XJ, et al. Amino acid ingestion improves muscle protein synthesis in the young and elderly. Am J Physiol. 2004;286(3):E321–8. PubMed PMID: 14583440. doi: 10.1152/ajpendo.00368.2003 [PubMed] [CrossRef] [Google Scholar]

55. Katsanos, CS, Kobayashi, H, Sheffield-Moore, M, et al. A high proportion of leucine is required for optimal stimulation of the rate of muscle protein synthesis by essential amino acids in the elderly. Am J Physiol. 2006;291(2):E381–7. PubMed PMID: 16507602. doi: 10.1152/ajpendo.00488.2005 [PubMed] [CrossRef] [Google Scholar]

56. Carbone, JW, McClung, JP, Pasiakos, SM. Skeletal muscle responses to negative energy balance: effects of dietary protein. Adv nutri (Bethesda, Md). 2012;3(2):119–126. Epub 2012/04/21. PubMed PMID: 22516719; PMCID: PMC3648712 conflicts of interest. doi: 10.3945/an.111.001792 [PMC free article] [PubMed] [CrossRef] [Google Scholar]

57. Trappe, TA, Gastaldelli, A, Jozsi, AC, et al. Energy expenditure of swimmers during high volume training. Medi and sci sports and exerci. 1997;29(7):950–954. Epub 1997/07/01. PubMed PMID: 9243495. doi: 10.1097/00005768-199707000-00015 [PubMed] [CrossRef] [Google Scholar]

58. Gwin, JA, Church, DD, Hatch-McChesney, A, et al. Effects of high versus standard essential amino acid intakes on whole-body protein turnover and mixed muscle protein synthesis during energy deficit: a randomized, crossover study. Clin Nutr. 2021;40(3):767–777. Epub 2020/08/10. PubMed PMID: 32768315. doi: 10.1016/j.clnu.2020.07.019 [PubMed] [CrossRef] [Google Scholar]

59. Biolo, G, Fleming, RY, Maggi, SP, et al. Inverse regulation of protein turnover and amino acid transport in skeletal muscle of hypercatabolic patients. J Clin Endocrinol Metab. 2002;87(7):3378–3384. PubMed PMID: 12107253. doi: 10.1210/jcem.87.7.8699 [PubMed] [CrossRef] [Google Scholar]

60. Dillon, EL, Sheffield-Moore, M, Paddon-Jones, D, et al. Amino acid supplementation increases lean body mass, basal muscle protein synthesis, and insulin-like growth factor-I expression in older women. J Clin Endocrinol Metab. 2009;94(5):1630–1637. PubMed PMID: 19208731. doi: 10.1210/jc.2008-1564 [PMC free article] [PubMed] [CrossRef] [Google Scholar]

61. Borsheim, E, Bui, QU, Tissier, S, et al. Effect of amino acid supplementation on muscle mass, strength and physical function in elderly. Clin Nutr. 2008;27(2):189–195. PubMed PMID: 18294740. doi: 10.1016/j.clnu.2008.01.001. [PMC free article] [PubMed] [CrossRef] [Google Scholar]

62. Kim, HK, Suzuki, T, Saito, K, et al. Effects of exercise and amino acid supplementation on body composition and physical function in community-dwelling elderly Japanese sarcopenic women: a randomized controlled trial. J Am Geriatr Soc. 2012;60(1):16–23. PubMed PMID: 22142410. doi: 10.1111/j.1532-5415.2011.03776.x [PubMed] [CrossRef] [Google Scholar]

63. Azhar, G, Wei, JY, Schutzler, SE, et al. Daily consumption of a specially formulated essential amino acid-based dietary supplement improves physical performance in older adults with low physical functioning. J Gerontol A Biol Sci Med Sci. 2021;76(7):1184–1191. Epub 2021/01/22. PubMed PMID: 33475727; PMCID: PMC8202157. doi: 10.1093/gerona/glab019 [PMC free article] [PubMed] [CrossRef] [Google Scholar]

64. Hwang, CL, Chien, CL, Wu, YT. Resistance training increases 6-minute walk distance in people with chronic heart failure: a systematic review. J Physiother. 2010;56(2):87–96. Epub 2010/05/21. PubMed PMID: 20482475. doi: 10.1016/s1836-9553(10)70038-2. [PubMed] [CrossRef] [Google Scholar]

65. Ferrando, AA, Paddon-Jones, D, Hays, NP, et al. EAA supplementation to increase nitrogen intake improves muscle function during bed rest in the elderly. Clin Nutr. 2010;29:18–23. PubMed PMID: 19419806. doi: 10.1016/j.clnu.2009.03.009. [PubMed] [CrossRef] [Google Scholar]

66. Biolo, G, Maggi, SP, Williams, BD, et al. Increased rates of muscle protein turnover and amino acid transport after resistance exercise in humans. Am J Physiol. 1995;268(3 Pt 1):E514–20. PubMed PMID: 7900797. doi: 10.1152/ajpendo.1995.268.3.E514. [PubMed] [CrossRef] [Google Scholar]

67. Tipton, KD, Ferrando, AA, Phillips, SM, et al. Postexercise net protein synthesis in human muscle from orally administered amino acids. Am J Physiol. 1999;276(4Pt1):E628–34. PubMed PMID: 10198297. doi: 10.1152/ajpendo.1999.276.4.E628. [PubMed] [CrossRef] [Google Scholar]

68. Rasmussen, BB, Tipton, KD, Miller, SL, et al. An oral essential amino acid-carbohydrate supplement enhances muscle protein anabolism after resistance exercise. J Appl Physiol. 2000;88(2):386–392. PubMed PMID: 10658002. doi: 10.1152/jappl.2000.88.2.386 [PubMed] [CrossRef] [Google Scholar]

69. Waskiw-Ford, M, Hannaian, S, Duncan, J, et al. Leucine-enriched essential amino acids improve recovery from post-exercise muscle damage independent of increases in integrated myofibrillar protein synthesis in young men. Nutrients. 2020;12(4). Epub 2020/04/16. PubMed PMID: 32290521; PMCID: PMC7231404. doi: 10.3390/nu12041061 [PMC free article] [PubMed] [CrossRef] [Google Scholar]

70. Moberg, M, Apro, W, Ekblom, B, et al. Activation of mTORC1 by leucine is potentiated by branched-chain amino acids and even more so by essential amino acids following resistance exercise. Am J Physiol Cell Physiol. 2016;310(11):C874–84. Epub 2016/04/08. PubMed PMID: 27053525. doi: 10.1152/ajpcell.00374.2015 [PubMed] [CrossRef] [Google Scholar]

71. Hannaian, SJ, Hodson, N, Abou Sawan, S, et al. Leucine-enriched amino acids maintain peripheral mTOR-Rheb localization independent of myofibrillar protein synthesis and mTORC1 signaling postexercise. J Appl Physiol. 2020;129(1):133–143. Epub 2020/06/12. PubMed PMID: 32525432; PMCID: PMC7469228. doi: 10.1152/japplphysiol.00241.2020 [PMC free article] [PubMed] [CrossRef] [Google Scholar]

72. Lees, MJ, Wilson, OJ, Webb, EK, et al. Novel essential amino acid supplements following resistance exercise induce aminoacidemia and enhance anabolic signaling irrespective of age: a proof-of-concept trial. Nutrients. 2020;12(7). Epub 2020/07/16. PubMed PMID: 32664648; PMCID: PMC7400893. doi: 10.3390/nu12072067 [PMC free article] [PubMed] [CrossRef] [Google Scholar]

73. Reidy, PT, Fry, CS, Dickinson, JM, et al. Postexercise essential amino acid supplementation amplifies skeletal muscle satellite cell proliferation in older men 24 hours postexercise. Physiol Rep. 2017;5(11). Epub 2017/06/10. PubMed PMID: 28596299; PMCID: PMC5471431. doi: 10.14814/phy2.13269 [PMC free article] [PubMed] [CrossRef] [Google Scholar]

74. Tipton, KD, Rasmussen, BB, Miller, SL, et al. Timing of amino acid-carbohydrate ingestion alters anabolic response of muscle to resistance exercise. Am J Physiol. 2001;281(2):E197–206. PubMed PMID: 11440894. doi: 10.1152/ajpendo.2001.281.2.E197 [PubMed] [CrossRef] [Google Scholar]

75. Fujita, S, Dreyer, HC, Drummond, MJ, et al. Essential amino acid and carbohydrate ingestion before resistance exercise does not enhance postexercise muscle protein synthesis. J Appl Physiol. 2009;106(5):1730–1739. Epub 2017/06/10. PubMed PMID: 18535123; PMCID: PMC2681328. doi: 10.1152/japplphysiol.90395.2008 [PMC free article] [PubMed] [CrossRef] [Google Scholar]

76. Borsheim, E, Tipton, KD, Wolf, SE, et al. Essential amino acids and muscle protein recovery from resistance exercise. Am J Physiol. 2002;283(4):E648–57. PubMed PMID: 12217881. doi: 10.1152/ajpendo.00466.2001 [PubMed] [CrossRef] [Google Scholar]

77. Pasiakos, SM, McClung, HL, Margolis, LM, et al. Human muscle protein synthetic responses during weight-bearing and non-weight-bearing exercise: a comparative study of exercise modes and recovery nutrition. Plos One. 2015;10(10):e0140863. PubMed PMID: 26474292; PMCID: PMC4608805. doi: 10.1371/journal.pone.0140863. [PMC free article] [PubMed] [CrossRef] [Google Scholar]

78. Markofski, MM, Jennings, K, Timmerman, KL, et al. Effect of aerobic exercise training and essential amino acid supplementation for 24 weeks on physical function, body composition, and muscle metabolism in healthy, independent older adults: a randomized clinical trial. J Gerontol A Biol Sci Med Sci. 2019;74(10):1598–1604. Epub 2018/05/12. PubMed PMID: 29750251; PMCID: PMC6748753. doi: 10.1093/gerona/gly109 [PMC free article] [PubMed] [CrossRef] [Google Scholar]

79. Callahan, MJ, Parr, EB, Hawley, JA, et al. Can high-intensity interval training promote skeletal muscle anabolism? Sports Med (Auckland, NZ). 2021;51(3):405–421. Epub 2017/10/17. PubMed PMID: 33512698. doi: 10.1007/s40279-020-01397-3. [PubMed] [CrossRef] [Google Scholar]

80. Forbes, SC, Candow, DG, Smith-Ryan, AE, et al. Supplements and nutritional interventions to augment high-intensity interval training physiological and performance adaptations—A narrative review. Nutrients. 2020;12(2):390. Epub 2020/02/07. PubMed PMID: 32024038; PMCID: PMC7071320. doi: 10.3390/nu12020390. [PMC free article] [PubMed] [CrossRef] [Google Scholar]

81. Hirsch, KR, Greenwalt, CE, Saylor, HE, et al. High-intensity interval training and essential amino acid supplementation: effects on muscle characteristics and whole-body protein turnover. Physiol Rep. 2021;9(1):e14655. Epub 2020/12/29. PubMed PMID: 33369879; PMCID: PMC7769174. doi: 10.14814/phy2.14655 [PMC free article] [PubMed] [CrossRef] [Google Scholar]

82. Hirsch, KR, Greenwalt, CE, Cabre, HE, et al. Metabolic effects of high-intensity interval training and essential amino acids. Eur J Appl Physiol. 2021;121(12):3297–3311. Epub 2020/12/29. PubMed PMID: 34427732. doi: 10.1007/s00421-021-04792-4 [PubMed] [CrossRef] [Google Scholar]

83. Hirsch, KR, Cabre, HE, Gould, LM, et al. Effects of essential amino acids on high-intensity interval training performance, fatigue outcomes, and workload progression. J Am Nutr Assoc. 2023;42(4):411–417. Epub 2020/12/29. PubMed PMID: 35512775. doi: 10.1080/07315724.2022.2060373 [PubMed] [CrossRef] [Google Scholar]

84. Sheffield-Moore, M, Yeckel, CW, Volpi, E, et al. Postexercise protein metabolism in older and younger men following moderate-intensity aerobic exercise. Am J Physiol. 2004;287(3):E513–22. Epub 2004/05/20. PubMed PMID: 15149953. doi: 10.1152/ajpendo.00334.2003 [PubMed] [CrossRef] [Google Scholar]

85. Aquilani, R, D’Antona, G, Baiardi, P, et al. Essential amino acids and exercise tolerance in elderly muscle-depleted subjects with chronic diseases: a rehabilitation without rehabilitation? Biomed Res Int. 2014;2014:341603. Epub 2014/07/11. PubMed PMID: 25009815; PMCID: PMC4070286. doi: 10.1155/2014/341603 [PMC free article] [PubMed] [CrossRef] [Google Scholar]

86. Aquilani, R, Zuccarelli, GC, Dioguardi, FS, et al. Effects of oral amino acid supplementation on long-term-care-acquired infections in elderly patients. Arch Gerontol Geriatr. 2011;52(3):e123–8. Epub 2010/10/12. PubMed PMID: 20934757. doi: 10.1016/j.archger.2010.09.005 [PubMed] [CrossRef] [Google Scholar]

87. Aquilani, R, Viglio, S, Iadarola, P, et al. Oral amino acid supplements improve exercise capacities in elderly patients with chronic heart failure. Am J Cardiol. 2008;101(11A):104E–110E. Epub 2008/07/02. PubMed PMID: 18514618. doi: 10.1016/j.amjcard.2008.03.008 [PubMed] [CrossRef] [Google Scholar]

88. Scognamiglio, R, Piccolotto, R, Negut, C, et al. Oral amino acids in elderly subjects: effect on myocardial function and walking capacity. Gerontology. 2005;51(5):302–308. Epub 2005/08/20. PubMed PMID: 16110231. doi: 10.1159/000086366 [PubMed] [CrossRef] [Google Scholar]

89. Aquilani, R, Zuccarelli, GC, Condino, AM, et al. Despite inflammation, supplemented essential amino acids may improve circulating levels of albumin and haemoglobin in patients after hip fractures. Nutrients. 2017;9(6). Epub 2017/06/22. PubMed PMID: 28635634; PMCID: PMC5490616. doi: 10.3390/nu9060637 [PMC free article] [PubMed] [CrossRef] [Google Scholar]

90. Aquilani, R, Zuccarelli Ginetto, C, Rutili, C, et al. Supplemented amino acids may enhance the walking recovery of elderly subjects after hip fracture surgery. Aging Clin Exp Res. 2019;31(1):157–160. Epub 2018/04/19. PubMed PMID: 29667153. doi: 10.1007/s40520-018-0941-x [PubMed] [CrossRef] [Google Scholar]

91. Baldissarro, E, Aquilani, R, Boschi, F, et al. The hip functional retrieval after elective surgery May be enhanced by supplemented essential amino acids. Biomed Res Int. 2016;2016:9318329. Epub 2016/04/26. PubMed PMID: 27110573; PMCID: PMC4823478. doi: 10.1155/2016/9318329 [PMC free article] [PubMed] [CrossRef] [Google Scholar]

92. Ferrando, A, Bamman, MM, Schutzler, S, et al. Increased nitrogen intake following hip arthroplasty expedites muscle strength recovery. J Aging: Res And Clin Pract. 2013;2(4):369. [Google Scholar]

93. Aquilani, R, Boselli, M, D’Antona, G, et al. Unaffected arm muscle hypercatabolism in dysphagic subacute stroke patients: the effects of essential amino acid supplementation. Biomed Res Int. 2014;2014:964365. Epub 2016/04/26. PubMed PMID: 25431770; PMCID: PMC4241696. doi: 10.1155/2014/964365 [PMC free article] [PubMed] [CrossRef] [Google Scholar]

94. Aquilani, R, Emilio, B, Dossena, M, et al. Correlation of deglutition in subacute ischemic stroke patients with peripheral blood adaptive immunity: essential amino acid improvement. Int J Immunopathol Pharmacol. 2015;28(4):576–583. Epub 2015/10/07. PubMed PMID: 26437899. doi: 10.1177/0394632015608249 [PubMed] [CrossRef] [Google Scholar]

95. Brooks, N, Cloutier, GJ, Cadena, SM, et al. Resistance training and timed essential amino acids protect against the loss of muscle mass and strength during 28 days of bed rest and energy deficit. J Appl Physiol. 2008;105(1):241–248. Epub 2008/05/17. PubMed PMID: 18483167; PMCID: PMC2494840. doi: 10.1152/japplphysiol.01346.2007 [PMC free article] [PubMed] [CrossRef] [Google Scholar]

96. Cholewa, JM, Dardevet, D, Lima-Soares, F, et al. Dietary proteins and amino acids in the control of the muscle mass during immobilization and aging: role of the MPS response. Amino Acids. 2017;49(5):811–820. Epub 2017/02/09. PubMed PMID: 28175999. doi: 10.1007/s00726-017-2390-9 [PubMed] [CrossRef] [Google Scholar]

97. Holloway, TM, McGlory, C, McKellar, S, et al. A novel amino acid composition ameliorates short-term muscle disuse atrophy in healthy young men. Front Nutr. 2019;6:105. Epub 2019/07/30. PubMed PMID: 31355205; PMCID: PMC6636393. doi: 10.3389/fnut.2019.00105 [PMC free article] [PubMed] [CrossRef] [Google Scholar]

98. Killewich, LA, Tuvdendorj, D, Bahadorani, J, et al. Amino acids stimulate leg muscle protein synthesis in peripheral arterial disease. J Vasc Surg. 2007;45(3):554–559. discussion 9-60. Epub 2007/02/27. PubMed PMID: 17321342. doi: 10.1016/j.jvs.2006.11.033 [PubMed] [CrossRef] [Google Scholar]

99. Bauerdick, H, Spellerberg, P, Lamberts, B. Therapy with essential amino acids and their nitrogen-free analogues in severe renal failure. Am J Clin Nutr. 1978;31(10):1793–1796. Epub 1978/10/01. PubMed PMID: 707334. doi: 10.1093/ajcn/31.10.1793 [PubMed] [CrossRef] [Google Scholar]

100. Eustace, JA, Coresh, J, Kutchey, C, et al. Randomized double-blind trial of oral essential amino acids for dialysis-associated hypoalbuminemia. Kidney Int. 2000;57(6):2527–2538. Epub 2000/06/09. PubMed PMID: 10844622. doi: 10.1046/j.1523-1755.2000.00112.x [PubMed] [CrossRef] [Google Scholar]

101. Ferrando, AA, Raj, D, Wolfe, RR. Amino acid control of muscle protein turnover in renal disease. J Ren Nutr. 2005;15(1):34–38. PubMed PMID: 15648004. doi: 10.1053/j.jrn.2004.09.014. [PubMed] [CrossRef] [Google Scholar]

102. Hecking, E, Kohler, H, Zobel, R, et al. Treatment with essential amino acids in patients on chronic hemodialysis: a double blind cross-over study. Am J Clin Nutr. 1978;31(10):1821–1826. Epub 1978/10/01. PubMed PMID: 360819. doi: 10.1093/ajcn/31.10.1821 [PubMed] [CrossRef] [Google Scholar]

103. Unverdi, S, Ceri, M, Uz, E, et al. The effectiveness of oral essential aminoacids and aminoacids containing dialysate in peritoneal dialysis. Ren Fail. 2014;36(9):1416–1419. Epub 2014/09/24. PubMed PMID: 25246343. doi: 10.3109/0886022X.2014.950933 [PubMed] [CrossRef] [Google Scholar]

104. Kato, H, Miura, K, Nakano, S, et al. Leucine-enriched essential amino acids attenuate inflammation in rat muscle and enhance muscle repair after eccentric contraction. Amino Acids. 2016;48(9):2145–2155. Epub 2016/05/12. PubMed PMID: 27168073; PMCID: PMC4989025. doi: 10.1007/s00726-016-2240-1 [PMC free article] [PubMed] [CrossRef] [Google Scholar]

105. Rittig, N, Bach, E, Thomsen, HH, et al. Amino acid supplementation is anabolic during the acute phase of endotoxin-induced inflammation: a human randomized crossover trial. Clin Nutr. 2016;35(2):322–330. Epub 2015/04/22. PubMed PMID: 25896101. doi: 10.1016/j.clnu.2015.03.021. [PubMed] [CrossRef] [Google Scholar]

106. Jones, C, Eddleston, J, McCairn, A, et al. Improving rehabilitation after critical illness through outpatient physiotherapy classes and essential amino acid supplement: a randomized controlled trial. J Crit Care. 2015;30(5):901–907. Epub 2016/05/12. PubMed PMID: 26004031. doi: 10.1016/j.jcrc.2015.05.002 [PubMed] [CrossRef] [Google Scholar]

107. Engelen, M, Safar, AM, Bartter, T, et al. High anabolic potential of essential amino acid mixtures in advanced nonsmall cell lung cancer. Ann Oncol. 2015;26(9):1960–1966. Epub 2015/06/27. PubMed PMID: 26113648; PMCID: PMC4551158. doi: 10.1093/annonc/mdv271 [PMC free article] [PubMed] [CrossRef] [Google Scholar]

108. Engelen, MP, Com, G, Wolfe, RR, et al. Dietary essential amino acids are highly anabolic in pediatric patients with cystic fibrosis. J Cyst Fibros. 2013;12(5):445–453. Epub 2013/01/30. PubMed PMID: 23357545; PMCID: PMC3640686. doi: 10.1016/j.jcf.2012.12.011 [PMC free article] [PubMed] [CrossRef] [Google Scholar]

109. Dal Negro, RW, Aquilani, R, Bertacco, S, et al. Comprehensive effects of supplemented essential amino acids in patients with severe COPD and sarcopenia. Monaldi Arch Chest Dis. 2010;73(1):25–33. Epub 2010/05/27. PubMed PMID: 20499791. doi: 10.4081/monaldi.2010.310 [PubMed] [CrossRef] [Google Scholar]

110. Dal Negro, RW, Testa, A, Aquilani, R, et al. Essential amino acid supplementation in patients with severe COPD: a step towards home rehabilitation. Monaldi Arch Chest Dis. 2012;77(2):67–75. Epub 2012/12/01. PubMed PMID: 23193843. doi: 10.4081/monaldi.2012.154 [PubMed] [CrossRef] [Google Scholar]

111. Jonker, R, Deutz, NE, Erbland, ML, et al. Effectiveness of essential amino acid supplementation in stimulating whole body net protein anabolism is comparable between COPD patients and healthy older adults. Metabolism. 2017;69:120–129. Epub 2017/03/14. PubMed PMID: 28285641; PMCID: PMC5351771. doi: 10.1016/j.metabol.2016.12.010 [PMC free article] [PubMed] [CrossRef] [Google Scholar]

112. Corsetti, G, Romano, C, Pasini, E, et al. Diet enrichment with a specific essential free amino acid mixture improves healing of undressed wounds in aged rats. Exp Gerontol. 2017;96:138–145. Epub 2017/07/04. PubMed PMID: 28669821. doi: 10.1016/j.exger.2017.06.020 [PubMed] [CrossRef] [Google Scholar]

113. Borsheim, E, Bui, QU, Wolfe, RR. Plasma amino acid concentrations during late rehabilitation in patients with traumatic brain injury. Archives of physical medicine and rehabilitation. Arch Phys Med Rehabil. 2007;88(2):234–238. Epub 2007/02/03. PubMed PMID: 17270522. doi: 10.1016/j.apmr.2006.11.003. [PubMed] [CrossRef] [Google Scholar]

114. Boselli, M, Aquilani, R, Baiardi, P, et al. Supplementation of essential amino acids may reduce the occurrence of infections in rehabilitation patients with brain injury. Nutr Clin Pract. 2012;27(1):99–113. Epub 2012/02/07. PubMed PMID: 22307494. doi: 10.1177/0884533611431068 [PubMed] [CrossRef] [Google Scholar]

115. Borsheim, E, Bui, QU, Tissier, S, et al. Amino acid supplementation decreases plasma and liver triacylglycerols in elderly. Nutrition. 2009;25:281–288. PubMed PMID: 19041223. doi: 10.1016/j.nut.2008.09.001. [PMC free article] [PubMed] [CrossRef] [Google Scholar]

116. Coker, RH, Deutz, NE, Schutzler, S, et al. Nutritional supplementation with essential amino acids and phytosterols may reduce risk for metabolic syndrome and cardiovascular disease in overweight individuals with Mild Hyperlipidemia. J Endocrinol Diabetes Obes. 2015;3(2):Epub 2016/01/05. PubMed PMID: 26726312; PMCID: PMC4696774. [PMC free article] [PubMed] [Google Scholar]

117. Marquis, BJ, Hurren, NM, Carvalho, E, et al. Skeletal muscle acute and chronic metabolic response to essential amino acid supplementation in hypertriglyceridemic older adults. Curr Dev Nutr. 2017;1(11):e002071. Epub 2018/06/30. PubMed PMID: 29955688; PMCID: PMC5998789. doi: 10.3945/cdn.117.002071 [PMC free article] [PubMed] [CrossRef] [Google Scholar]

118. Coker, RH, Miller, S, Schutzler, S, et al. Whey protein and essential amino acids promote the reduction of adipose tissue and increased muscle protein synthesis during caloric restriction-induced weight loss in elderly, obese individuals. Nutr J. 2012;11:105. Epub 2018/06/30. PubMed PMID: 23231757; PMCID: PMC3546025. doi: 10.1186/1475-2891-11-105 [PMC free article] [PubMed] [CrossRef] [Google Scholar]

119. Coker, RH, Shin, K, Scholten, K, et al. Essential amino acid-enriched meal replacement promotes superior net protein balance in older, overweight adults. Clin Nutr. 2019;38(6):2821–2826. Epub 2015/04/22. PubMed PMID: 30638738; PMCID: PMC6588419. doi: 10.1016/j.clnu.2018.12.013. [PMC free article] [PubMed] [CrossRef] [Google Scholar]

120. Coker, MS, Ladd, KR, Kim, J, et al. Essential amino acid supplement lowers intrahepatic lipid despite excess alcohol consumption. Nutrients. 2020;12(1). Epub 2020/01/23. PubMed PMID: 31963802; PMCID: PMC7019240. doi: 10.3390/nu12010254 [PMC free article] [PubMed] [CrossRef] [Google Scholar]

121. Jegatheesan, P, Beutheu, S, Ventura, G, et al. Effect of specific amino acids on hepatic lipid metabolism in fructose-induced non-alcoholic fatty liver disease. Clin Nutr. 2016;35(1):175–182. Epub 2015/03/05. PubMed PMID: 25736031. doi: 10.1016/j.clnu.2015.01.021 [PubMed] [CrossRef] [Google Scholar]

122. Theytaz, F, Noguchi, Y, Egli, L, et al. Effects of supplementation with essential amino acids on intrahepatic lipid concentrations during fructose overfeeding in humans. Am J Clin Nutr. 2012;96(5):1008–1016. Epub 2012/10/05. PubMed PMID: 23034968. doi: 10.3945/ajcn.112.035139 [PubMed] [CrossRef] [Google Scholar]

123. Brocca, L, D’Antona, G, Bachi, A, et al. Amino acid supplements improve native antioxidant enzyme expression in the skeletal muscle of diabetic mice. Am J Cardiol. 2008;101(11A):57E–62E. Epub 2008/07/02. PubMed PMID: 18514628. doi: 10.1016/j.amjcard.2008.03.002 [PubMed] [CrossRef] [Google Scholar]

124. Natarajan Sulochana, K, Lakshmi, S, Punitham, R, et al. Effect of oral supplementation of free amino acids in type 2 diabetic patients– a pilot clinical trial. Med Sci Monit. 2002;8(3): CR131–7. Epub 2002/03/12. PubMed PMID: 11887024. [PubMed] [Google Scholar]

125. Pellegrino, MA, Patrini, C, Pasini, E, et al. Amino acid supplementation counteracts metabolic and functional damage in the diabetic rat heart. Am J Cardiol. 2008;101(11A):49E–56E. Epub 2008/07/02. PubMed PMID: 18514627. doi: 10.1016/j.amjcard.2008.03.001 [PubMed] [CrossRef] [Google Scholar]

126. Solerte, SB, Fioravanti, M, Locatelli, E, et al. Improvement of blood glucose control and insulin sensitivity during a long-term (60 weeks) randomized study with amino acid dietary supplements in elderly subjects with type 2 diabetes mellitus. Am J Cardiol. 2008;101(11A):82E–88E. Epub 2008/07/02. PubMed PMID: 18514633. doi: 10.1016/j.amjcard.2008.03.006 [PubMed] [CrossRef] [Google Scholar]

127. Solerte, SB, Gazzaruso, C, Schifino, N, et al. Metabolic effects of orally administered amino acid mixture in elderly subjects with poorly controlled type 2 diabetes mellitus. Am J Cardiol. 2004;93(8A):23A–29A. Epub 2008/07/02. PubMed PMID: 15094102. doi: 10.1016/j.amjcard.2003.11.006 [PubMed] [CrossRef] [Google Scholar]